发布信息
登陆/注册
搜索
搜索
导航
首页
产品供应
产品求购
企业库
酒业展会
行业资讯
认证会员
站内搜索
展会信息
当前位置:
首页
展会信息
正文
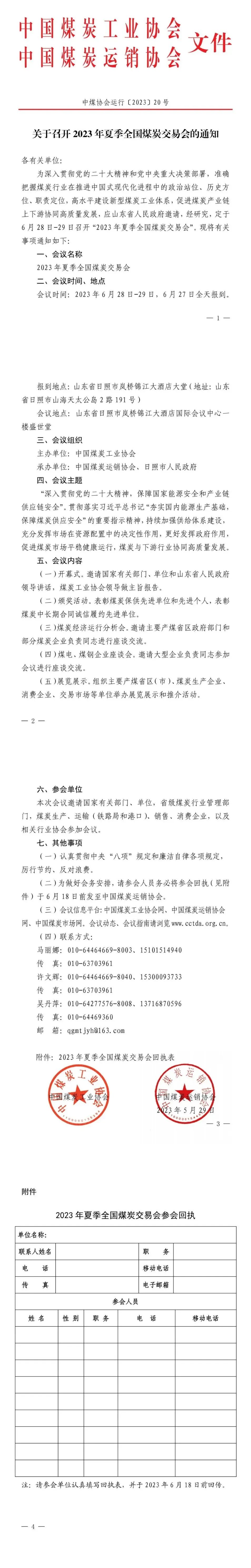
2023年夏季全国煤炭交易会将于6月28日-29日召开
作者:本站编辑
2023-06-07 20:53:27
17
来源:CCTD中国煤炭市场网
编辑:
王越
更多煤市动态,猛戳下方视频关注
下一篇:
2023 年中国国际数字和软件服务交易会即将开始,企业参展补助可达70%!
上一篇:
市林业局召开第十八届中国林产品交易会筹备工作座谈会
相关内容
查看全部
汇君立成 | 推荐
2026-03-25 16:01
深圳外资政策及重
2026-03-25 16:00
唐山人必看!2026
2026-03-25 15:54
兰华家具城25届展
2026-03-25 15:51
展会直击|嘉兴一
2026-03-25 15:50
第57届中国(广州)
2026-03-25 15:48
市贸促会召开第四
2026-03-25 15:47
出海体会丨西安市
2026-03-25 15:42
第五届黄河流域跨
2026-03-25 15:42
2026泰国国际食品
2026-03-25 15:39