发布信息

第十七届全国高校会展创新创业实践竞赛会展课程设计赛(教师组)山东省赛区实施细则

作者:本站编辑      2023-05-31 16:31:42     65
点击上方“蓝字”关注我们吧!

根据 2023 年 3 月 22 日,中国高等教育学会高校竞赛评估与管理体系研究工作组发布了《2022全国普通高校大学生竞赛排行榜》。“全国高校商业精英挑战赛会展专业创新创业实践竞赛” 已连续三年被正式纳入教育部中国高等教育学会“全国普通高等大学生竞赛排行榜名录竞赛项目”名单中,体现了教育系统对会展竞赛推动学科建设、产教融合发挥作用的高度认可。第十七届全国高校会展创新创业实践竞赛(以下简称“竞赛”)由中国贸促会商业行业委员会、中国国际商会商业行业商会和中国商业经济学会联合主办,中国贸促会商业行业委员会教育培训部承办。
竞赛自 2007 年起已连续成功举办十六届,累计服务境内外师生十万余人次,足迹遍及境内8个城市及境外5个国家和地区(新加坡、韩国、澳大利亚、马来西亚、中国台湾)。竞赛主要面向高等院校全日制在校大学生、在华留学生或海外留学生(不限国籍和专业),旨在培养当代大学生创新意识及创业能力,搭建产学研互动交流平台,多年来深受广大院校好评,业已成为我国会展教育领域中,院校覆盖全面、校企合作深入、国际交流广泛的赛事活动,形成了集学科竞赛、产学合作与国际交流三位一体的创新实践平台。
01
组织机构


主办单位:
中国国际贸易促进委员会商业行业委员会
中国国际商会商业行业商会
中国商业经济学会
联合主办单位:
中国安全生产协会会展安全工作委员会
会展策划与管理专业教学资源库
承办单位:
中国贸促会商业行业委员会教育培训部
中国会展经济研究会会展教育培训工作委员会
山东省赛区承办单位:
中国贸促会商业行业委员会教育培训部山东办事处
山东省赛区技术支持单位:
山东泽润木青教育科技有限公司
协办单位:
全国现代服务业职业教育集团
《商展经济》杂志社
媒体支持:
《中国会展》杂志
《中国贸易报》
02
赛项设置


(一)学生组
1.会展活动项目策划赛
2.新媒体(短视频)创作赛
3.会展城市营销策划赛
4.会展项目调研赛
5.会展设计赛
6.会展安全沙盘应急演练赛
7.酒店管理实践赛(单独发文)
8.旅游目的地策划赛(单独发文)
(二)教师组:会展课程设计赛
03
参赛对象


会展经济与管理、会展策划与管理、广告与会展、旅游管理、酒店管理、展示设计、展览展示艺术设计、服装陈列与展示设计、数字展示、会展艺术设计及相关专业在职教师。
04
竞赛形式


(一)山东省总决赛:设置本科组和高职组,以会展专业所开设课程的“说课” 为竞赛内容,个人或团队(至多3人)形式均可参加。参赛教师提交专业课程设计方案,方案应充分体现产学结合的应用型人才培养的教育思想,每门课程的“说课”时间为15分钟,以优盘或是其它形式发给组委会山东秘书处,在线匿名评审。
(二)全国总决赛:设置本科组和高职组,以会展专业所开设课程的“说课”为竞赛内容,个人或团队(至多3人)形式均可参加。参赛教师提交专业课程设计方案,方案应充分体现产学结合的应用型人才培养的教育思想。每门课程的“说课”时间为10分钟,评委问答环节5分钟。
05
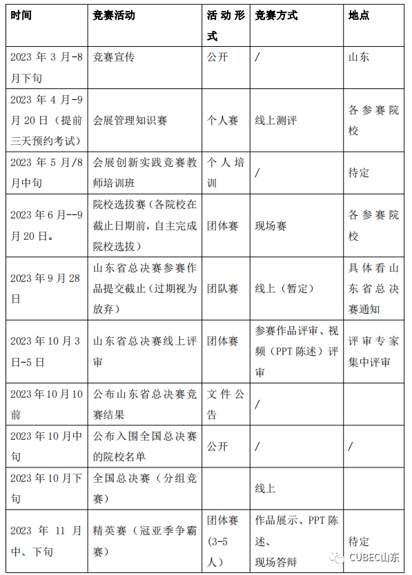
竞赛日程安排


06
参赛作品要求


提交课程设计方案及配套PPT在赛前提交至各赛区指定邮箱sdhuizhan10@163.com。作品提交命名格式:“课程设计名称_组别_参赛教师姓名” (课程设计方案及PPT文档中不能出现院校名称)。
07
竞赛奖项设置


1.山东省总决赛按照本科组和高职组分别设置一、二、三等奖,山东省总决赛一二等奖获奖团队直接入围全国总决赛。对获奖的团队和个人,由主办单位共同颁发荣誉证书和奖牌。
2.山东省总决赛由竞赛组委会以正式发文形式公布上述总决赛结果。
3.总决赛按照本科组和高职组分别设置一、二、三等奖。对上述获奖的团队和个人,由主办单位共同颁发荣誉证书和奖牌。
4.本次竞赛活动还将设立最佳院校组织奖等奖项。
5.由主办单位以正式发文形式公布上述总决赛结果。
(二)全国总决赛
1.总决赛按照本科组和高职组分别设置一、二、三等奖。对上述获奖的团队和个人, 由主办单位共同颁发荣誉证书和奖牌。
2.本次竞赛活动还将设立最佳院校组织奖等奖项。
3.由主办单位以正式发文形式公布上述总决赛结果。
08
联系方式


全国高校商业精英挑战赛山东省组委会
地 址:济南市槐荫区齐鲁大道西进时代中心 B 座 910 室
联系人:丁馨雨 王磊
电 话:0531—86591892
网 址:www.sdssfw.com
邮 箱:sdhuizhan10@163.com
手 机:18661839924 18764036330
Q Q: 3063775047 253355683
交流群:703454325
(QQ 教师交流群,只允许指导教师加入)
END
点击关注
| HAPPY WOMEN'S DAY

全国高校商业精英挑战赛
扫码添加微信了解更多

相关内容 查看全部