需要下载完整版报告的朋友,可以扫下方优惠券付费成为会员,15000+份报告,随意下载,不受限制,报告涵盖全行业,星球保持每日更新。星球做了行业合集系列,合集系列保持更新。客服微信:sgcwjc

专业/及时/全面的行研智库
财足粮丰家国盛,酒助礼乐社稷康。酒业作为消费品工业中重要的民生产业和传统优势产业,是保障和满足人民群众日益多元化消费需求的重要支撑,在吸纳就业、出口创汇、促进经济发展等方面发挥着重要作用。
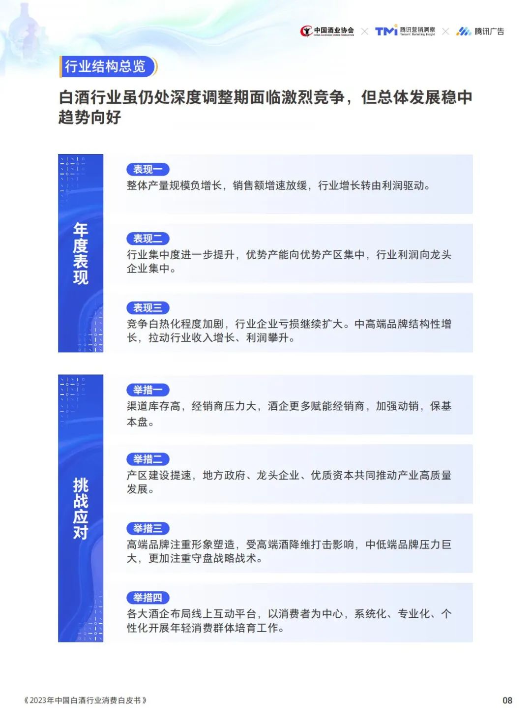
在“十三五”的收官之年,我国酒业面对“三重压力”和市场深度调整,稳中求进。但在全产业高速增长的背后,产业发展积累的矛盾也在进一步显现。在消费升级的带动下,以名酒为引领进入到“长期不缺酒,长期缺好酒”的品质消费阶段,消费多元化引领下的差异化竞争日趋激烈。
“十四五”期间,“双碳”战略与酒企高质量发展的有效衔接,将是整个酿酒行业服务国家战略的重要举措。以增品种、提品质、创品牌的“三品”国家战略专项行动为重要抓手,引领酒业全面数字化转型升级。科技向善赋能消费新生态,以“永续发展”为宗旨的高质量发展观,将成为行业、企业和渠道商共同的发展目标。
为此,中国酒业协会联合腾讯发布《2023年中国白酒行业消费白皮书》,充分发挥协会的行业专业优势和平台的数据分析能力,聚焦白酒产业发展及白酒消费者市场发展,从白酒行业格局、消费者市场信心,人群消费者特征等全方面,开展深度的行业调研,全方位洞悉白酒行业,为市场引路、为企业护航。
中国酒业协会将继续当好企业的好娘家,当好政府的好参谋,当好消费者的好酒友,当好美好生活的创意者,当好世界酒业发展的引领者。中国酒业协会将继续积极开拓服务范围,提升服务质量,以企业为本,扎实开展工作,为适应新形势下酿酒行业的健康发展做出更多积极有益的探索和努力。
来源:中国酒业协会&腾讯营销洞察




















完整版报告已上传至星球,扫下方优惠券加入即可下载所有报告


往期推荐
戳“阅读原文”下载报告
