为进一步夯实班级管理根基,提升班主任专业素养,优化学校德育工作实效,4月24日,会展城实验学校召开本学期第二次班主任教研会。全体班主任齐聚一堂,聚焦班级管理、学生自主培育、德育工作推进等核心话题,交流经验、碰撞思想、共促成长,为学校德育工作高质量发展注入新动能。



01

会议伊始,德育处陈同金主任上台主持开场。他首先衷心感谢全体班主任长期以来在班级管理、学生德育、家校沟通等工作中的辛勤付出与坚守,随后点明本次教研会的核心目标:搭建班主任交流学习平台,分享班级管理实战经验,梳理学生自主管理的有效路径,部署下一阶段德育重点工作,推动全校班主任队伍专业化成长,提升德育工作的针对性与实效性。
首先,二2班班主任陈纯妹老师以“从 ‘管’到‘理’,解锁班级自主管理新密码”为主题进行分享,本次分享立足自主管理,感谢前任班主任奠定良好班风。以“培养有责任、会思考、能自律的小主人”为理念,推行“示范—陪伴—放手”三步走;借助班级优化大师实现家校社协同,用日点评、月表彰与班级能量瓶凝聚团队力量,让学生从被动管理走向主动成长,用爱与责任静待花开。
接着,八5班班主任韩君卿老师以“在自主中成长,在管理中绽放”为主题,聚焦学生自主发展,从立规矩、重自主、强奖惩入手,推行鸟巢管理小组,实现两操规范化;卫生责任到人,午休分区管理;自习课建立小组互督、任务打卡机制。以学生为主体,刚柔并济,让学生从“被管理”变成“做主人”,班主任化身智慧摆渡人。
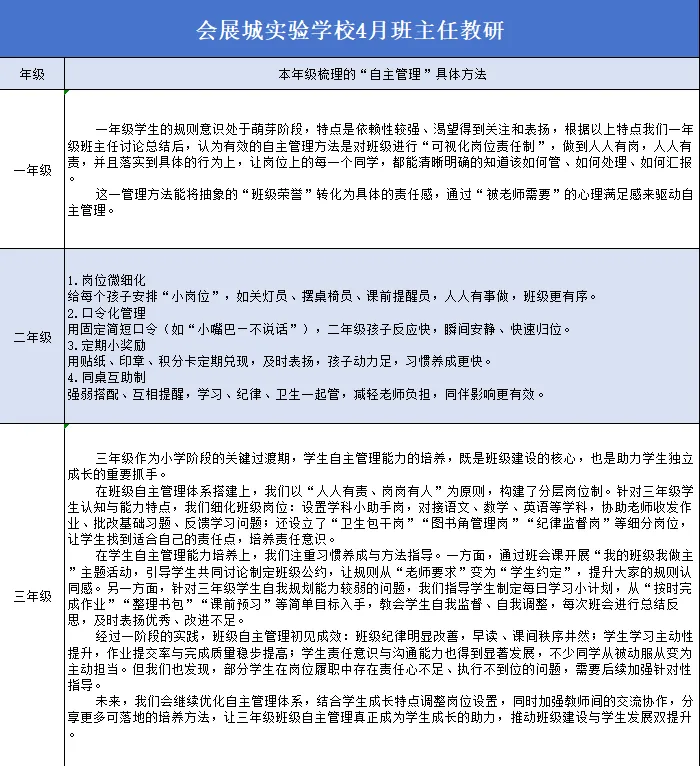
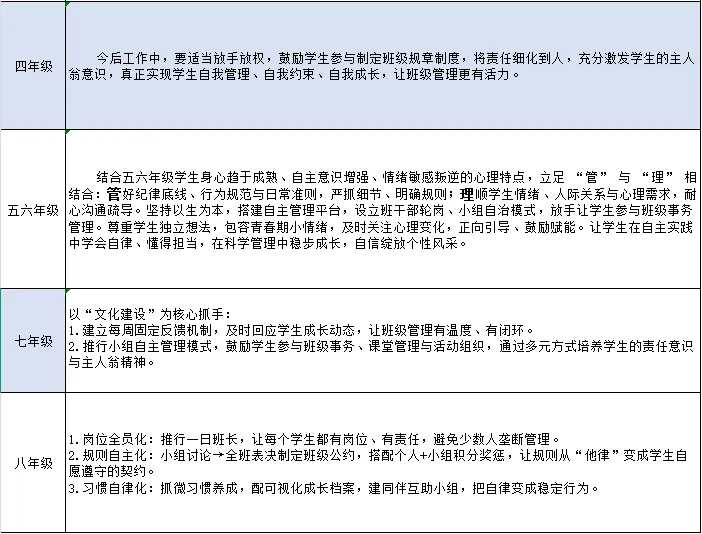
各位代表老师纷纷表示,两位班主任的分享立足一线、贴近实际,既有温度又有方法,从中汲取了丰富的班级管理经验,也对自身日常工作进行了深刻反思。同时,各年级代表还结合本年级学生特点,详细梳理并分享了年级学生“自主管理”具体方法,从班级岗位设置、学生自我监督机制、小组合作管理、自主评价体系等方面展开阐述,为全校各年级推进学生自主管理工作提供了可借鉴、可复制的实践思路,实现了经验共享、优势互补。




02
紧接着,陈同金主任围绕下一阶段学校德育工作进行全面部署。他结合当前学校德育工作开展情况,对班级常规管理、学生行为规范教育、心理健康教育、主题德育活动开展、家校社协同育人等重点工作提出明确要求,细化工作任务,明确工作时限。他强调,班主任是学校德育工作的核心力量,要始终坚守育人初心,把德育工作融入班级管理的每一个环节,聚焦学生全面发展,不断创新管理方法,提升育人能力,切实筑牢学校德育工作防线。

会议最后,德育主管领导李亚娥副书记作总结讲话。李书记对本次班主任教研会的成效给予充分肯定,对全体班主任的用心耕耘与无私奉献表示高度认可。她指出,班主任工作是学校教育教学工作的基石,责任重大、使命光荣,希望全体班主任以此次教研会为契机,互学互鉴、精进不休,不断提升班级管理与德育工作水平;要坚持立德树人根本任务,用心关爱每一位学生,用爱浇灌学生成长,以更饱满的热情、更务实的作风,扎实做好各项育人工作,助力每一位会展城学子向阳而生、逐光前行,共同谱写学校德育教育新篇章。

此次班主任教研会的召开,为全体班主任搭建了交流学习、共同成长的优质平台,进一步明晰了下一阶段德育工作的方向,凝聚了班级管理的共识。未来,会展城实验学校全体班主任将继续深耕德育沃土,以研促教,以思促行,用专业与爱心守护学生成长,全力推动学校育人工作再上新台阶!
供稿:程佩珊
编辑:孙怡瑶
初审:刘琪珍、何林英
复审:李亚娥、徐君
终审:陈志敏
