课程名称:会展活动创意
实施环节:活动评估与方案研讨、主题活动策划、模拟与实施、现场应急管理
实施对象:24级会展策划与管理专业学生
一、活动评估与方案研讨:从实践感知到战略认知
本环节旨在通过实践回顾与理论深化,提升学生对新能源展会及国家双碳战略的认知高度。
1.实践感知分享:遴选6位曾参与新能源展会服务的同学进行分享。同学们普遍认可新能源展会作为新兴热门领域的行业价值及其在产业发展中的重要地位,但认为现有展会活动形式与内容有待进一步丰富和多元化。

2.战略认知深化:为加深学生对“双碳”战略的理解,课程引入了丁仲礼院士关于碳排放权的经典论述:“那我就要问你了,你就是说中国人是不是人?这就是一个根本的问题了,为什么同样的一个中国人就应该少排,你这个是以国家为单位算的,还是以人为单位算的”。通过这一“灵魂拷问”,引导学生思考国家发展权与碳排放权之间的复杂关系。同时,结合往届校企合作中学生参与新能源展会服务所获得的媒体报道与荣誉,将课程项目与我国能源战略紧密结合,极大地提升了学生的责任担当意识,为“低碳有我”的策划理念奠定了坚实的思想基础。


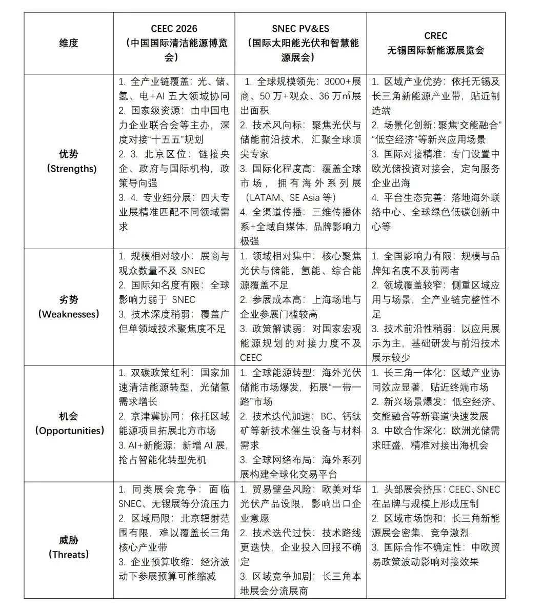
3.策划方向明确:学生们利用AI工具与信息搜集,对无锡新能源展会与国内同类展会进行了SWOT分析,明确了策划的进阶方向。(下图为学生作业示例)

二、新能源主题活动策划:精准定位与团队协作
本环节聚焦于策划方案的生成与优化,明确了活动的目标受众与核心价值。












三、主题活动模拟与实施:从理论到实践的检验
四个优胜小组分别对其策划的活动进行了现场模拟与实施,具体表现如下:



四个项目的现场实施评估意见:
四、现场应急管理:情境模拟与能力提升
场景一:新能源车展区域入口大客流拥堵与秩序失控
场景描述:新能源展览的车展区域,因邀请知名车企发布新技术,现场人流量远超预期。主入口签到报名点仅开设3个通道(2个普通通道,1个VIP/媒体通道)。大量未预约观众拥堵在入口处,现场嘈杂混乱,存在踩踏风险。
场景二:中央舞台奖品兑换活动秩序混乱
场景描述:展会中央舞台正在进行“新能源知识问答”或“集章打卡兑换奖品”活动。主办方临时放出一批限量版车企周边(如车模、环保布袋、定制雨伞)。规则是“先到先得,兑完即止”,但未提前公布奖品数量及剩余情况,导致现场秩序混乱。


