
2026北京国际汽车电子展会上,成都芯进电子推出大量程单体芯片级1MHz带宽高性能霍尔效应电流传感器CC6932,具有峰值150A量测能力,高达5KV隔离耐压,750V加强隔离工作电压,超低阻抗铜排,设置过流检测保护报警功能。该产品能够有效的测量直流或交流电流,并具有精度高、出色的线性度和温度稳定性的优点,广泛应用于光伏逆变器、工业控制、开关电源、OBC等领域。

CC6932

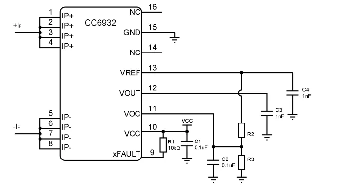
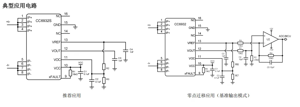
▲ 典型应用框图 ▲
概述
CC6932 是一款高性能霍尔效应电流传感器, 能够更有效的测量直流或交流电流, 并具有精度高、 线性度和温度稳定性好的优点, 广泛应用于工业、 消费类及通信类设备。
CC6932 内部集成了一颗高精度、 低噪声的线性霍尔电路和一根低阻抗的主电流导线。 0.3mΩ的超低阻抗的导线可最大限度减少功率损耗和热散耗。 内部固有绝缘在输入电流路径与副边电路之间提供了5000VRMS 绝缘耐压。 传感器采用线性霍尔传感器温度补偿技术, 具有较高的温度稳定特性。
CC6932 内部集成的差分共模抑制电路可以让芯片输出不受外部干扰磁信号影响; 集成的动态失调消除电路使芯片的灵敏度不受外界压力和芯片封装应力的影响。
CC6932 另一个优点是设计了开漏输出的快速故障监控功能, 非常适用于过流故障检测。 该功能在故障检测中应用灵活, 大大简化了电路板应用布局。 参考电压(VREF)允许进行差分测量以及设置过电流故障阈值的参考电压(VOC)。
CC6932 提供 SOP16W 封装, 工作温度范围为-40 至+125°C, 符合 RoHS 相关规定要求。

特性
基准具有内置 VREF 输出、 外部 VREF 输入两种模式:
内置 VREF 输出模式时, VOE 可编程至<5mV
外部 VREF 输入模式时, VOUT 静态输出电压和其保持一致
测量范围宽, 多种量程可选: 20A, 30A, 40A, 50A, 65A, 75A,80A, 100A, 125A, 150A
过流点 VOC 用户自设定, 具有低延迟错误报警输出 xFAULT
低噪声, 单端模拟输出
隔离耐压高, 导线引脚到信号引脚有 5000VRMS 的安全隔离电压
1500VRMS 的基本绝缘, 750VRMS 的加强绝缘
低损耗, 导线电阻 0.3mΩ
带宽高, 可达 1MHz, 阶跃响应时间 0.25us
常温误差 1%, 灵敏度温漂可达±2.5%
温度稳定性好, 采用霍尔信号放大电路和温度补偿电路
差分霍尔结构, 抗外部磁干扰能力强
抗机械应力强, 磁参数不会因为受外界压力而偏移
ESD (HBM) ±4kV, ESD(CDM) ±2kV, LU ±500mA
应用
电机控制
负载监测系统
开关电源
过流故障保护
OBC
光伏逆变器

#霍尔电流传感器#电流检测#过流保护#电流监测#CC6932#过流检测#1MHz带宽#1MHz电流传感器
获取更多资料,免费送样
请联系我们 13701069452@163.com
了解更多电力电子信息或需要详细资料,请联系13701069452赵先生,或关注公众号

