
关注本公众号
赠送最新2000+AI人工智能资料
01
摘要
-报告出品:网易
行业现状与趋势:全球展览业复苏,预计2026年行业活动增长超5%,但获客成本上升,有效采购商占比下降。采购决策前置,展会成交逻辑转变,成为高质量线索蓄水池。线上线下融合、数智化渗透、轻量化与精准化成趋势。
参展核心痛点:包括目标模糊、预热不足、获客粗放、跟进混乱及未参展企业缺资源等。
全链路获客策略:
展前:精准邀约老客户与潜在新客户,利用多渠道预热。
展中:高效沟通,展现专业力,利用直播、短视频扩大传播,实时管理线索。
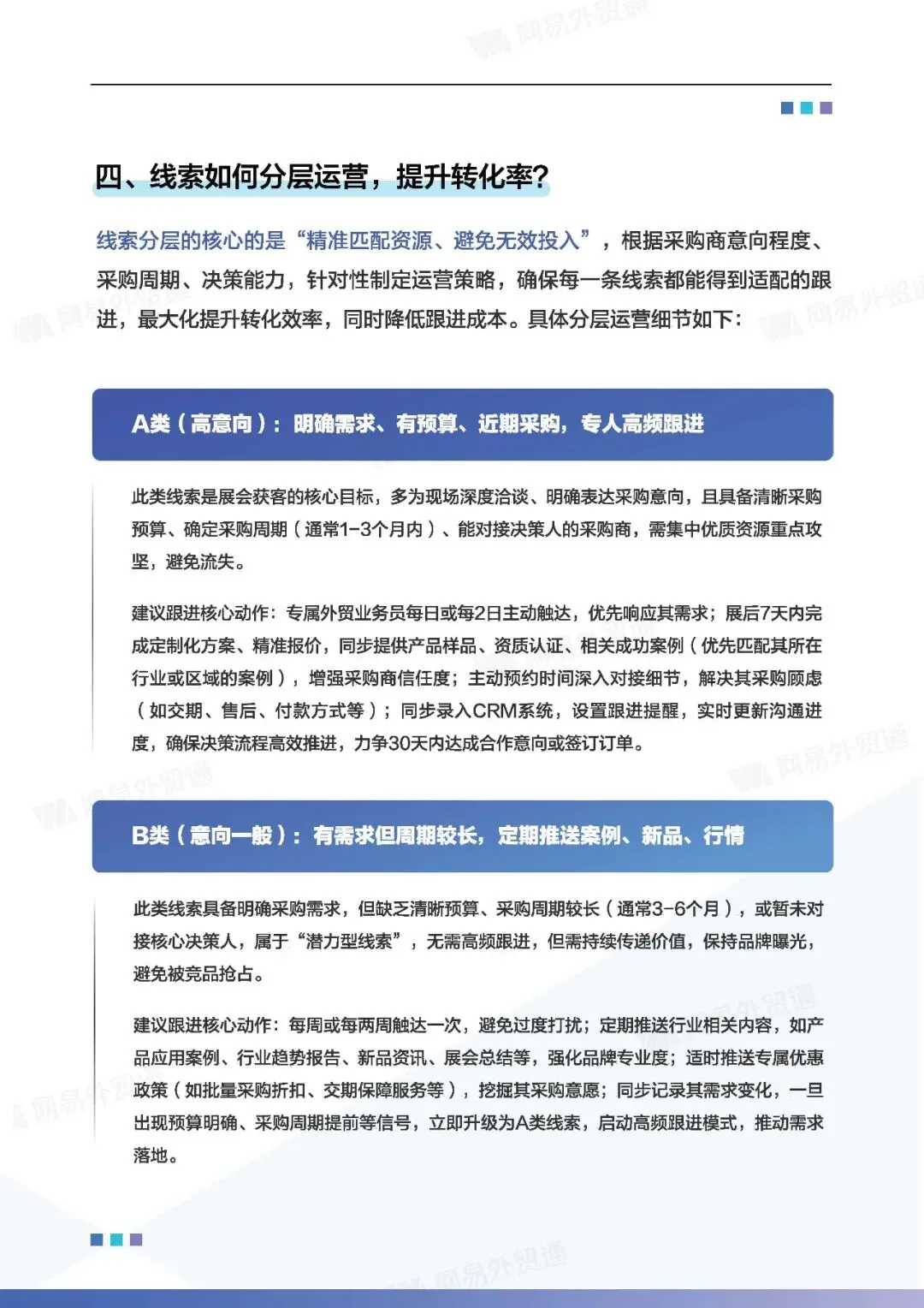
展后:精细化跟进,分层运营线索,提升转化率。
未参展企业策略:借助网易外贸通等工具,低成本触达精准采购商,实现获客。
报告强调,通过数字化工具与全链路策略,企业能有效提升展会投入产出比,实现业绩持续增长。
02
引用内容(部分)




















完整PDF报告已上传知识星球,扫描下方图片二维码进入查阅下载

报告研究社让你时刻了解行业现状、市场特征、企业特征、发展环境、竞争格局、发展趋势。
附报告覆盖行业范畴


免责声明:以上报告均系本平台通过公开、合法渠道获得,报告版权归原撰写/发布机构所有,如涉侵权,请联系删除;资料为推荐阅读,仅供参考学习,如对内容存疑,请与原撰写/发布机构联系。
