企业日常安全管理中,在安全费用管理方面,经常有超范围支出安全生产费用的情况,如应急救援人员工资及劳务费、“四新”(新技术、新标准、新工艺、新装备)的研究、开发等前期费用、法定安全生产责任保险以外的其他保险费用等等。
2022年应急管理部与财政部联合印发了《企业安全生产费用提取和使用管理办法》(财资〔2022〕136号),随后应急管理部又印发了《<企业安全生产费用提取和使用管理办法>解读》,这其中就明确对各行业领域安全生产费用支出的负面清单做出了详细规定。但从现实管理情况来看,仍有不少企业与安全管理人员不熟悉、不清楚该文件。
以下为应急管理部《<企业安全生产费用提取和使用管理办法>解读》中各行业领域不得列入安全生产费用清单。
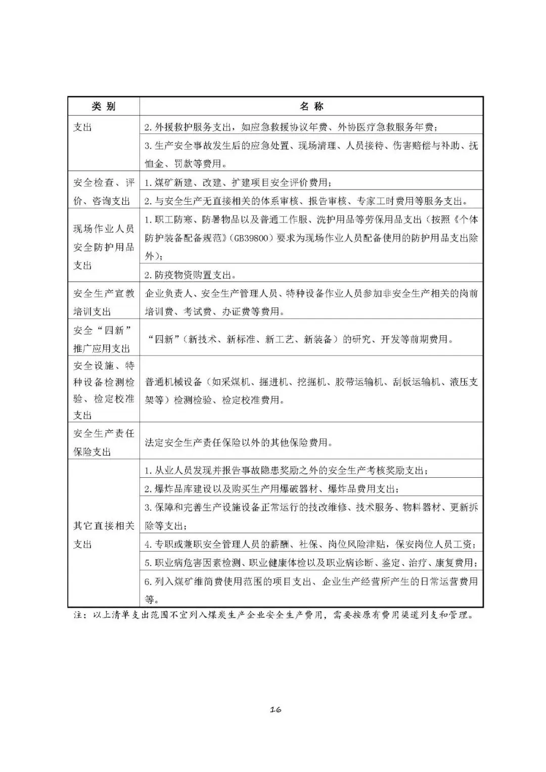
一、煤炭生产企业不得列入安全生产费用支出清单
类别 | 名称 |
安全生产改造和重大隐患治理支出 | 1.掘进、回采过程中的生产设备的购置和非“四化”建设改造支出; |
2.液压支架的购置费用、维修费用; | |
3.地面煤流生产线系统以外的环保用防控粉尘设施支出。 | |
应急能力建设支出 | 1.应急救援人员工资及劳务费; |
2.外援救护服务支出,如应急救援协议年费、外协医疗急救服务年费; | |
3.生产安全事故发生后的应急处置、现场清理、人员接待、伤害赔偿与补助、抚恤金、罚款等费用。 | |
安全检查、评价、咨询支出 | 1.煤矿新建、改建、扩建项目安全评价费用; |
2.与安全生产无直接相关的体系审核、报告审核、专家工时费用等服务支出。 | |
现场作业人员安全防护用品支出 | 1.职工防寒、防暑物品以及普通工作服、洗护用品等劳保用品支出(按照《个体防护装备配备规范》(GB39800)要求为现场作业人员配备使用的防护用品支出除外); |
2.防疫物资购置支出。 | |
安全生产宣教培训支出 | 企业负责人、安全生产管理人员、特种设备作业人员参加非安全生产相关的岗前培训费、考试费、办证费等费用。 |
安全“四新”推广应用支出 | “四新”(新技术、新标准、新工艺、新装备)的研究、开发等前期费用。 |
安全设施、特种设备检测检验、检定校准支出 | 普通机械设备(如采煤机、掘进机、挖掘机、胶带运输机、刮板运输机、液压支架等)检测检验、检定校准费用。 |
安全生产责任保险支出 | 法定安全生产责任保险以外的其他保险费用。 |
其它直接相关支出 | 1.从业人员发现并报告事故隐患奖励之外的安全生产考核奖励支出; |
2.爆炸品库建设以及购买生产用爆破器材、爆炸品费用支出; | |
3.保障和完善生产设施设备正常运行的技改维修、技术服务、物料器材、更新拆除等支出; | |
4.专职或兼职安全管理人员的薪酬、社保、岗位风险津贴,保安岗位人员工资; | |
5.职业病危害因素检测、职业健康体检以及职业病诊断、鉴定、治疗、康复费用; | |
6.列入煤矿维简费使用范围的项目支出、企业生产经营所产生的日常运营费用等。 |
注:以上清单支出范围不宜列入煤炭生产企业安全生产费用,需要按原有费用渠道列支和管理。
二、非煤矿山开采企业
不得列入安全生产费用支出清单
类别 | 名称 |
安全防护设施设备维护支出 | 1.“三同时”要求初期投入的安全设施支出; |
2.保障和完善生产设施设备正常运行的技改维修、技术服务等支出; | |
3.环保用防控粉尘等设施设备支出。 | |
应急能力建设支出 | 1.应急救援人员工资及劳务费; |
2.外援救护服务支出,如应急救援协议年费、外协医疗急救服务年费; | |
3.生产安全事故发生后的应急处置、现场清理、人员接待、伤害赔偿与补助、抚恤金、罚款等费用。 | |
重大危险源检测、评估、监控,安全风险分级管控和事故隐患排查整改,安全生产信息化建设支出 | 1.重大危险源起火、爆炸、毒气泄漏等事故发生后的救援、善后处理等费用; |
2.隐患项目治理过程中环保治理、职业病防护设施“三同时”支出; | |
3.视频监控设备安装后委托第三方实时监控运营支出。 | |
安全检查、评价、咨询支出 | 1.非煤矿山新建、改建、扩建项目安全评价费用; |
2.与安全生产无直接相关的体系审核、报告审核、专家工时费用等服务支出。 | |
现场作业人员安全防护用品支出 | 1.职工防寒、防暑物品以及普通工作服、洗护用品等劳保用品支出(按照《个体防护装备配备规范》(GB39800)要求为现场作业人员配备使用的防护用品支出除外); |
2.防疫物资购置支出。 | |
安全生产宣教培训支出 | 企业负责人、安全生产管理人员、特种设备作业人员参加非安全生产相关的岗前培训费、考试费、办证费等费用。 |
安全“四新”推广应用支出 | “四新”(新技术、新标准、新工艺、新装备)的研究、开发等前期费用。 |
安全设施、特种设备检测检验、检定校准支出 | 生产专用机械设备(如矿车、凿岩机、掘进机、挖掘机、采矿台车、钻机、电机车等)检测检验、检定校准费用。 |
安全生产责任保险支出 | 法定安全生产责任保险之外其他保险费用。 |
其它直接相关支出 | 1.专职或兼职安全管理人员的薪酬、社保、岗位风险津贴,保安岗位人员工资; |
2.从业人员发现并报告事故隐患奖励之外的安全生产考核奖励支出; | |
3.职业病危害因素检测、职业健康体检以及职业病诊断、鉴定、治疗、康复费用; | |
4.爆炸品库建设以及购买生产用爆破器材、爆炸品费用支出; | |
5.列入非煤矿山企业维简费使用范围的项目支出、企业生产经营所产生的日常运营费用等。 |
注:以上清单支出范围不宜列入非煤矿山开采企业安全生产费用,需要按原有费用渠道列支和管理。
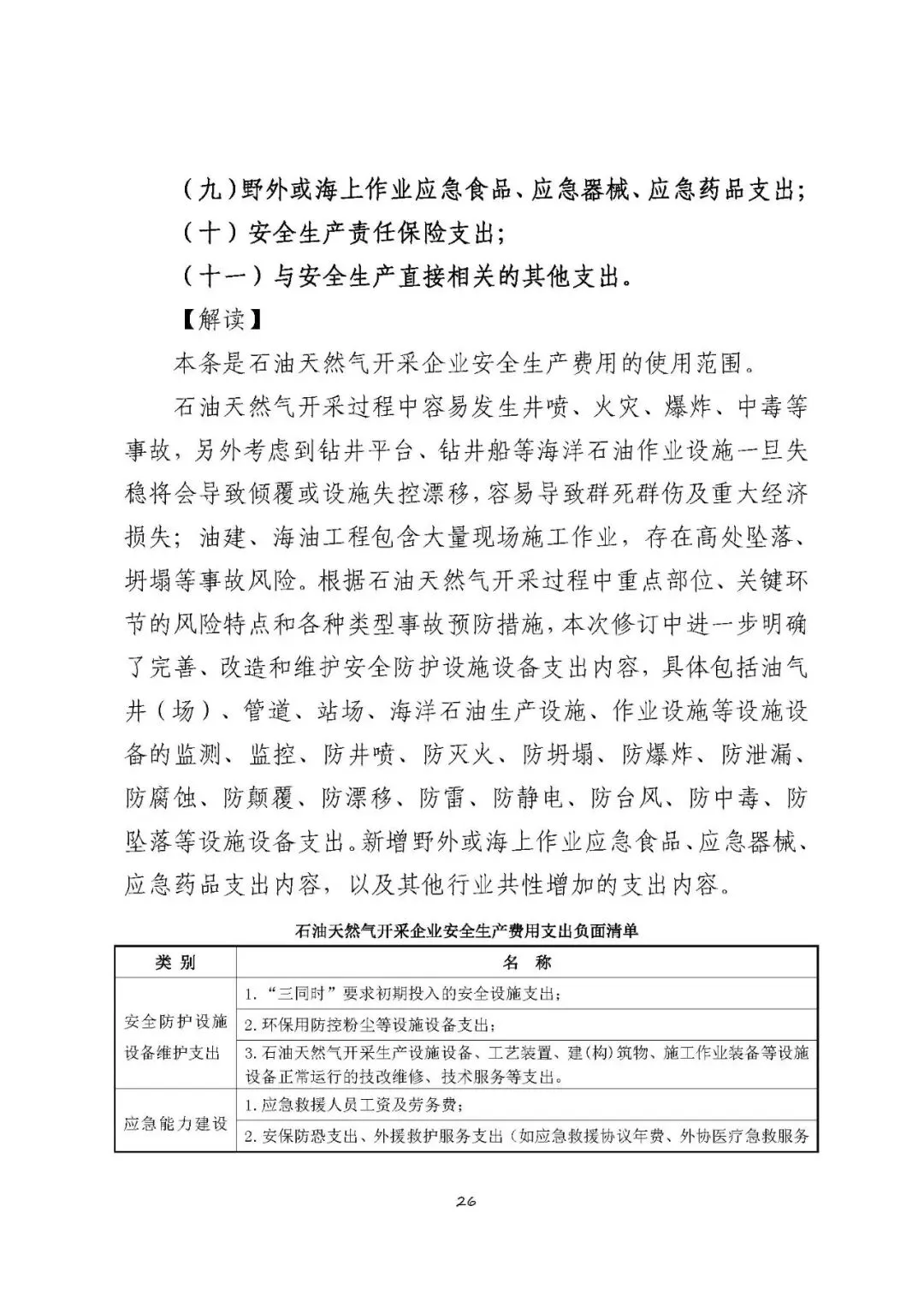
三、石油天然气开采企业
不得列入安全生产费用支出清单
类别 | 名称 |
安全防护设施设备维护支出 | 1.“三同时”要求初期投入的安全设施支出; |
2.环保用防控粉尘等设施设备支出; | |
3.石油天然气开采生产设施设备、工艺装置、建(构)筑物、施工作业装备等设施设备正常运行的技改维修、技术服务等支出。 | |
应急能力建设支出 | 1.应急救援人员工资及劳务费; |
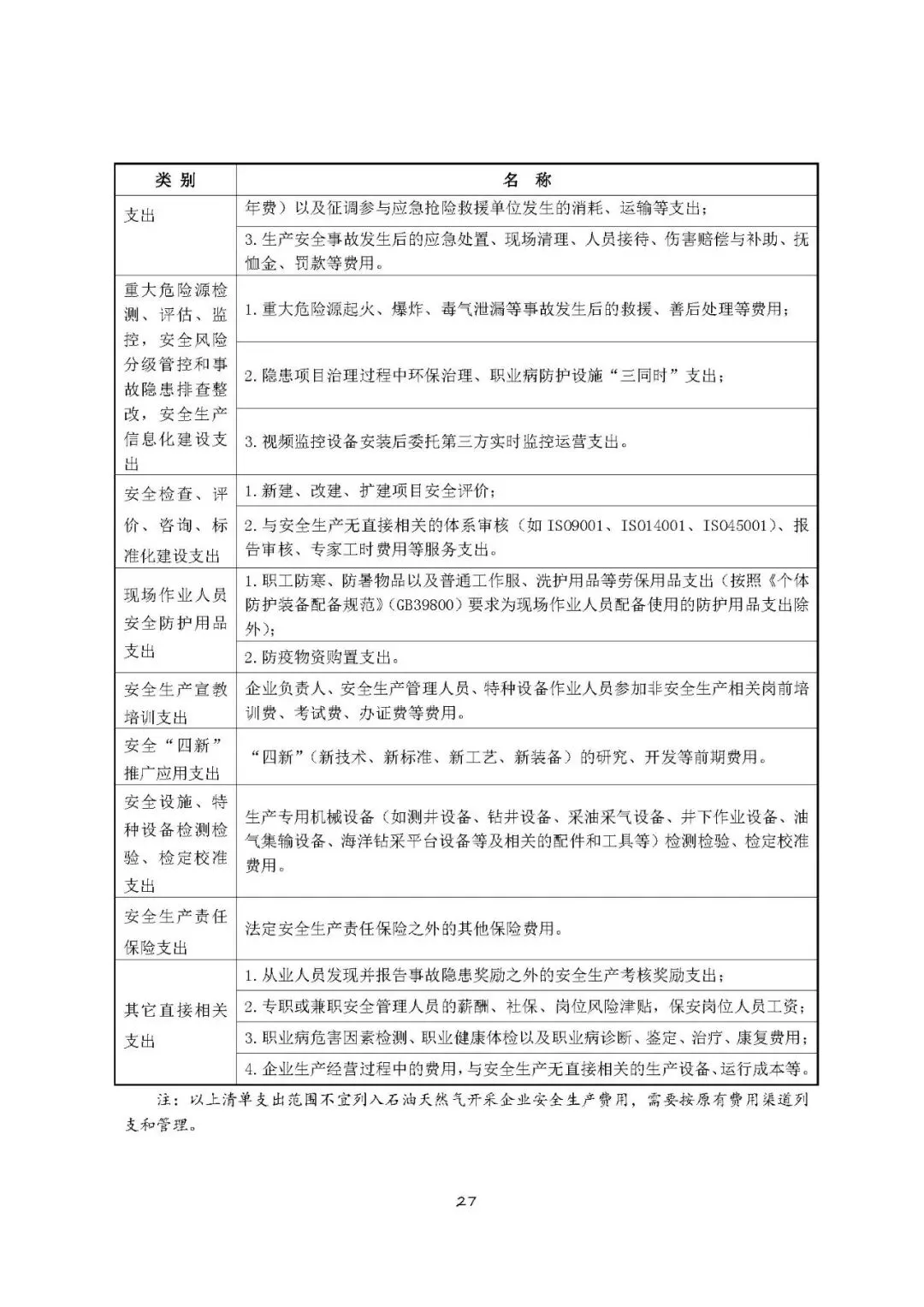
2.安保防恐支出、外援救护服务支出(如应急救援协议年费、外协医疗急救服务年费)以及征调参与应急抢险救援单位发生的消耗、运输等支出; | |
3.生产安全事故发生后的应急处置、现场清理、人员接待、伤害赔偿与补助、抚恤金、罚款等费用。 | |
重大危险源检测、评估、监控,安全风险分级管控和事故隐患排查整改,安全生产信息化建设支出 | 1.重大危险源起火、爆炸、毒气泄漏等事故发生后的救援、善后处理等费用; |
2.隐患项目治理过程中环保治理、职业病防护设施“三同时”支出; | |
3.视频监控设备安装后委托第三方实时监控运营支出。 | |
安全检查、评价、咨询、标准化建设支出 | 1.新建、改建、扩建项目安全评价; |
2.与安全生产无直接相关的体系审核(如ISO9001、ISO14001、ISO45001)、报告审核、专家工时费用等服务支出。 | |
现场作业人员安全防护用品支出 | 1.职工防寒、防暑物品以及普通工作服、洗护用品等劳保用品支出(按照《个体防护装备配备规范》(GB39800)要求为现场作业人员配备使用的防护用品支出除外); |
2.防疫物资购置支出。 | |
安全生产宣教培训支出 | 企业负责人、安全生产管理人员、特种设备作业人员参加非安全生产相关岗前培训费、考试费、办证费等费用。 |
安全“四新”推广应用支出 | “四新”(新技术、新标准、新工艺、新装备)的研究、开发等前期费用。 |
安全设施、特种设备检测检验、检定校准支出 | 生产专用机械设备(如测井设备、钻井设备、采油采气设备、井下作业设备、油气集输设备、海洋钻采平台设备等及相关的配件和工具等)检测检验、检定校准费用。 |
安全生产责任保险支出 | 法定安全生产责任保险之外的其他保险费用。 |
其它直接相关支出 | 1.从业人员发现并报告事故隐患奖励之外的安全生产考核奖励支出; |
2.专职或兼职安全管理人员的薪酬、社保、岗位风险津贴,保安岗位人员工资; | |
3.职业病危害因素检测、职业健康体检以及职业病诊断、鉴定、治疗、康复费用; | |
4.企业生产经营过程中的费用,与安全生产无直接相关的生产设备、运行成本等。 |
注:以上清单支出范围不宜列入石油天然气开采企业安全生产费用,需要按原有费用渠道列支和管理。
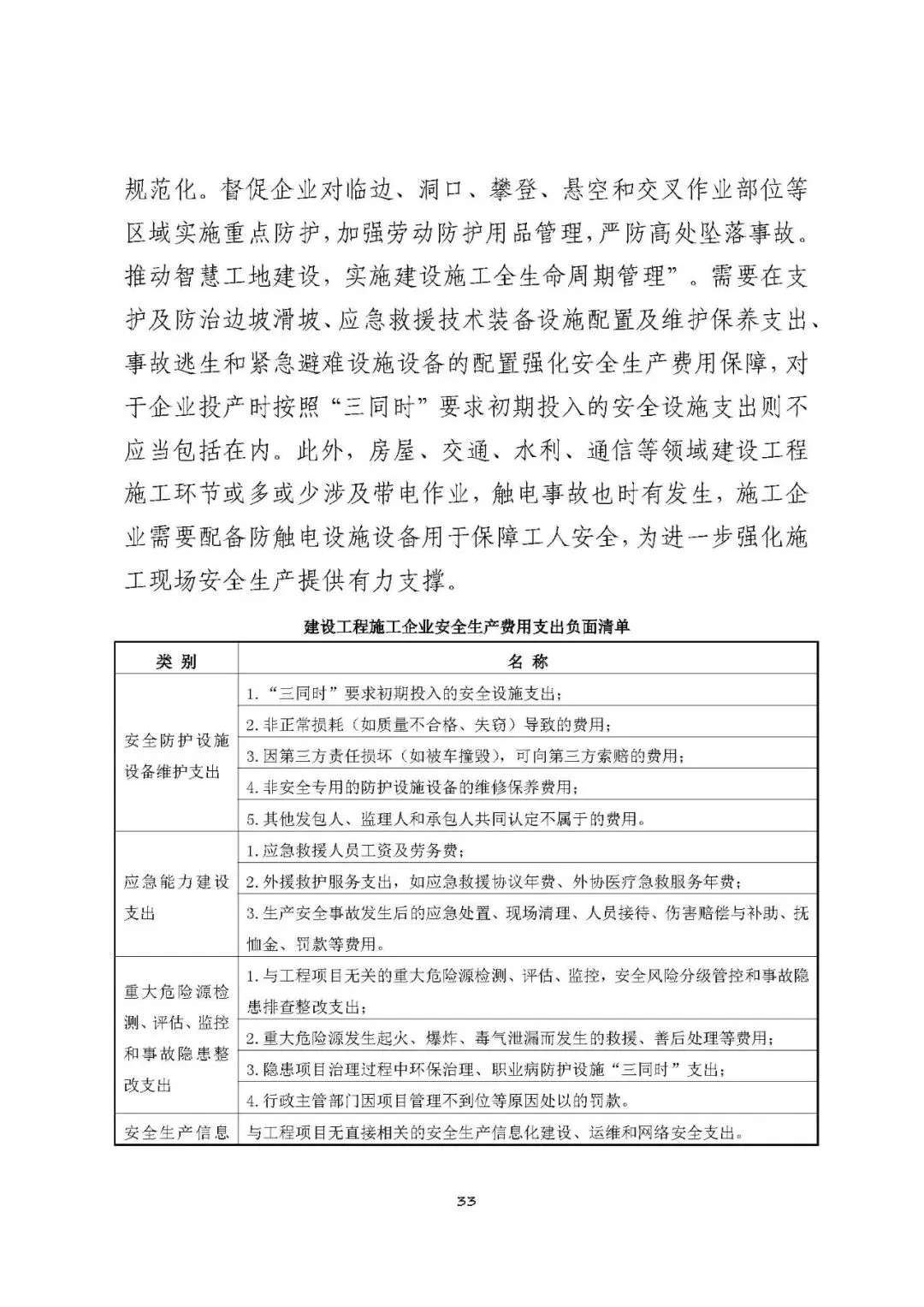
四、建设工程施工企业
不得列入安全生产费用支出清单
类别 | 名称 |
安全防护设施设备维护支出 | 1.“三同时”要求初期投入的安全设施支出; |
2.非正常损耗(如质量不合格、失窃)导致的费用; | |
3.因第三方责任损坏(如被车撞毁),可向第三方索赔的费用; | |
4.非安全专用的防护设施设备的维修保养费用; | |
5.其他发包人、监理人和承包人共同认定不属于的费用。 | |
应急能力建设支出 | 1.应急救援人员工资及劳务费; |
2.外援救护服务支出,如应急救援协议年费、外协医疗急救服务年费; | |
3.生产安全事故发生后的应急处置、现场清理、人员接待、伤害赔偿与补助、抚恤金、罚款等费用。 | |
重大危险源检测、评估、监控和事故隐患整改支出 | 1.与工程项目无关的重大危险源检测、评估、监控,安全风险分级管控和事故隐患排查整改支出; |
2.重大危险源发生起火、爆炸、毒气泄漏而发生的救援、善后处理等费用; | |
3.隐患项目治理过程中环保治理、职业病防护设施“三同时”支出; | |
4.行政主管部门因项目管理不到位等原因处以的罚款。 | |
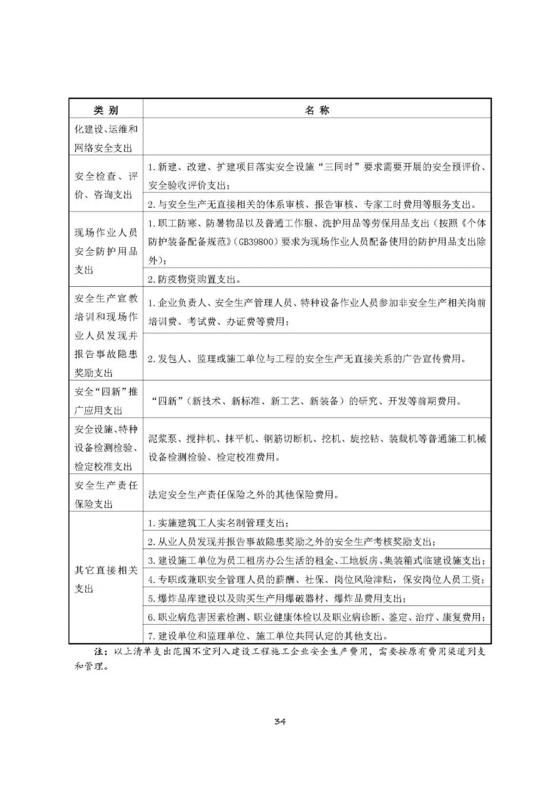
安全生产信息化建设、运维和网络安全支出 | 与工程项目无直接相关的安全生产信息化建设、运维和网络安全支出。 |
安全检查、评价、咨询支出 | 1.新建、改建、扩建项目落实安全设施“三同时”要求需要开展的安全预评价、安全验收评价支出; |
2.与安全生产无直接相关的体系审核、报告审核、专家工时费用等服务支出。 | |
现场作业人员安全防护用品支出 | 1.职工防寒、防暑物品以及普通工作服、洗护用品等劳保用品支出(按照《个体防护装备配备规范》(GB39800)要求为现场作业人员配备使用的防护用品支出除外); |
2.防疫物资购置支出。 | |
安全生产宣教培训和现场作业人员发现并报告事故隐患奖励支出 | 1.企业负责人、安全生产管理人员、特种设备作业人员参加非安全生产相关岗前培训费、考试费、办证费等费用; |
2.发包人、监理或施工单位与工程的安全生产无直接关系的广告宣传费用。 | |
安全“四新”推广应用支出 | “四新”(新技术、新标准、新工艺、新装备)的研究、开发等前期费用。 |
安全设施、特种设备检测检验、检定校准支出 | 泥浆泵、搅拌机、抹平机、钢筋切断机、挖机、旋挖钻、装载机等普通施工机械设备检测检验、检定校准费用。 |
安全生产责任保险支出 | 法定安全生产责任保险之外的其他保险费用。 |
其它直接相关支出 | 1.实施建筑工人实名制管理支出; |
2.从业人员发现并报告事故隐患奖励之外的安全生产考核奖励支出; | |
3.建设施工单位为员工租房办公生活的租金、工地板房、集装箱式临建设施支出; | |
4.专职或兼职安全管理人员的薪酬、社保、岗位风险津贴,保安岗位人员工资; | |
5.爆炸品库建设以及购买生产用爆破器材、爆炸品费用支出; | |
6.职业病危害因素检测、职业健康体检以及职业病诊断、鉴定、治疗、康复费用; | |
7.建设单位和监理单位、施工单位共同认定的其他支出。 |
注:以上清单支出范围不宜列入建设工程施工企业安全生产费用,需要按原有费用渠道列支和管理。
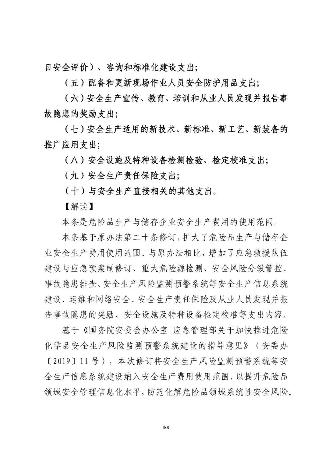
五、危险品生产与储存企业
不得列入安全生产费用支出清单
类别 | 名称 |
安全防护设施设备维护支出 | 1.“三同时”要求初期投入的安全设施支出; |
2.防爆工器具(如防爆工具、防爆掀等工具)购置支出; | |
3.生产类装置及通用附件的完善、改造和维护支出。 | |
应急能力建设支出 | 1.应急救援人员工资及劳务费; |
2.外援救护服务支出,如应急救援协议年费、外协医疗急救服务年费; | |
3.生产安全事故发生后的应急处置、现场清理、人员接待、伤害赔偿与补助、抚恤金、罚款等费用。 | |
重大危险源检测、评估、监控,安全风险分级管控和事故隐患排查整改,安全生产信息化建设支出 | 1.重大危险源起火、爆炸、毒气泄漏等事故发生后的救援、善后处理等费用; |
2.危险废弃物处置费用; | |
3.隐患项目治理过程中环保治理、职业病防护设施“三同时”支出; | |
4.视频监控设备安装后委托第三方实时监控运营支出。 | |
安全检查、评价、咨询支出 | 1.新建、改建、扩建项目安全评价; |
2.与安全生产无直接相关的体系审核、报告审核、专家工时费用等服务支出。 | |
现场作业人员安全防护用品支出 | 1.职工防寒防暑物品以及普通工作服、洗护用品等劳保用品支出(按照《个体防护装备配备规范》(GB39800)要求为现场作业人员配备使用的防护用品支出除外); |
2.防疫物资购置支出。 | |
安全生产宣教培训支出 | 企业负责人、安全生产管理人员、特种设备作业人员参加非安全生产相关的岗前培训费、考试费、办证费等费用。 |
安全“四新”推广应用支出 | “四新”(新技术、新标准、新工艺、新装备)的研究、开发等前期费用。 |
安全设施、特种设备检测检验、检定校准支出 | 1.根据环保要求需定期开展的泄漏与修复(LDAR)检测费用; |
2.压力容器反应釜清理费、叉车维修费及保养费用; | |
3.生产设施、普通机械设备检测检验、检定校准费用。 | |
安全生产责任保险支出 | 法定安全生产责任保险之外的其他保险费用。 |
其它直接相关支出 | 1.从业人员发现并报告事故隐患奖励之外的安全生产考核奖励支出; |
2.专职或兼职安全管理人员的薪酬、社保、岗位风险津贴,保安岗位人员工资; | |
3.职业病危害因素检测、职业健康体检以及职业病诊断、鉴定、治疗、康复费用; | |
4.企业生产经营过程中的费用,与安全生产无直接相关的生产设备、运行成本等。 |
注:以上清单支出范围不宜列入危险品生产与储存企业安全生产费用,需要按原有费用渠道列支和管理。
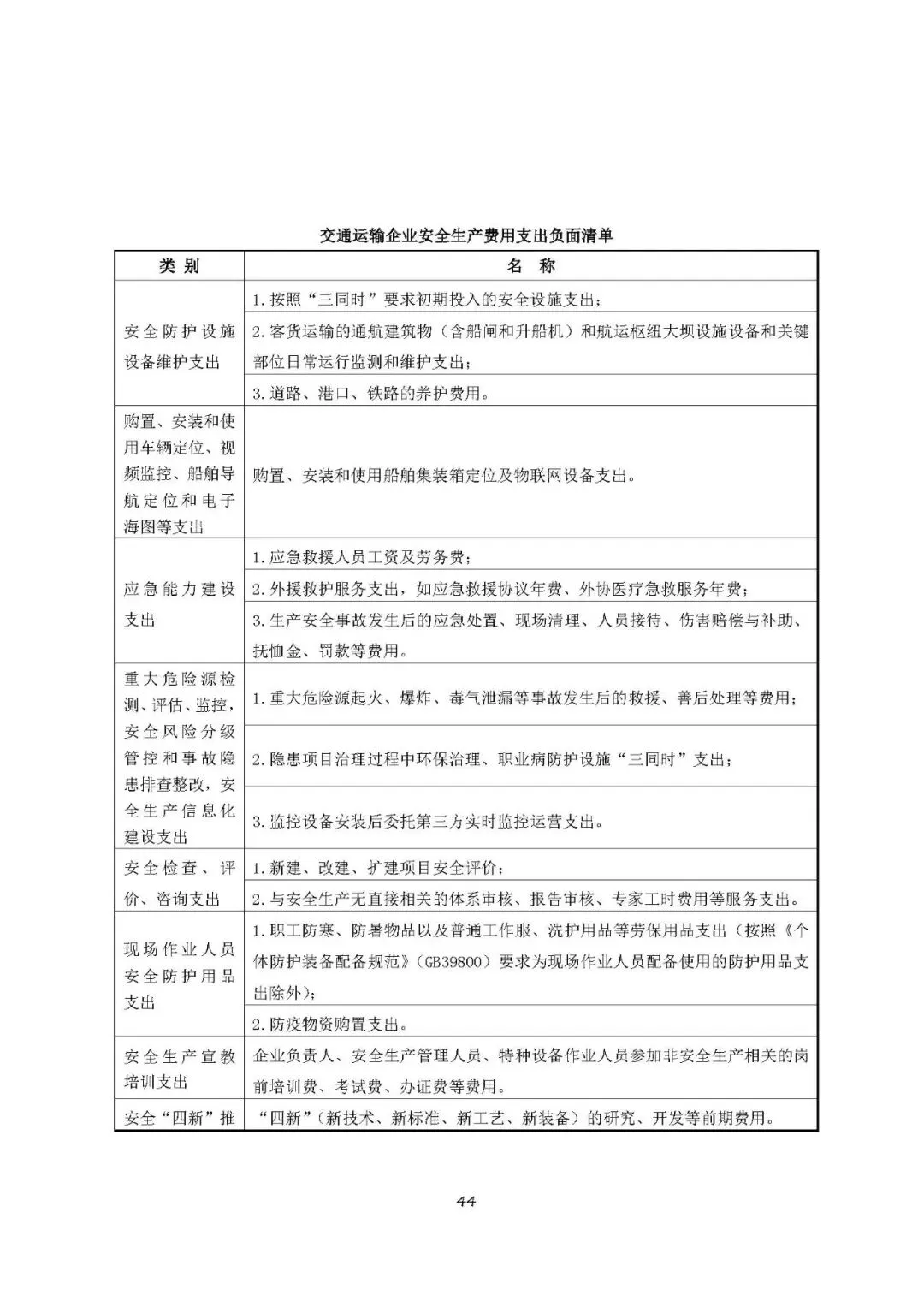
六、交通运输企业
不得列入安全生产费用支出清单
类别 | 名称 |
安全防护设施设备维护支出 | 1.按照“三同时”要求初期投入的安全设施支出; |
2.客货运输的通航建筑物(含船闸和升船机)和航运枢纽大坝设施设备和关键部位日常运行监测和维护支出; | |
3.道路、港口、铁路的养护费用。 | |
购置、安装和使用车辆定位、视频监控、船舶导航定位和电子海图等支出 | 购置、安装和使用船舶集装箱定位及物联网设备支出。 |
应急能力建设支出 | 1.应急救援人员工资及劳务费; |
2.外援救护服务支出,如应急救援协议年费、外协医疗急救服务年费; | |
3.生产安全事故发生后的应急处置、现场清理、人员接待、伤害赔偿与补助、抚恤金、罚款等费用。 | |
重大危险源检测、评估、监控,安全风险分级管控和事故隐患排查整改,安全生产信息化建设支出 | 1.重大危险源起火、爆炸、毒气泄漏等事故发生后的救援、善后处理等费用; |
2.隐患项目治理过程中环保治理、职业病防护设施“三同时”支出; | |
3.监控设备安装后委托第三方实时监控运营支出。 | |
安全检查、评价、咨询支出 | 1.新建、改建、扩建项目安全评价; |
2.与安全生产无直接相关的体系审核、报告审核、专家工时费用等服务支出。 | |
现场作业人员安全防护用品支出 | 1.职工防寒、防暑物品以及普通工作服、洗护用品等劳保用品支出(按照《个体防护装备配备规范》(GB39800)要求为现场作业人员配备使用的防护用品支出除外); |
2.防疫物资购置支出。 | |
安全生产宣教培训支出 | 企业负责人、安全生产管理人员、特种设备作业人员参加非安全生产相关的岗前培训费、考试费、办证费等费用。 |
安全“四新”推广应用支出 | “四新”(新技术、新标准、新工艺、新装备)的研究、开发等前期费用。 |
安全设施、特种设备检测检验、检定校准支出 | 1.普通机械设备检测检验、检定校准费用; |
2.道路运输车辆的检测费用、年审费用、维修费。 | |
安全生产责任保险及承运人责任保险支出 | 法定安全生产责任保险及承运人责任保险之外的其他保险费用。 |
其它直接相关支出 | 1.从业人员发现并报告事故隐患奖励之外的安全生产考核奖励支出; |
2.专职或兼职安全管理人员薪酬、社保和岗位风险津贴,安检、保安岗位人员工资; | |
3.职业病危害因素检测、职业健康体检以及职业病诊断、鉴定、治疗、康复费用; | |
4.企业生产经营过程中的费用,与安全生产无直接相关的生产设备运行成本等。 |
注:以上清单支出范围不宜列入交通运输企业安全生产费用,需要按原有费用渠道列支和管理。
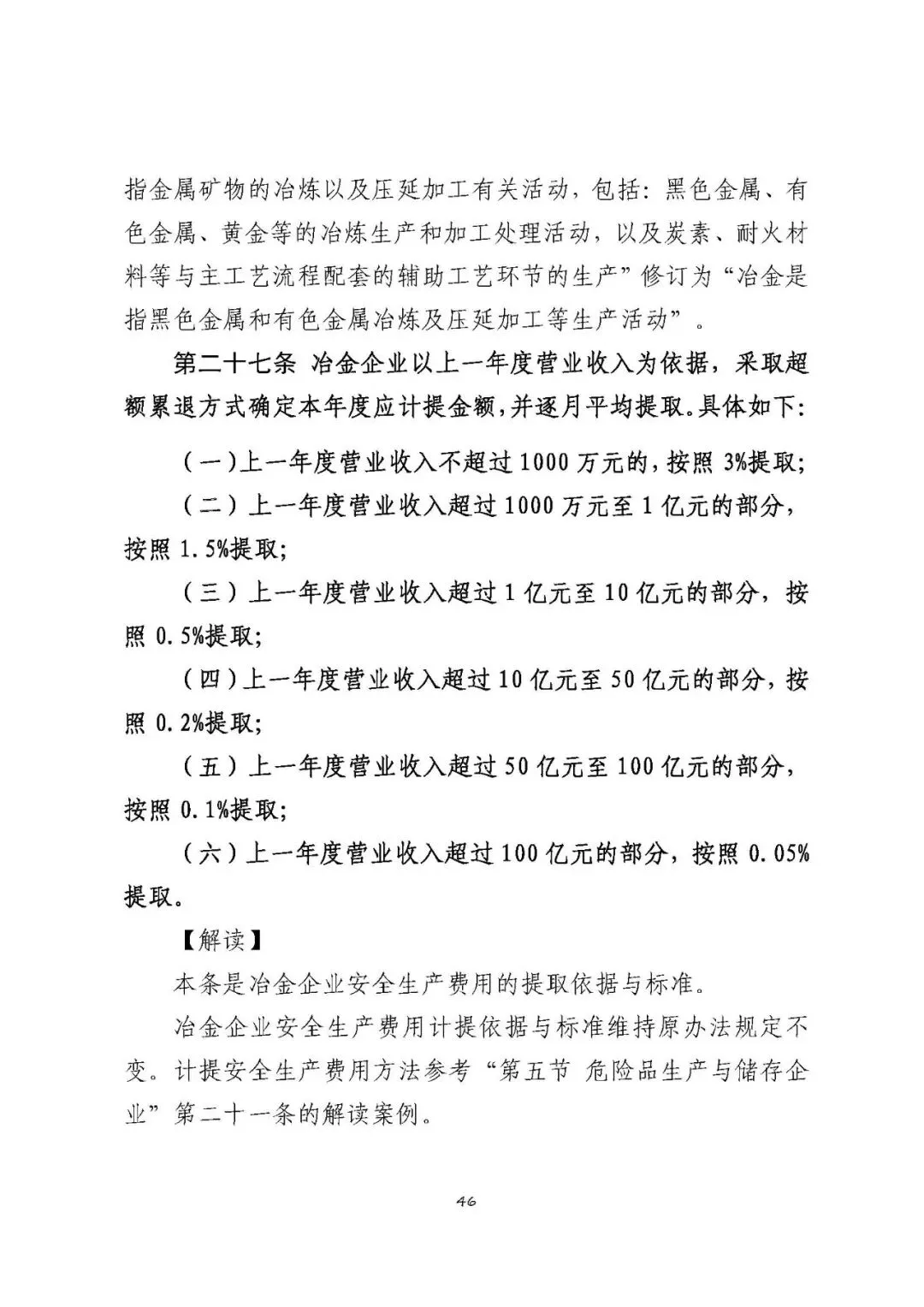
七、冶金企业
不得列入安全生产费用支出清单
类别 | 名称 |
安全防护设施设备维护支出 | 1.“三同时”要求初期投入的安全设施支出; |
2.生产类设施设备(如金属冶炼、压延、加工、保温、运输、吊运等生产用设施设备)的完善、改造和维护支出。 | |
应急能力建设支出 | 1.应急救援人员工资及劳务费; |
2.外援救护服务支出,如应急救援协议年费、外协医疗急救服务年费; | |
3.生产安全事故发生后的应急处置、现场清理、人员接待、伤害赔偿与补助、抚恤金、罚款等费用。 | |
重大危险源检测、评估、监控,安全风险分级管控和事故隐患排查整改,安全生产信息化建设支出 | 1.重大危险源起火、爆炸、毒气泄漏等事故发生后的救援、善后处理等费用; |
2.隐患项目治理过程中环保治理、职业病防护设施“三同时”支出; | |
3.视频监控设备安装后委托第三方实时监控运营支出。 | |
安全检查、评估评价、咨询支出 | 1.新建、改建、扩建项目安全评价; |
2.与安全生产无直接相关的体系审核、报告审核、专家工时费用等服务支出。 | |
现场作业人员安全防护用品支出 | 1.职工防寒、防暑物品以及普通工作服、洗护用品等劳保用品支出(按照《个体防护装备配备规范》(GB39800)要求为现场作业人员配备使用的防护用品支出除外); |
2.防疫物资购置支出。 | |
安全生产宣教培训支出 | 企业负责人、安全生产管理人员、特种设备作业人员参加非安全生产相关的岗前培训费、考试费、办证费等费用。 |
安全“四新”推广应用支出 | “四新”(新技术、新标准、新工艺、新装备)的研究、开发等前期费用。 |
安全设施、特种设备检测检验、检定校准支出 | 1.普通机械设备检测检验、检定校准费用; |
2.特种设备(比如叉车、行车等)的维修费用。 | |
安全生产责任保险支出 | 法定安全生产责任保险之外的其他保险费用。 |
其它直接相关支出 | 1.从业人员发现并报告事故隐患奖励之外的安全生产考核奖励支出; |
2.专职或兼职安全管理人员薪酬、社保和岗位风险津贴,保安岗位人员工资; | |
3.职业病危害因素检测、职业健康体检以及职业病诊断、鉴定、治疗、康复费用; | |
4.企业生产经营过程中的费用,与安全生产无直接相关的生产设备、运行成本等。 |
注:以上清单支出范围不宜列入冶金企业安全生产费用,需要按原有费用渠道列支和管理。
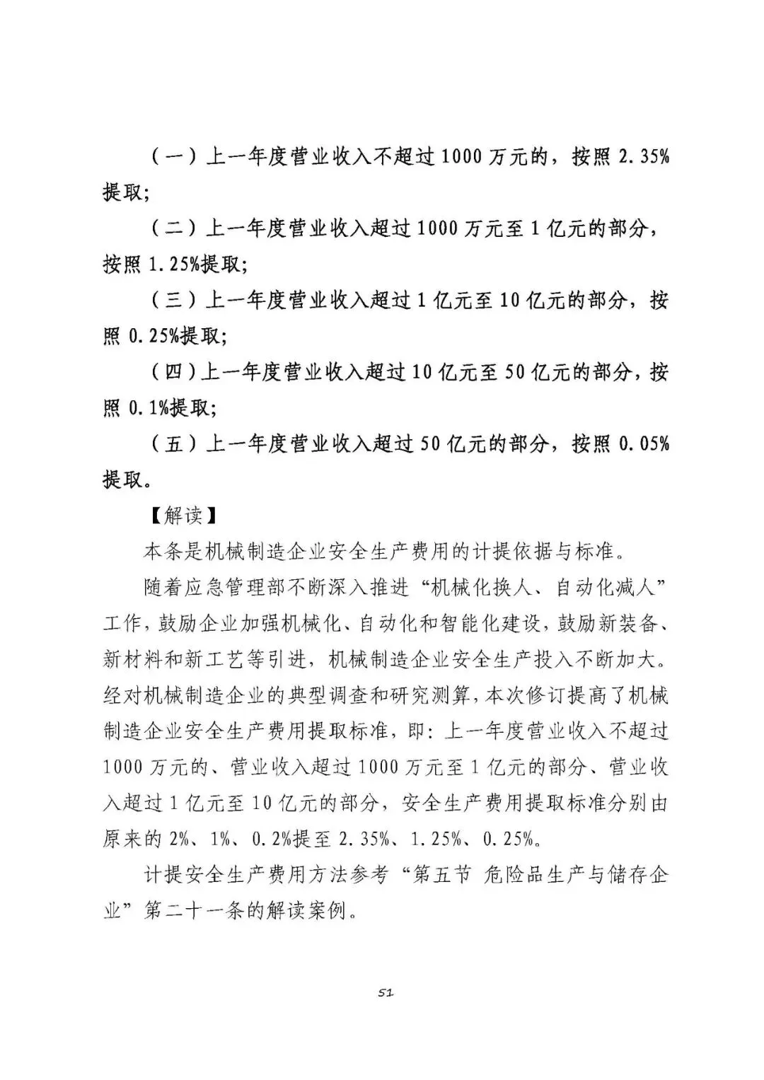
八、机械制造企业
不得列入安全生产费用支出清单
类别 | 名称 |
安全防护设施设备维护支出 | 1.按照“三同时”要求初期投入的安全设施支出; |
2.生产类设施设备(如加工装备、工艺装备、仓储运输装备、辅助装备等)及通用附件的完善、改造和维护支出。 | |
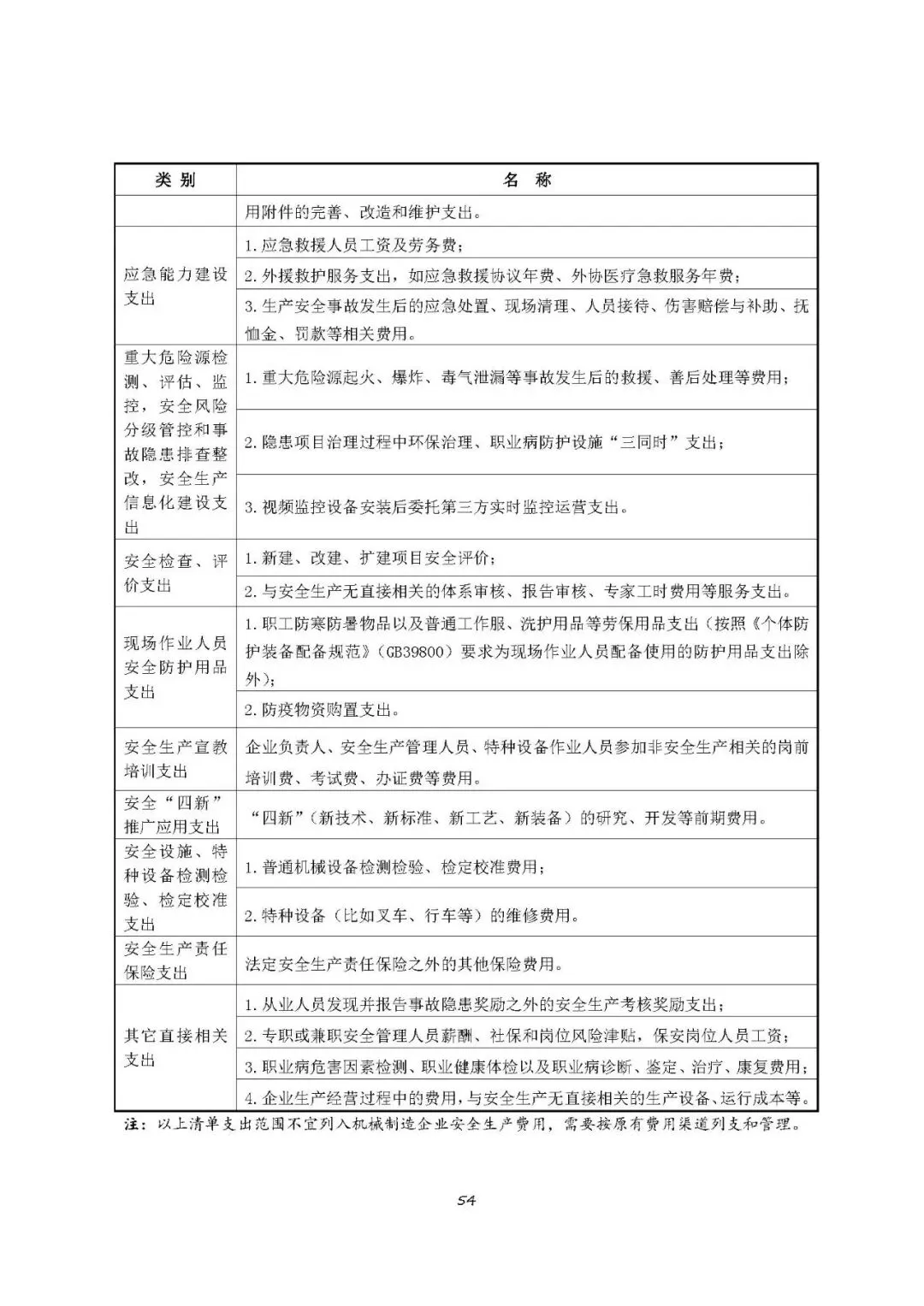
应急能力建设支出 | 1.应急救援人员工资及劳务费; |
2.外援救护服务支出,如应急救援协议年费、外协医疗急救服务年费; | |
3.生产安全事故发生后的应急处置、现场清理、人员接待、伤害赔偿与补助、抚恤金、罚款等相关费用。 | |
重大危险源检测、评估、监控,安全风险分级管控和事故隐患排查整改,安全生产信息化建设支出 | 1.重大危险源起火、爆炸、毒气泄漏等事故发生后的救援、善后处理等费用; |
2.隐患项目治理过程中环保治理、职业病防护设施“三同时”支出; | |
3.视频监控设备安装后委托第三方实时监控运营支出。 | |
安全检查、评价支出 | 1.新建、改建、扩建项目安全评价; |
2.与安全生产无直接相关的体系审核、报告审核、专家工时费用等服务支出。 | |
现场作业人员安全防护用品支出 | 1.职工防寒防暑物品以及普通工作服、洗护用品等劳保用品支出(按照《个体防护装备配备规范》(GB39800)要求为现场作业人员配备使用的防护用品支出除外); |
2.防疫物资购置支出。 | |
安全生产宣教培训支出 | 企业负责人、安全生产管理人员、特种设备作业人员参加非安全生产相关的岗前培训费、考试费、办证费等费用。 |
安全“四新”推广应用支出 | “四新”(新技术、新标准、新工艺、新装备)的研究、开发等前期费用。 |
安全设施、特种设备检测检验、检定校准支出 | 1.普通机械设备检测检验、检定校准费用; |
2.特种设备(比如叉车、行车等)的维修费用。 | |
安全生产责任保险支出 | 法定安全生产责任保险之外的其他保险费用。 |
其它直接相关支出 | 1.从业人员发现并报告事故隐患奖励之外的安全生产考核奖励支出; |
2.专职或兼职安全管理人员薪酬、社保和岗位风险津贴,保安岗位人员工资; | |
3.职业病危害因素检测、职业健康体检以及职业病诊断、鉴定、治疗、康复费用; | |
4.企业生产经营过程中的费用,与安全生产无直接相关的生产设备、运行成本等。 |
注:以上清单支出范围不宜列入机械制造企业安全生产费用,需要按原有费用渠道列支和管理。
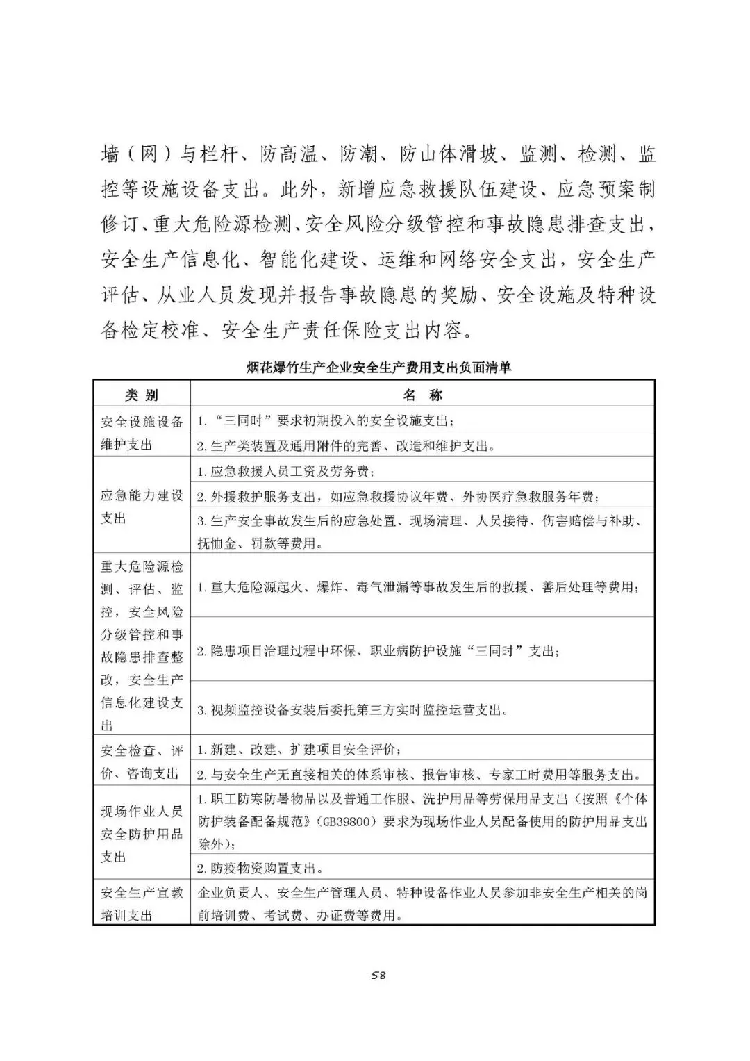
九、烟花爆竹生产企业
不得列入安全生产费用支出清单
类别 | 名称 |
安全设施设备维护支出 | 1.“三同时”要求初期投入的安全设施支出; |
2.生产类装置及通用附件的完善、改造和维护支出。 | |
应急能力建设支出 | 1.应急救援人员工资及劳务费; |
2.外援救护服务支出,如应急救援协议年费、外协医疗急救服务年费; | |
3.生产安全事故发生后的应急处置、现场清理、人员接待、伤害赔偿与补助、抚恤金、罚款等费用。 | |
重大危险源检测、评估、监控,安全风险分级管控和事故隐患排查整改,安全生产信息化建设支出 | 1.重大危险源起火、爆炸、毒气泄漏等事故发生后的救援、善后处理等费用; |
2.隐患项目治理过程中环保、职业病防护设施“三同时”支出; | |
3.视频监控设备安装后委托第三方实时监控运营支出。 | |
安全检查、评价、咨询支出 | 1.新建、改建、扩建项目安全评价; |
2.与安全生产无直接相关的体系审核、报告审核、专家工时费用等服务支出。 | |
现场作业人员安全防护用品支出 | 1.职工防寒防暑物品以及普通工作服、洗护用品等劳保用品支出(按照《个体防护装备配备规范》(GB39800)要求为现场作业人员配备使用的防护用品支出除外); |
2.防疫物资购置支出。 | |
安全生产宣教培训支出 | 企业负责人、安全生产管理人员、特种设备作业人员参加非安全生产相关的岗前培训费、考试费、办证费等费用。 |
安全“四新”推广应用支出 | “四新”(新技术、新标准、新工艺、新装备)的研究、开发等前期费用。 |
安全设施、特种设备检测检验、检定校准支出 | 普通机械设备检测检验、检定校准费用。 |
安全生产责任保险支出 | 法定安全生产责任保险之外的其他保险费用。 |
其它直接相关支出 | 1.从业人员发现并报告事故隐患奖励之外的安全生产考核奖励支出; |
2.专职或兼职安全管理人员薪酬、社保和岗位风险津贴,保安岗位人员工资; | |
3.职业病危害因素检测、职业健康体检以及职业病诊断、鉴定、治疗、康复费用; | |
4.企业生产经营过程中的费用,与安全生产无直接相关的生产设备、运行成本等。 |
注:以上清单支出范围不宜列入烟花爆竹生产企业安全生产费用,需要按原有费用渠道列支和管理。
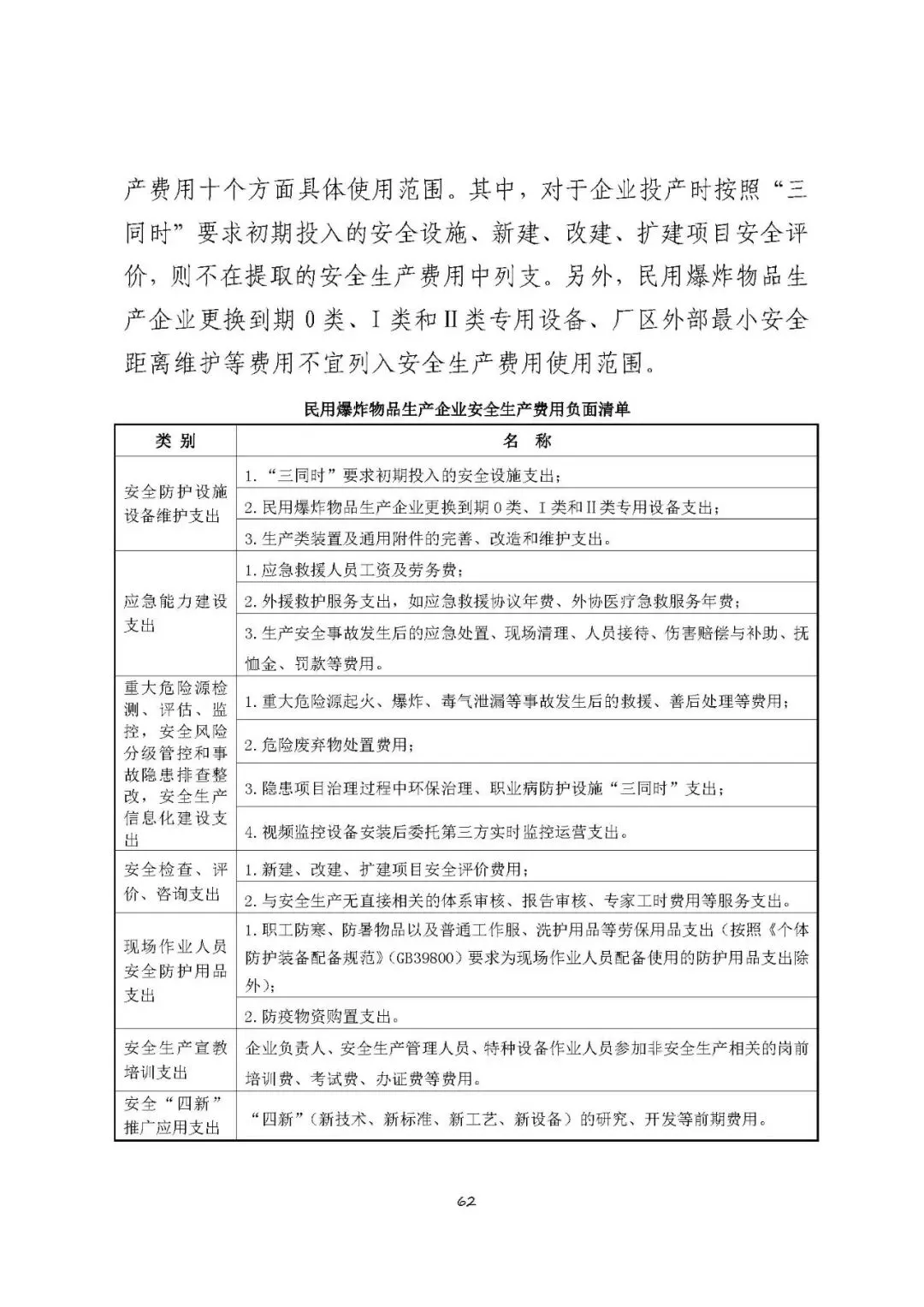
十、民用爆炸物品生产企业
不得列入安全生产费用支出清单
类别 | 名称 |
安全防护设施设备维护支出 | 1.“三同时”要求初期投入的安全设施支出; |
2.民用爆炸物品生产企业更换到期0类、I类和Ⅱ类专用设备支出; | |
3.生产类装置及通用附件的完善、改造和维护支出。 | |
应急能力建设支出 | 1.应急救援人员工资及劳务费; |
2.外援救护服务支出,如应急救援协议年费、外协医疗急救服务年费; | |
3.生产安全事故发生后的应急处置、现场清理、人员接待、伤害赔偿与补助、抚恤金、罚款等费用。 | |
重大危险源检测、评估、监控,安全风险分级管控和事故隐患排查整改,安全生产信息化建设支出 | 1.重大危险源起火、爆炸、毒气泄漏等事故发生后的救援、善后处理等费用; |
2.危险废弃物处置费用; | |
3.隐患项目治理过程中环保治理、职业病防护设施“三同时”支出; | |
4.视频监控设备安装后委托第三方实时监控运营支出。 | |
安全检查、评价、咨询支出 | 1.新建、改建、扩建项目安全评价费用; |
2.与安全生产无直接相关的体系审核、报告审核、专家工时费用等服务支出。 | |
现场作业人员安全防护用品支出 | 1.职工防寒、防暑物品以及普通工作服、洗护用品等劳保用品支出(按照《个体防护装备配备规范》(GB39800)要求为现场作业人员配备使用的防护用品支出除外); |
2.防疫物资购置支出。 | |
安全生产宣教培训支出 | 企业负责人、安全生产管理人员、特种设备作业人员参加非安全生产相关的岗前培训费、考试费、办证费等费用。 |
安全“四新”推广应用支出 | “四新”(新技术、新标准、新工艺、新设备)的研究、开发等前期费用。 |
安全设施、特种设备检测检验、检定校准支出 | 生产设施、普通机械设备检测检验、检定校准费用。 |
安全生产责任保险支出 | 法定安全生产责任保险之外的其他保险费用。 |
其它直接相关支出 | 1.从业人员发现并报告事故隐患奖励之外的安全生产考核奖励支出; |
2.专职或兼职安全管理人员薪酬、社保和岗位风险津贴,保安岗位人员工资; | |
3.职业病危害因素检测、职业健康体检以及职业病诊断、鉴定、治疗、康复费用; | |
4.购建爆炸品库支出; | |
5.企业生产经营过程中的费用,与安全生产无直接相关的生产设备、运行成本等。 |
注:以上清单支出范围不宜列入民用爆炸物品生产企业安全生产费用,需要按原有费用渠道列支和管理。
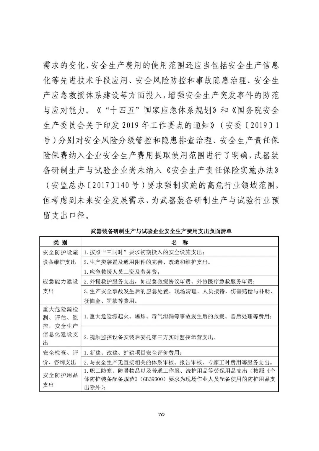
十一、武器装备研制生产与试验企业
不得列入安全生产费用支出清单
类别 | 名称 |
安全防护设施设备维护支出 | 1.按照“三同时”要求初期投入的安全设施支出; |
2.生产类装置及通用附件的完善、改造和维护支出。 | |
应急能力建设支出 | 1.应急救援人员工资及劳务费; |
2.外援救护服务支出,如应急救援协议年费、外协医疗急救服务年费; | |
3.生产安全事故发生后的应急处置、现场清理、人员接待、伤害赔偿与补助、抚恤金、罚款等费用。 | |
重大危险源检测、评估、监控,安全生产信息化建设支出 | 1.重大危险源起火、爆炸、毒气泄漏等事故发生后的救援、善后处理等费用; |
2.视频监控设备安装后委托第三方实时监控运营支出。 | |
安全检查、评价、咨询支出 | 1.新建、改建、扩建项目安全评价费用; |
2.与安全生产无直接相关的体系审核、报告审核、专家工时费用等服务支出。 | |
安全防护用品支出 | 1.职工防寒、防暑物品以及普通工作服、洗护用品等劳保用品支出(按照《个体防护装备配备规范》(GB39800)要求为现场作业人员配备使用的防护用品支出除外); |
2.防疫物资购置支出。 | |
安全生产宣教培训支出 | 1.企业负责人、安全生产管理人员非安全生产相关的岗前培训等支出; |
2.非大型复杂武器装备制造、安装、调试的特殊工种和特种作业人员培训支出; | |
3.非高新技术和特种专用设备操作人员上岗培训支出。 | |
安全“四新”推广应用支出 | “四新”(新技术、新标准、新工艺、新装备)的研究、开发等前期费用。 |
安全生产责任保险支出 | 法定安全生产责任保险之外的其他保险费用。 |
其它直接相关支出 | 1.从业人员发现并报告事故隐患奖励之外的安全生产考核奖励支出; |
2.专职或兼职安全管理人员薪酬、社保和岗位风险津贴,安检、保安岗位人员工资; | |
3.职业健康体检、职业健康建档费用,以及职业病诊断、鉴定、治疗、康复费用; | |
4.企业生产经营过程中的费用,与安全生产无直接相关的生产设备、运行成本等。 |
注:以上清单支出范围不宜列入武器装备研制生产与试验企业安全生产费用,需要按原有费用渠道列支和管理。
十二、电力生产与供应企业
不得列入安全生产费用支出清单
类别 | 名称 |
安全防护设施设备维护支出 | 1.“三同时”要求初期投入的安全设施支出; |
2.生产类装置及通用附件的完善、改造和维护支出; | |
3.环保用防控粉尘等设施设备的支出。 | |
应急能力建设支出 | 1.应急救援人员工资及劳务费; |
2.新建应急救援基地,新建应急中心; | |
3.外援救护服务支出,如应急救援协议年费、外协医疗急救服务年费; | |
4.生产安全事故发生后的应急处置、现场清理、人员接待、伤害赔偿与补助、抚恤金、罚款等费用。 | |
重大危险源检测、评估、监控,安全风险分级管控和事故隐患排查整改,安全生产信息化建设支出 | 1.重大危险源起火、爆炸、毒气泄漏等事故发生后的救援、善后处理等费用; |
2.水电站大坝重大隐患除险加固支出; | |
3.燃煤发电厂贮灰场重大隐患除险加固治理支出; | |
4.用于监控设备运行状态的视频设施安装后委托第三方实时监控运营支出。 | |
安全检查、评价、咨询支出 | 1.新建、改建、扩建项目安全评价费用; |
2.与安全生产无直接相关的体系审核、报告审核、专家工时费用等服务支出。 | |
现场作业人员安全防护用品支出 | 1.职工防寒、防暑物品以及普通工作服、洗护用品等劳保用品支出(按照《个体防护装备配备规范》(GB39800)要求为现场作业人员配备使用的防护用品支出除外); |
2.防疫物资购置支出。 | |
安全生产宣教培训支出 | 企业负责人、安全生产管理人员、特种设备作业人员参加非安全生产相关的岗前培训费、考试费、办证费等费用。 |
安全“四新”推广应用支出 | “四新”(新技术、新标准、新工艺、新设备)的研究、开发等前期费用。 |
安全设施、特种设备检测检验、检定校准支出 | 汽车起重机、随车吊、高空作业车、斗臂车等普通机械设备检测检验、检定校准费用。 |
安全生产责任保险支出 | 法定安全生产责任保险之外的其他保险费用。 |
其它直接相关支出 | 1.专职或兼职安全管理人员薪酬、社保和岗位风险津贴,保安岗位人员工资; |
2.从业人员发现并报告事故隐患奖励之外的安全生产考核奖励支出; | |
3.职业病危害因素检测、职业健康体检以及职业病诊断、鉴定、治疗、康复费用; | |
4.企业生产经营过程中的费用,与安全生产无直接相关的生产设备、运行成本等。 |
注:以上清单支出范围不应列入电力生产与供应企业安全生产费用,需要按原有费用渠道列支和管理。
《中华人民共和国职业病防治法》第四十一条明确:“用人单位按照职业病防治要求,用于预防和治理职业病危害、工作场所卫生检测、健康监护和职业卫生培训等费用,按照国家有关规定,在生产成本中据实列支”。因此,企业职业病危害防治方面(包括职业病危害因素检测、职业健康体检等)支出则不在提取的安全生产费用中列支。
这9项花费不能计入安全生产费用!深度解析不属于安全生产费用的情况,杜绝多计、错计、漏计






































































































