4月24日,2026(第十九届)北京国际汽车展览会即将盛大启幕。除备受瞩目的整车阵容外,被誉为汽车“数字大脑”的芯片领域,也将在零部件展区集中展现产业核心技术实力。

本届北京车展零部件展区芯片领域参展企业众多,将会集中呈现车规级MCU、第三代半导体、存储芯片、模拟芯片、接口芯片、车载传感器、高端被动元器件等全品类、全链条创新成果。一批芯片领域标杆企业将会集中亮相,带来多款首发、量产、车规级认证的核心产品,全面展现中国汽车芯片产业从技术突破到规模上车、从单点攻坚到生态协同、从国产替代到全球竞合的全新格局,更多前沿技术与重磅展品。
成都芯进电子作为国内汽车传感器领先企业,将推出汽车电子“芯”方案,诚邀您莅临2026 北京国际汽车电子展,走进成都芯进电子展台,现场体验车规级电流传感、隔离、驱动芯片的创新成果与解决方案,共探汽车电子国产化与智能化新机遇!

成都芯进电子是国内领先的车规级模拟 / 混合信号芯片设计企业,深耕霍尔传感、隔离与驱动芯片,产品均通过AEC-Q100/104、UL、TUV等车规认证,广泛应用于新能源汽车全产业链,核心场景包括:
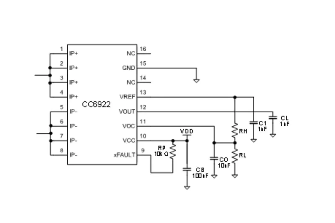
车载充电机(OBC):CC6922 等电流传感器实现充电电流精准采样、过载 / 短路保护,保障充电安全与效率。
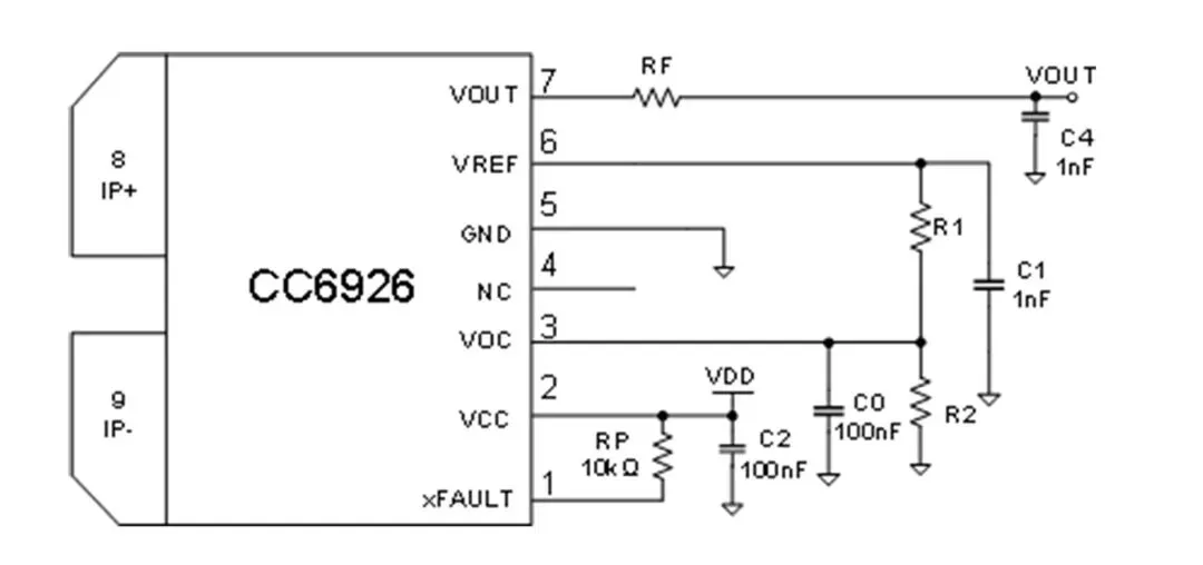
车载 DC/DC 变换器:CC6926 系列支持 750V 高压隔离、超大电流测量与超低损耗,适配高低压转换场景。
主电机 / 电控系统:高隔离、快响应霍尔传感器(如 CC6925)用于电机驱动器电流检测,抗强电磁干扰,适配 - 40℃~125℃宽温环境。
电池管理系统(BMS):高精度电流采样芯片实现电池充放电监测、SOC 估算与故障诊断,保障电池安全。
车身与照明控制:霍尔开关 / 线性霍尔芯片用于位置 / 速度检测、车灯与电机驱动控制,助力车身智能化升级。
本文旨在全面剖析霍尔电流传感器在新能源汽车领域的应用现状、技术挑战及发展趋势。通过系统梳理其在电池管理系统、电机控制、车载充电等核心系统的应用场景,深入分析面临的技术瓶颈与创新解决方案,并基于最新技术动向展望未来发展方向,为相关领域的技术创新提供参考依据。
霍尔电流传感器在新能源汽车中的核心应用领域


CC6925无磁芯非接触式电流传感器方案,可以给客户带来更小的体积,更好的抗外界磁干扰性,在汽车结构中,各模块的体积都在追求小而不失性能,对比与常规的霍尔传感器模块,CC6925无磁芯方案体积仅为十分之一。为客户节约出更多的空间,同时达到高精度的大电流测量。

在新能源汽车中,车身控制模块(BCM)的电流检测是保障低压电气系统安全运行的关键技术,涉及电池管理、负载监控、故障诊断等多个核心功能。
BCM(Body Control Module)车身控制模块,能够实现控制汽车车身用电器,比如整车灯具、雨刮、洗涤、门锁、电动窗、天窗、电动后视镜、遥控等。该系统还具有电源管理功能,高低电压保护,延时断电,系统休眠等功能。是汽车设计中不可或缺的重要组成部分。

BCM中推荐使用CC6905系列电流传感器
CC6905 是一款高性能霍尔效应电流传感器, 能够更有效的测量直流或交流电流, 并具有精度高、 线性度和温度稳定性好等优点, 广泛应用于工业、 消费类及通信类设备。
测量范围宽, 5A,10A,20A,30A,40A,50A 多种量程可选

参考介绍:高性能霍尔效应电流传感器CC6905介绍
EPS(Electric Power Steering,电动助力转向)系统是取代传统液压助力转向(HPS)的电子化解决方案,通过电机直接提供转向助力,具有高效率、低能耗、高可控性等优势,已成为新能源汽车和智能驾驶的核心子系统之一。

EPS中推荐使用CC6927系列等霍尔电流传感器
CC6927 是一款高性能霍尔效应电流传感器, 能够更有效的测量直流或交流电流, 并具有精度高、 线性度和温度稳定性好的优点, 广泛应用于工业、 消费类及通信类设备。
CC6927 由高精度、 低噪声的线性霍尔集成电路和一根低阻抗的主电流导线组成。 0.3mΩ的超低阻抗的导线可最大限度减少功率损耗和热散耗。 内部固有绝缘在原边与副边电路之间提供了 100VRMS 的隔离耐压。传感器采用线性霍尔传感器温度补偿技术, 具有较高的温度稳定特性。


CC6922是一款高性能电流传感器,能够有效的测量直流或交流电流,并具有精度高、出色的线性度和温度稳定性的优点,广泛应用于汽车电子、光伏、工业控制、新能源及通信类设备,特别适用于车载充电机中的一些应用,保证充电效率和安全性。
充电控制: 通过感知电流传感器的输出信号,车载充电机可以根据电池电量、电压等因素控制充电效率和功率,以便在最短的时间内完成充电。
保护功能: 电流传感器可以监测电流过载或短路等问题,并及时通知车载充电机,以避免对充电系统和汽车电子设备造成损害。
监测功能:通过电流传感器,车载充电机可以实时显示电量、电压、电流等信息,方便用户随时了解充电进度和状态。
故障检测:电流传感器还可以检测充电系统中的故障和异常,如电缆连接故障、电池内阻过高等问题,并及时报警以便用户及时处理。

直流/直流变换器(DC/DC)是一种将直流基础电源转变为其他电压种类的直流变换装置。在电动汽车的电子系统或设备中,系统中的直流总线不可能满足性能各异、种类繁多的元器件对直流电源的电压等级、稳定性的高要求,因而必须采用各种DC/DC变换器将宽范围变化的直流电压变换为稳定性能良好的直流电,来满足电子系统的各种要求。

DC/DC系统中可以使用大电流的CC6926霍尔电流
芯进电子最新推出超大量程单体芯片级电流传感器CC6926,具有峰值400A量测能力,高达5KV隔离耐压,750V加强隔离工作电压,超低阻抗铜排,设置过流检测保护报警功能。该产品能够有效的测量直流或交流电流,并具有精度高、出色的线性度和温度稳定性的优点,广泛应用于汽车电子、光伏、工业控制、新能源及通信类设备领域。

▲ TO263-7 封装 ▲

CC6926应用场景
汽车领域:直流充电桩、充电枪、PDU、BMS等
光伏领域:组串式逆变器,微型逆变器,储能逆变等
工业自动化:工业变频器,通信电源等

参考文章:可以测量50A-400A电流、加强绝缘集成式电流传感器CC6926应用案例分享
随车充电枪(Portable EV Charger)是新能源汽车用户最常用的充电设备之一,用于通过家用插座或公共交流充电桩为车辆补能。其核心特点是便携性、安全性、适配性,适用于家庭、旅行等场景。

充电模式(IEC 61851标准)
Mode 2(随车充主流模式):
通过控制盒(ICCU)实现基本保护,功率通常≤3.5kW(16A)。
典型应用:家用220V插座充电(8-10小时充满60kWh电池)。
Mode 3(公共交流桩):
需连接专用充电桩,功率可达7kW/11kW(需三相电支持)。
随车充电枪可以用到这些系列的霍尔电流传感器CC6920、CC6924、CC6939等。
CC6924采用SOP16W封装,支持-40~125℃工作温度范围,适用于电机控制,负载监测,开关电源,过流保护,光伏发电及储能和新能源应用。
参考文章:霍尔电流传感器ACS724KMATR/ACS724LMA的国产自主可控ZZKK替代品CC6924介绍

参考文章:一款超小封装,5000V隔离耐压、测试200A电流的高性能霍尔效应电流传感器介绍
传统燃油车空调系统利用发动机热量制热,电动汽车电驱系统效率可以高达90% 以上,损耗产生的热量远不足以供给空调系统制热,所以电动汽车空调系统制热使用PTC(正温度系数)加热器产生热量。目前比较普遍的方案是使用继电器控制PTC 加热器电源通断,通过风门开度控制冷热风的风量来控制温度,此类方案能源浪费较大。
采用PWM(脉宽调制)方式控制功率开关器件通断PTC 加热器电源,实现PTC 加热器输出功率的线性控制。

电路中电流检测用到霍尔电流传感器,CC6922-Q1是一种高性能电流传感器,产品符合 AEC-Q100 grade 1 标准,能有效测量直流或交流电流,具有高精度、优良的线性和温度稳定性,广泛应用于汽车电子、光伏、工业控制、新能源和通信设备,特别适用于汽车充电器,确保充电效率和安全。具备20A,30A,40A,50A,65A,75A,80A,100A多档量程可选,芯片内置导线电阻仅为0.3mΩ,具备高带宽,低温漂和强干扰能力。



芯进电子推出国内首颗研发并量产的磁通门高精度闭环电流传感器IC,CC6836。在配合磁通门模组时,CC6836能够以高精确度监测交流和直流电流。内置线圈短路、开路,输出过流等故障检测保护报警功能。该产品可直接驱动补偿线圈,可检测各种大小的电流,广泛应用于汽车电子、光伏、工业控制、新能源等领域。

应用场景
汽车领域:OBC、BMS
光伏领域:系统功耗检测、逆变器
工业自动化:电机控制、发电机检测和控制

高压配电盒即PDU,由于PDU与整车电气布置相关,每个车型的PDU都有差异,所以PDU难以形成标准品。市场上主流方式有两种:一种是针对具体车型定制开发PDU产品;另一种方式是将PDU功能集成到其他零部件中,如针对具体车型定制开发OBC+DC+PDU多合一产品。
简单来说,高压配电盒(PDU)就是电动汽车高压电气系统的“心脏”或“神经中枢”。 它负责将从动力电池包输出的高压直流电安全、可靠、可控地分配到各个需要高压电的用电器。
核心功能
1)高压电能的分配:
电机控制器: 驱动电机运行。
车载充电机: 将交流电(AC)转换为直流电(DC)给电池充电。
直流-直流变换器: 将高压直流电降压为12V/24V低压直流电,为车辆低压系统(灯光、音响、仪表、控制器等)供电,并为低压蓄电池充电。
高压电加热器: 如空调PTC加热器、电池加热器等。
其他高压附件: 如电动空调压缩机、电动助力转向泵(部分车型)等。
接收从动力电池包(通过主正、主负连接器)输出的高压直流电。
通过内部设计的电气回路(铜排等),将电能并行分配给多个不同的高压负载。
主要的负载包括:
2)高压回路的通断控制:
主正接触器: 控制电池正极与整个高压系统的通断。
主负接触器: 控制电池负极与整个高压系统的通断。
预充接触器 + 预充电阻: 在系统上电时,先通过预充电阻对后端的容性负载(主要是电机控制器里的直流母线电容)进行限流充电,避免主接触器闭合时产生过大浪涌电流而烧蚀触点。预充完成后,主接触器才闭合。
各支路接触器/继电器: 控制通向不同高压负载(如OBC、DCDC、加热器等)支路的通断,实现负载的独立控制。
通过内部的高压接触器实现高压回路的接通与断开。
关键接触器:
3)过流保护:
配备高压熔断器。
当某个支路或主回路发生短路或严重过载时,熔断器会迅速熔断,切断故障回路,保护上游电池、线束和下游设备免受大电流损害。熔断器是不可恢复的,需要更换。
4)状态监测与信号反馈:
通常包含电流传感器(如霍尔传感器),用于监测主回路或关键支路的电流大小。
包含电压采样点,用于监测系统电压。
集成接触器状态反馈触点,向车辆控制器报告接触器是处于闭合还是断开状态。
这些信号通过低压连接器传输给车辆的主控制器(如VCU)或电池管理系统,用于系统监控、诊断和安全策略执行。
5)安全隔离与互锁:
高压互锁回路: PDU是高压互锁回路的重要组成部分。当PDU的高压连接器被意外断开或未插到位时,HVIL回路会断开,车辆控制器会检测到并立即断开高压接触器,确保高压系统处于断电状态,防止触电风险。
壳体与绝缘: 外壳通常为金属材质,可靠接地,内部有严格的爬电距离和电气间隙设计以及绝缘防护,确保高压电不会外泄到壳体或低压部分。
PDU中推荐使用CC6906系列等霍尔电流传感器
CC6906 是一款高性能霍尔效应电流传感器, 能够更有效的测量直流或交流电流, 并具有精度高、 线性度和温度稳定性好的优点, 广泛应用于工业、 消费类及通信类设备。
内部集成了一颗高精度、 低噪声的线性霍尔电路和一根超低阻抗的主电流导线。 30uΩ
的超低阻抗导线可最大限度的减少功率损耗和热散耗。 内部固有绝缘在原边与副边电路之间提供了 200VRMS 的隔离耐压。 传感器采用线性霍尔传感器温度补偿技术, 具有较高的温度稳定特性
根据对电动汽车的充电方式,充电桩可分为交流充电桩和直流充电桩两大类。直流充电桩具备直接给电池充电的能力,以三相四线制的方式连接电网,能够提供充足的电力,输出的电压和电流调整范围大,俗称“快充”。随着欧洲和美国开始计划进一步提高直流快充能力(350kW快速充电站)。安装超级充电桩是电动汽车行业的一大进步,这个新的标准将会进一步打开电动汽车市场,也更加有利于电动汽车的进一步普及。充电技术的提升需要与电池技术共进,相对于更高电压的充电桩技术。
现在不少的快速充电解决方案提供150千瓦、300千瓦和450千瓦不同规格的充电功率。无需单独设立充电站,公交车在停靠终点站时仅需4~6分钟即可通过车顶自动连接装置完成快速充电,在满足线路行驶的用电需求的同时,也使公交车能够安装更小、更轻便的电池组,从而减轻自重,同时提高乘客运输能力。

图示2-大巴的固定直流充电的设施

直流充电桩系统中可以使用大电流的CC6926霍尔电流
芯进电子最新推出超大量程单体芯片级电流传感器CC6926,具有峰值400A量测能力,高达5KV隔离耐压,750V加强隔离工作电压,超低阻抗铜排,设置过流检测保护报警功能。该产品能够有效的测量直流或交流电流,并具有精度高、出色的线性度和温度稳定性的优点,广泛应用于汽车电子、光伏、工业控制、新能源及通信类设备领域。
▲ TO263-7 封装 ▲

CC6926应用场景
汽车领域:直流充电桩、充电枪、PDU、BMS等
光伏领域:组串式逆变器,微型逆变器,储能逆变等
工业自动化:工业变频器,通信电源等

参考文章:可以测量50A-400A电流、加强绝缘集成式电流传感器CC6926应用案例分享
#芯进电子#北京国际汽车电子展会#汽车电子#国产化芯片#汽车芯片#霍尔电流传感器#电流检测#车规级芯片


免责声明:本文部分资料来自于互联网信息,如有侵权,请联系删除(联系邮箱13701069452@163.com)
了解更多电力电子信息,请联系13701069452或关注公众号


