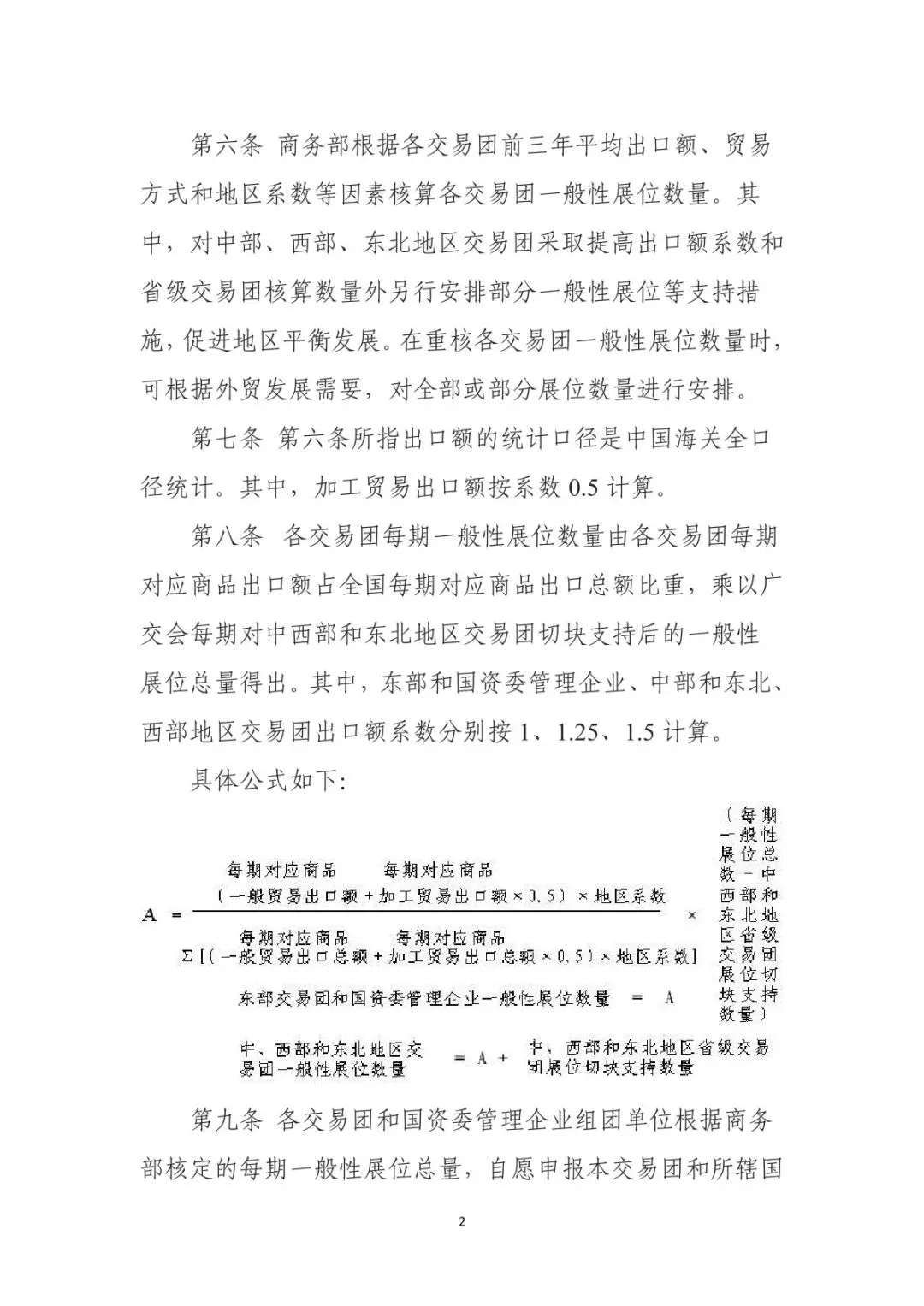
《中国进出口商品交易会出口展一般性展位数量安排办法》全文(2023年8月18日)
作者:本站编辑
2026-04-21 10:09:44
0
《中国进出口商品交易会出口展一般性展位数量安排办法》全文(2023年8月18日)
相关内容 查看全部
-
【展会】罗杰斯阀
2026-04-21 10:21 -
【展会】罗杰斯在
2026-04-21 10:17 -
B20687 会展大型
2026-04-21 10:16 -
展位预定 | 2026
2026-04-21 10:16 -
1.2 C48,欢迎过来
2026-04-21 10:15 -
出海展会信息:墨
2026-04-21 10:15 -
示范区举办第二十
2026-04-21 10:14 -
宝泰隔热条第二十
2026-04-21 10:13 -
金江会展赴2026烟
2026-04-21 10:12 -
金江会展赴2026烟
2026-04-21 10:12













