
光影流转,初心如磐。
2026(第75届)秋季全国五金商品交易会将于9月5-7日盛大启幕。这场承载行业厚望的五金“国会”,即将迎接75周年庆典与落户临沂10周年的双重里程碑。
今天我们将继续公布全国五金商品交易会的一批珍贵史料,揭秘中国最早、最大的五金展会历史档案,展示全国五金商品交易会的真实发展历程。
无论你是早年深耕行业、见证五金会一路走来的前辈老友,还是如今扎根一线、奔赴展会现场的新生代从业者;无论年岁长短、身份各异,都能在这份珍贵档案里,寻到属于自己的展会记忆,读懂一代代五金人沉淀心底的行业情怀与匠心坚守。
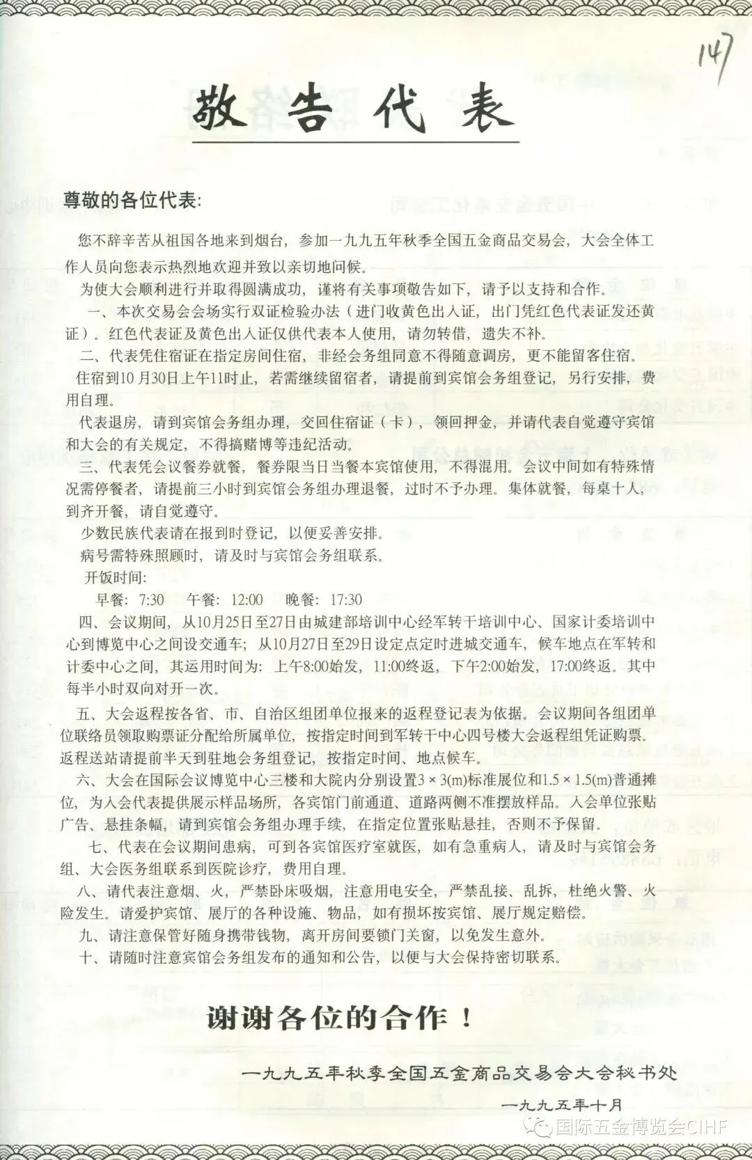
1995年秋季全国五金商品交易会






1997年春季全国五金商品交易会






1997年秋季全国五金商品交易会




1998年春季全国五金商品交易会



1998年秋季全国五金商品交易会




1999年春季全国五金商品交易会
![]() |
1999年秋季全国五金商品交易会
![]() ![]() |
2000年春季全国五金商品交易会
![]() |
![]() |
![]() |
2000年秋季全国五金商品交易会
![]() ![]() |
2001年春季全国五金商品交易会
![]() |
2001年秋季全国五金商品交易会
![]() |
2002年春季全国五金商品交易会
![]() |
2003年春季全国五金商品交易会
![]() |
(2003年春季会因非典疫情延至2003年秋季举办)
2003年秋季全国五金商品交易会
![]() ![]() |
2004年春季全国五金商品交易会
![]() ![]() |
2004年秋季全国五金商品交易会
![]() |
2005年春季全国五金商品交易会
![]() ![]() |
2005年秋季全国五金商品交易会
![]() |
2006年春季全国五金商品交易会
![]() |
2006年秋季全国五金商品交易会
![]() |
光影为证,文牍为凭。让我们循着这些温暖的光影,回望这段并肩同行的岁月,共赴下一场荣光之约。
目前,2026(第75届)秋季全国五金商品交易会暨第九届中国(临沂)泵阀与电机交易会招商通道全面开启,我们已做好准备,诚邀全球五金人共赴临沂,在新的起点上,续写合作佳话,共谱时代新篇!
编辑:欧之桦
审核:王艺晓
亓振霖























