
建筑行业缺成本票怎么合理解决?手把手教你,金税四期下建筑业缺成本票的应对策略,附企业未取得成本票的会计与税务处理方案

一般遇到供应商说“缺成本票”,以为只要补张发票就能平账,但对于建筑行业来说不是这么简单的事,建筑行业缺成本票是有风险点的,比如虚开发票可能就会有刑事责任,白条入账也代表所得税前不得扣除,小编这里整理了建筑业无票成本怎么合法进行税前扣除,还有缺乏成本票的应对策略,一起来看看吧!


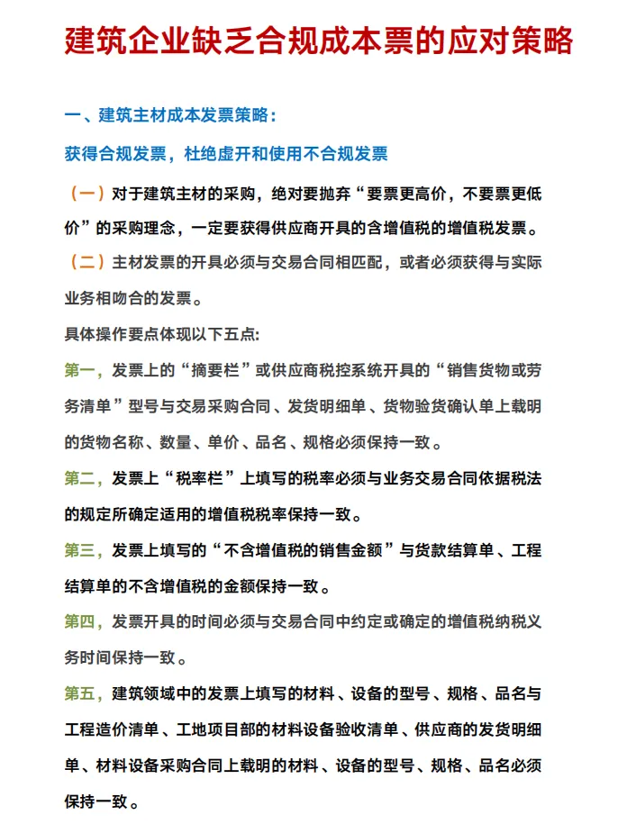
建筑企业缺乏合规成本票的应对策略




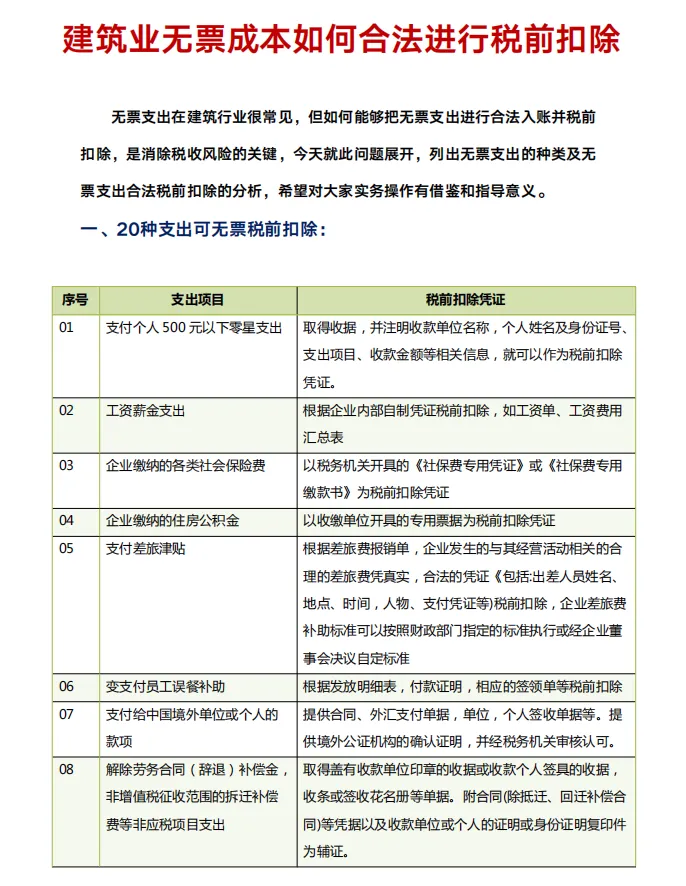
建筑业无票成本如何合法进行税前扣除




常见费用发票


审核发票重点关注的39个细节


成本费用类发票


建筑业税负优化方案





