发布信息
登陆/注册
搜索
搜索
导航
首页
产品供应
产品求购
企业库
酒业展会
行业资讯
认证会员
站内搜索
行业企业
当前位置:
首页
行业企业
正文
又一水泥大省发布水泥熟料生产线清单!
作者:本站编辑
2026-04-16 17:11:48
0
又一水泥大省发布水泥熟料生产线清单!
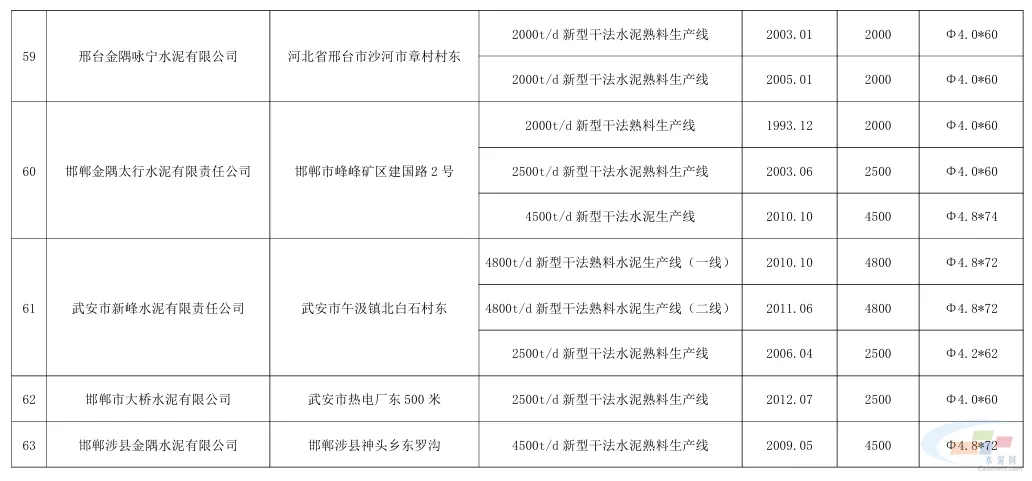
近日,河北省工信厅发布《河北省水泥熟料生产线清单》,全省合计熟料生产线63条。
编者按:截至目前已经有四川,重庆,宁夏、河北等地发布了25年度水泥熟料生产线清单。
下一篇:
2026年北京市储备粮油第四次竞价交易会公告
上一篇:
锚定“新绿智” 广交会激活外贸发展新动能
相关内容
查看全部
2023年中国企业培
2026-04-16 17:08
2026宁德夏令营企
2026-04-16 17:05
白酒行业“囚徒困
2026-04-16 17:03
茅台的新用户变了
2026-04-16 17:03
酱酒提价行业重估
2026-04-16 17:01
重磅!白酒行业202
2026-04-16 16:54
中药饮片冻干生产
2026-04-16 16:46
手工打造狙击枪,
2026-04-16 16:44
芯链新增一条抛光
2026-04-16 16:42
多功能净菜加工生
2026-04-16 16:42