
【会议名称】SMM IEMC(第5届)2026电机电控产业前瞻大会
【会议时间】4月16-17日
【会议地点】上海·嘉定喜来登酒店
【会议规模】300+参会人数、200+参会企业、4大核心论坛、20+专家报告、20+布展企业
【签到方式】请携带本人名片或报名确认短信在签到处领取代表证和会议资料袋。
NEWS
内
容
目
录
参会企业名单
供需名单
展位图&参展企业
发言嘉宾
会议日程
出行指南&酒店住宿
现场活动
天气情况&旅游攻略

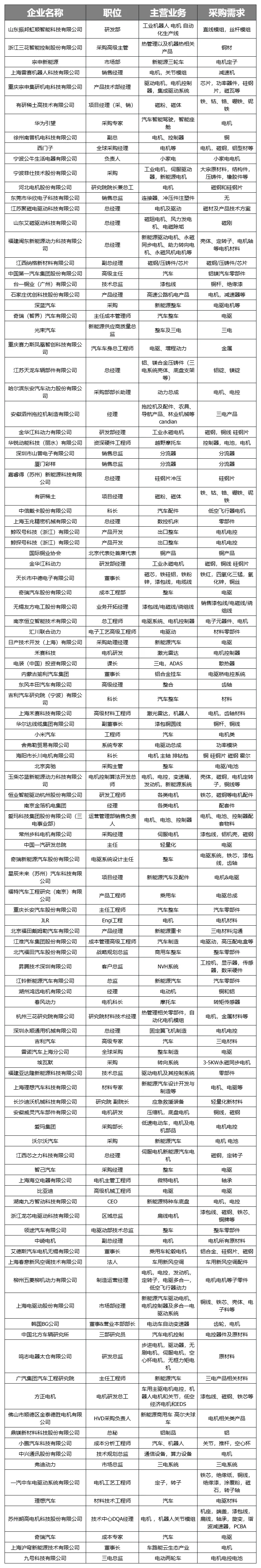
参会企业名单
Participating companies
上下滑动查看全部

更多参会企业持续更新中……

会议咨询

报名参会

最新采购清单
Purchase List


会议咨询

报名参会

展位图&参展企业
Booth Layout & Exhibiting Companies



展商名录
A1 小田原机械工程(广州)有限公司
A2 东莞市世维精密科技有限公司
A3 湖北中科华冶新材料科技有限公司
A4 爱柯迪股份有限公司
A5 上海嘉朗实业有限公司
A6 六合电子(江西)有限公司
A7 镇江利德尔复合材料有限公司
A8 长春合心机械制造有限公司
A9 东莞市华欣电子科技有限公司
A10 苏州长城精工科技股份有限公司
A11 武汉博联特科技有限公司
A12 广东金雁电工科技股份有限公司
A13 上海新日升传动科技股份有限公司
A15 泰科电子(上海)有限公司
A18 迈硕精密控胶系统(苏州)有限公司
A19 永济优耐特绝缘材料有限责任公司
A20 绵阳巨星永磁材料有限公司
B1 赣州市稀土新材料及应用产业发展联盟
B2 东莞市鑫华翼自动化科技有限公司

会议咨询

报名参会

发言嘉宾
Speaker
已确认发言嘉宾

中国汽车工业协会
叶盛基
总工程师 教授级高级工程师

中国汽车流通协会汽车市场研究分会
崔东树
秘书长

联合飞机集团
孟月华
副总裁

上海雷赛机器人科技有限公司
陈杨钟
关节事业部总监

珠海英搏尔电气股份有限公司
刘宏鑫
技术总工程师

上海易唯科电机技术有限公司
曹红飞
董事,总经理,总工

浙江盘毂动力科技有限公司
盛宝泉
乘用车事业部产品线负责人

小鹏汽车
宋志环
动力总成中心电磁副总监

人形机器人场景应用联盟
李进科
秘书长

上海发那科机器人有限公司
华杨
机器人动力系统销售总监

宁波中大力德智能传动股份有限公司
邹润鑫
总经理

深圳小象电动科技有限公司
刘霄
总裁

松山湖材料实验室副研究员
周靖
晶熵新材料(广东)有限公司总经理

上海交通大学上海镁材料及应用工程技术研究中心
谷立东
博士

上海有色网信息科技股份有限公司
徐得安
总监

上汽集团创新研究开发总院
林汪林
博士

泰科电子(上海)有限公司
李新建
中国区产品应用经理

合肥工业大学电气与自动化工程学院
赵吉文
教授,博士生导师

上海有色网信息科技股份有限公司
刘小磊
首席分析师

会议咨询

报名参会

会议日程
Conference Schedule

日程及内容纲要





会议咨询

报名参会

出行指南&酒店住宿
Travel Guide & Hotel Accommodation
出行指南


酒店住宿
首先感谢贵司对<2026 IEMC(第五届)电机电控产业前瞻大会>的支持。为方便参会代表的住宿,我们已向会议酒店签订了协议价格。请您仔细读以下注意事项后进行预订操作。
预订方式:电话预订
电话预订:15821814191 刘经理(Una Liu)提参加《2026 电机电控会议》住宿预订。
工作时间:周一至周日 08:30-21:00
请注意:
1、由于时间临近,预订完成付款之后订单无法取消。
2、酒店各类型房间数量有限,以完成付款为凭,先订先得:
3、酒店方仅保证代表在参会期间按预订入住,在本表预订之外任何延长用房要求请直接联系酒店以下房价已经是我司能够争取到的最低价格,但不能保证为酒店当季对外提供的特殊最低价格
备注:会场所在酒店:上海嘉定喜来登酒店,酒店地址:上海市嘉定区菊园新区嘉唐公路 66 号,酒店电话:15821814191



房间类型及参会期间优惠价
豪华大床房/双床房:550 RMB/间/天(含1 份早餐)
豪华大床房/双床房:600 RMB/间/天(含2 份早餐)
如果您不需要预订上海嘉定喜来登酒店。以下是周边酒店推荐供您选择参考:
上海嘉定信业·悦你
酒店地址:上海嘉定区环城路762弄3号
联系电话:+86-21-59917887
房价:398 元起
距离会议酒店:290 米
步行约:4 分钟
上海嘉定平城路轻居酒店
地址:上海嘉定区平城路 788号
联系电话:+86-021-69060606
房价:380 元起
距离会议酒店:870 米
步行约:9 分钟

会议咨询

报名参会

现场活动
On-site event
会后考察——上海嘉朗实业
On-site inspection after the conference

上海嘉朗实业有限公司坐落在长角经济带的龙头城市--上海,国际汽车城嘉定区,于2010年11月成立注册资本2200万。是国内领先的以汽车制造为主,集研发、生产、销售和服务为一体的高端汽车零部件制造企业。业务范围涵盖高铁及汽车制造、医疗器械、电力电气等多个领域。汽车轻量化材料研究。


扫码报名免费参加
产业地图领取
Map Pickup
产业地图免费领取
· 2025年中国电机产业分布图
· 2024中国新能源汽车电机供应商指南
· 2024年中国电磁线产业分布图
· 2023中国钕铁硼永磁材料企业分布图
参与问卷调查领好礼
Questionnaire survey
为了给您带来更优质的参会体验,我们诚邀您填写这份问卷,填写下方问卷,让我们更懂您的需求。

扫码填写问卷
完成即可领取小礼品一份

天气情况
Weather conditions
【日期】2026年4月16日-17日
【天气】
4月16日(周四):小雨 14℃-22℃
4月17日(周四):阴转小雨 14℃-22℃
体感微凉。建议随身携带雨具,并备一件薄外套,室内外温差较大,谨防着凉。


旅游攻略
Travel Guide
商务饭局,格调与味道兼顾
01
榕港海鲜大酒楼【距喜来登酒店1.8km】
【特点】嘉定赫赫有名的地标海鲜餐厅,环境大气,由粤、沪特级名厨汇中、西烹饪特色,精心主理每日新鲜空运到沪超300款独特海鲜,结合精品粤菜、正宗闽菜、经典本帮菜和宁波菜之精华,是上海地区品尝独特野生海鲜和健康美食的首选大型食府。
【地址】上海嘉定区塔城路297-38号

02
沪华海鲜大酒楼【距喜来登酒店5km】
【特点】位于嘉定新城核心区,装修豪华,餐位非常多,是沪华集团的第九家餐厅,精选来自象山的天然食材,由25年经验的主厨坐镇,融合上海菜经典,招牌菜品包括顶级雪花肥牛、杏鲍鱼菇炒牛肉、土猪肉蒸大青蟹、避风塘炒蟹、豆豉蒜蓉鲍鱼等。
【地址】上海市嘉定区裕民南路1698号

附近景点 | 步行可达的“嘉定之根”
嘉定是“教化之城”,这里没有市中心的喧嚣,却有着上海最地道的古典园林气质。从酒店出发,步行或短途车程即可抵达以下精华景点,非常适合清晨跑步、饭后散步或会议间隙的微旅行。
01
舟桥老街&法华塔【距喜来登酒店1.1km】
【特点】4A级景区,这里是嘉定城市的起点,最早可追溯至1218年嘉定建县之时。青石板路、明清建筑群、沿河小店,水乡韵味十足。远远可见的地标法华塔拥有800多年历史,塔身古朴庄重,夜幕降临时灯火映照更显静谧。老街集齐了嘉定博物馆、孔庙、汇龙潭、秋霞圃等精华景点,无论白天还是夜晚都能捕捉不同风情。
【地址】上海市嘉定区城中街40弄16-1号

02
秋霞圃【距喜来登酒店1.6km】
【特点】与豫园、醉白池等同为上海五大古典园林之一,秋霞圃以精巧雅致著称。亭台楼阁、水岸蜿蜒、一步一景。
【地址】上海市嘉定区嘉定镇东大街314号

03
汇龙潭&嘉定孔庙【距喜来登酒店2.1km】
【特点】汇龙潭是嘉定老城的核心水域,与应奎山、孔庙相映成趣。紧邻的嘉定孔庙始建于南宋,是江南地区保存最为完好的孔庙之一。
【地址】上海市嘉定区塔城路299号


会议咨询

报名参会


