4月22-24日,第二十四届太原国际煤炭(能源)工业技术与装备展览会暨山西煤炭行业高质量发展技术交流会将在山西潇河国际会展中心隆重举办。此次展会汇集1300余家展商,首次参展面积突破140000平米,磐谷将在S2中国煤科馆T130-1展位展出一台煤矿专用高压柴油发电机组产品实物,诚邀您共赴龙城太原。

1
展会亮点
中国煤炭行业、山西省首个获UFI国际认证的展会。
展览面积超 14 万㎡,参展商1300+家,32 家世界 500 强、63 家上市企业参展。国家能源、晋能控股、山西焦煤、中煤科工、三一、徐工、华为等亮相,中煤科工展位超2000㎡。
智能装备、无人开采、工业互联网应用等新技术亮相。
煤炭行业高质量发展、智能化建设、双碳战略院士论坛等论坛活动同期举行。
2
参会信息
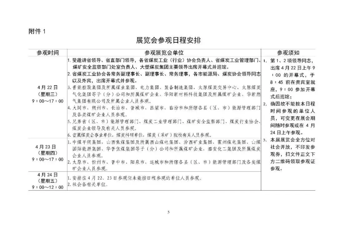
☞参观时间
4/22星期三 9:00-17:30
4/23星期四 9:00-17:30
4/24星期五 9:00-12:00
速通tips:从西二门进进入S2中国煤科馆中煤科工对面即为磐谷展位。

☞参观预登记

☞交通指南

