
今天聊聊十五五期间国家扶持的中西部博览会,每个展商在展期内销售的免税额度内的进口展品,免征进口关税、进口环节增值税和消费税,免税额度一般在2万美元以内。类别包含动植物制品、日用品及装饰品、部分金属制品、纺织品、工艺品、信息产品、化妆品、首饰、医药品保健品等。



总
览



中蒙博览会


2025年举办的第五届博览会,来自全球近6000名嘉宾参展参会,覆盖蒙古、俄罗斯、巴西、肯尼亚等30余个国家和地区,国际化程度显著提升;
展会突出“绿色”和“数字”两大主题,特别设置了绿色算力与人工智能展区,并集中展示了中蒙电力互联、新能源等领域的30余项领先技术成果,在以往的基础上更突出“科技感”与“专业化”。

展出全景图


中蒙博览会的参展流程,主要是通过企业所在地的省/市商务主管部门进行统一报名,因此报名时间、要求和费用等细节,每年都可能不同。参展时,有两点需要特别留意:
展品通关:如果有展品需要从境外运入,建议提前向海关申报展品清单进行预审核。呼和浩特海关为参展商提供了预约通关、设置专用通道等多项便利措施,可以保障展品高效通关
展品通关:如果有展品需要从境外运入,建议提前向海关申报展品清单进行预审核。呼和浩特海关为参展商提供了预约通关、设置专用通道等多项便利措施,可以保障展品高效通关



东北亚博览会


博览会于2005年创办,初期为“中国吉林·东北亚投资贸易博览会”,于2012年经国务院批准更名为现名并升格,在2025年迎来20周年,最新一届吸引了来自45个国家和地区的20,733名嘉宾参会参展,其中包括44家世界500强等企业高管和7,641名外宾,总展览面积7.3万平方米,设置3,620个国际标准展位,集中展示了7万余种海内外商品

展出全景图


参展可以关注博览会官方网站http://www.cneaexpo.org/app/slfw-con/rhcz。



中俄博览会


它由中俄两国副总理共同担任组委会主席,是唯一一个由中外政府共同主办、并在两国轮流举办的综合性国际展会,自2014年创办以来,其前身是已成功举办24届的“哈尔滨国际经济贸易洽谈会”(哈洽会),第十届博览会预计在2026年5月17日至5月21日在哈尔并举行

展出全景图


参展中国—俄罗斯博览会,通常通过企业所在地的商务厅或贸促会统一组织报名。特别提醒:
统一组织:需通过所在地商务部门统一报名,建议尽早关注其官方通知。
身份合规:须具有独立法人资格,主办方不接受个人参展
展品运输:建议提前至少3个月开始规划国际物流方案,俄罗斯的清关流程和时间较长



中非博览会


中国—非洲经贸博览会是中国首个国家级、综合性、国际化的对非经贸合作平台,由习近平主席在2018年中非合作论坛北京峰会上宣布设立

展出全景图
非洲风情与特色商品:
非洲商品馆 :重点展示非洲各国的特色产品。例如,肯尼亚的鲜花和咖啡、纳米比亚的辣椒酱、南非的红酒、坦桑尼亚的蓝宝石、加纳的黑皂、贝宁的“甜面包菠萝”等
非洲好物展 (新增):精选了13个非洲国家的150余款特色产品,分“美味非洲”、“趣味非洲”、“潮味非洲”三个板块进行展销
中国制造与优势产业:
智慧矿山技术与设备馆:集中展示了面向非洲矿业需求的解决方案,如5G智能采矿、无人驾驶设备等
清洁能源馆 :展示了光伏、储能等绿色能源技术和解决方案,如中广核纳米比亚铀矿光伏项目。中国企业展示了新能源汽车。
中非工程机械展 :室外展区,三一集团、中联重科等企业展示了智能农机、纯电动大巴等大型装备,勾勒出中非产业链融合的图景
合作成果与人文交流
综合展示馆 :通过案例和图片,展示了中非在基础设施、清洁能源等领域的合作成果,如刚果(布)国家1号公路项目
中国地方省区市馆 :湖南、湖北等27个省区市集中展示了各自对非合作的成果和优势产业
中非时尚产业馆 :汇聚了中非时尚品牌,展示服饰、配饰等消费品,并引入人工智能翻译等科技服务,体现了“文化+科技”的融合

参展中国—非洲经贸博览会,最核心的途径是通过企业所在地的商务部门或贸促会统一报名。各地通常会组织代表团,统一搭建地方展区,因此务必优先关注并跟进你所在省/市商务厅(局)发布的官方通知。



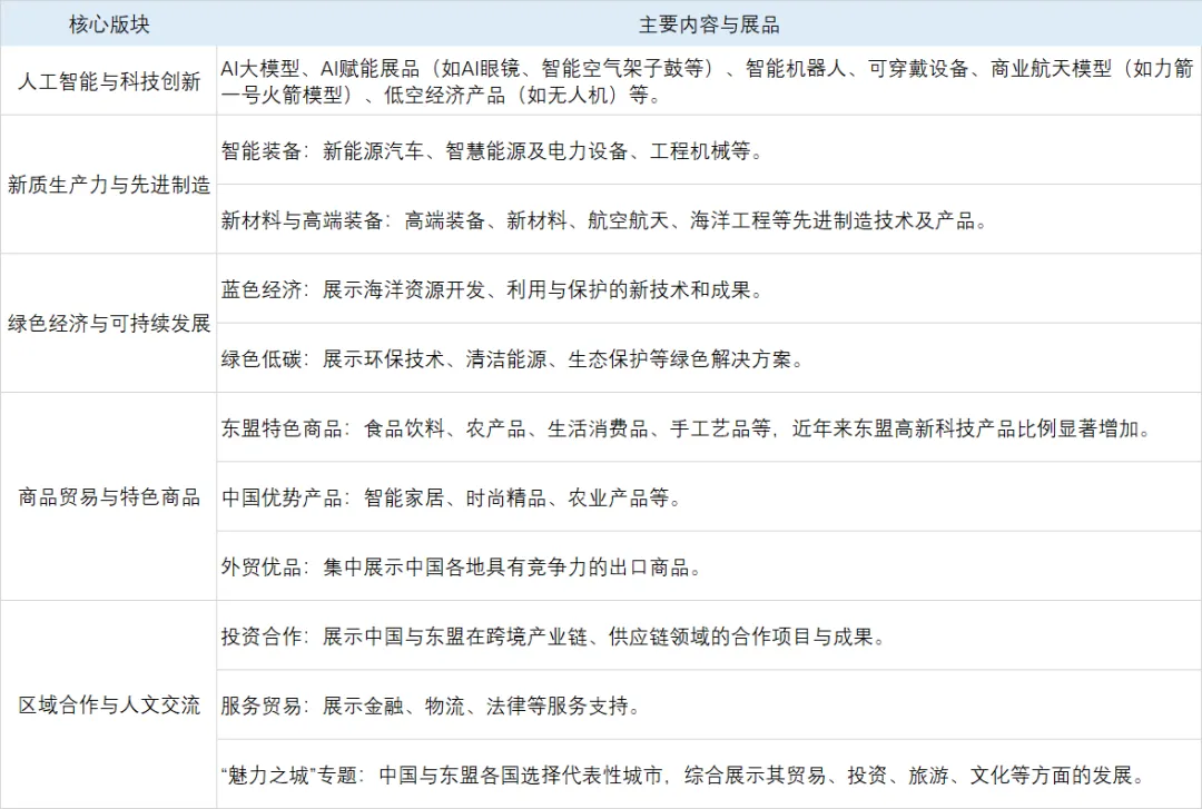
东盟博览会


东盟共有10个成员国,印度尼西亚(Indonesia)马来西亚(Malaysia)菲律宾(Philippines)新加坡(Singapore)泰国(Thailand)文莱、越南、老挝、缅甸柬、埔寨,目前东帝汶正在申请加入东盟。2026年9月预计举办新一届展会

展出全景图


参与中国—东盟博览会(简称“东博会”),最核心的途径是通过企业所在地的商务部门或贸促会统一报名。务必优先关注并跟进你所在省/市商务厅(局)发布的官方通知。
参展资格:参展企业通常要求是在当地合法注册的企业,产品需符合展品范围
合规参展:企业报名后须实际参展,不得转售展位,并需遵守组委会各项规定
公众开放日:博览会通常在展期的最后两天设为“公众开放日”,对普通观众开放



南亚博览会


中国—南亚博览会(简称“南博会”)与中国昆明进出口商品交易会(简称“昆交会”)同期举办,是中国与南亚国家深化合作的重要国家级综合性展会,前身 为(2007-2012)始于已成功举办五届的“南亚国家商品展”。为深化合作,2012年10月经国务院批准正式升格为“中国—南亚博览会”,首届展会于2013年6月6日开幕,2026年6月11日至16日,将举办新一届展会

展出全景图


参展南博会(中国—南亚博览会)一般通过统一的线上平台进行。访问南博会官网 www.csa-expo.com,注册并提交参展需求预登记。也可通过“南博会数字化平台”完成注册、展商信息填写、证件申请等



青洽会藏毯展


汇聚了以牦牛绒、藏系绵羊毛等为原料的精品,展现了顶尖的“加牙藏族织毯技艺,可观赏到来自伊朗、巴基斯坦、土耳其等各国的经典之作,现场特设编织体验区,并有非遗传承人展示古老技艺,让观众亲身感受指尖上的匠心

展出全景图
从工艺看:手工毯与机织毯都能欣赏到,部分手工毯的织造时间可长达一年之久。从品类看:展品覆盖地毯、挂毯、座垫等多种类型;从品种看:能一次性看到30余个品种的精品地毯,如藏毯、丝毯、波斯地毯、丘比地毯等,丰富度极高
青海藏毯:作为主场,青海藏毯是展会核心。这里以藏系绵羊毛、山羊绒、牦牛绒、驼绒为原料,融合了国家级非遗 “加牙藏族织毯技艺” 的 “‘8’字扣”工艺进行手工栽织,每块毯子都凝聚着高原的馈赠与匠人的心血。
伊朗波斯地毯:这里的展品如同精美的艺术品,采用优质羊毛、真丝或棉麻为原料,天然植物/矿物染料染色,历经数百年仍能保持明艳的色泽
巴基斯坦丘比地毯:巴基斯坦参展商的丘比地毯,以其浓郁的异域风情而著称
土耳其手工毯:土耳其参展商带来的手工毯,展现了安纳托利亚高原的古老编织传统
阿富汗与尼泊尔地毯:阿富汗和尼泊尔展商也带来了具有本国特色的编织精品
文化与体验活动、除了静态展示,展会还提供了丰富的互动环节,沉浸式互动:设立 “编织体验区” ,观众可以亲手尝试编织。

参会请密切关注 “青洽会”官方网站或青海省商务厅官网的通知,获取下一届展会的具体报名时间、截止日期及最新要求。往届的报名通常在展会开始前几个月启动。
官网:www.qhfair.com
云平台:可关注“云上青洽会”



中阿博览会


中阿博览会的历史可追溯至2010年,其前身是“宁洽会暨中阿经贸论坛”。2013年,它正式升格为博览会,并确立了每两年举办一届的机制,会址永久落户宁夏银川

展出全景图


官方网站:https://www.cas-expo.org.cn。微信公众号:搜索“中国—阿拉伯国家博览会”,官方小程序:搜索“中阿博览会E助手”进入系统后,选择对应的身份通道(如“参展商”或“专业观众”),按要求填写个人信息、单位信息及参会意向,提交后等待审核


亚欧博览会


亚欧博览会始于2011年,由已举办19届的“乌鲁木齐对外经济贸易洽谈会”升格而来,自2015年起,展会创新性地形成了“单年办商博、双年办亚欧博览”的双年交错举办机制,极大地拓展了展会的覆盖面和影响力。2026年6月25日至6月29日将举行第九届博览会

展出全景图


参会可通过地方商务主管部门统一组织和通过官方线上平台自行报名两种途径。建议你留意企业所在地的省/市商务厅(局)、贸促会发布的参展通知

加油

END

往期回顾

觉得不错的话,
伙伴们记得转发和点赞哈!
专业的微信图文编辑器

微信号
A61886166
长按识别
或搜索“禾遇时”
