
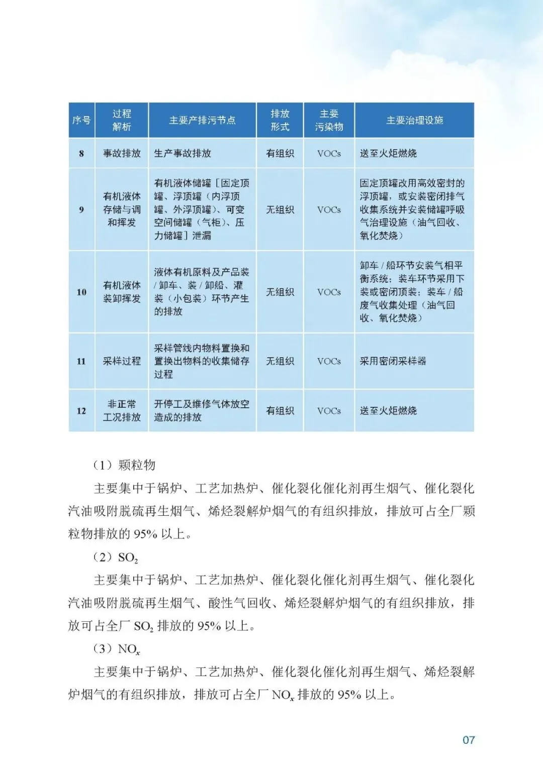
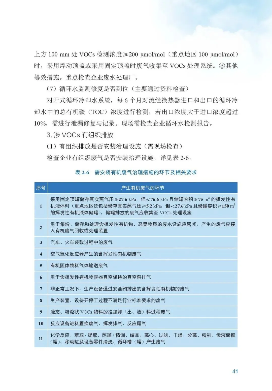
“环安典阁”—专注HSE领域的知识宝阁。有需要电子版的朋友“留言私信”

























































































下载完整版链接:
通过网盘分享的文件:《重点行业企业挥发性有机物现场检查指南(试行)》.pdf
链接: https://pan.baidu.com/s/1aXyZEHOWxLU6hek5RjCm3g 提取码:
“环安典阁”—专注HSE领域的知识宝阁。有需要电子版的朋友“留言私信”

【官方发布】广东省化工(危险化学品)企业安全隐患排查指导手册,文末附链接可下载
【EHS干货】官方推荐:化工及危险化学品常用设施设备检查常识

扫码关注公众号查阅更多资料。环安典阁—专注HSE领域的知识宝阁。
