2026
韩国压铸展览会
(SIMTOS 2026)
亲爱的参展商朋友们:
你们好!
在你们的大力支持和协助下,江苏乾通展览有限公司组团的2026年韩国压铸展览会展团即将踏上旅程,借此机会谨表示我们衷心的感谢和诚挚的问候!
为了保证本次展会参展工作的圆满成功,协助各位参展朋友完成预期目标,我们特别为您制作了这本手册,它将使您进一步了解江苏乾通展览有限公司、展会相关情况、韩国小知识以及在旅行中的注意事项。
展会期间,我们的工作人员将用我们的勤奋和耐心为您提供良好的服务和必要的协助,请您花一点时间浏览一下这本手册。
我们相信积极参与的您必将满载而归。
敬祝各位朋友旅途愉快,参展成功!
01
2026年韩国压铸展览会概况
展会名称:SIMTOS 2026 (Seoul International Manufacturing Technology Show)
中文全称:2026 年首尔国际制造技术展览会(韩国压铸展)
展会时间:2026 年 4 月 13 日(周一)— 4 月 17 日(周五),共 5 天
展会地点:韩国国际会展中心(KINTEX),京畿道高阳市
主办单位:韩国机床制造商协会(KOMMA)
展会周期:两年一届(2026 年为第 21 届)
官方主题:AI Autonomous Manufacturing Meets Talent(AI 自主制造,连接人才)
01
展会规模与定位
展览面积:约 65,000 平方米
预计展商:全球 1,100–1,300 家企业(来自 35 + 国家)
预计观众:10 万名专业观众(海外观众约 5,000 名)
02
2026 年核心亮点
AI 与智能制造:聚焦人工智能、数字孪生、自适应控制、无人化生产等前沿技术。
全产业链覆盖:一站式展示从原材料、加工设备、自动化到数字化的完整制造流程。
高价值商务对接:VIP 买家配对服务、B2B 采购洽谈会,决策层观众占比超 65%。
国际影响力:展商国际化程度高(约 28% 为国际展商),覆盖全球 79 国采购商。
同期活动:工业 4.0 峰会、国际技术论坛、新品发布会、机床设计大奖。
03
行业地位:
韩国最大的制造技术展
亚洲三大机床展之一(与日本 JIMTOF、中国 CIMT 齐名)被誉为亚洲机床行业风向标核心展区(5 大专业馆 + 1 特别展)SIMTOS
1.金属切削及模具技术馆
数控车床、加工中心、磨床、铣床、模具加工设备
2.材料零件及控制技术馆
精密零部件、液压气动、工业自动化控制系统
3.工具与测量技术馆
刀具、夹具、量具、三坐标测量仪、检测设备
4.切割加工及焊接技术馆
激光切割机、等离子切割机、焊接机器人
5.压力机及成型技术馆
冲压、锻压、折弯、3D 打印设备
6.M.A.D.E. 特别展(机器人与数字制造)
工业机器人、AGV/AMR、数字孪生、AI 智能工厂解决方案
02
集合时间地点、航班信息
【集合时间】:2026 年 04 月 11 日上午09:00(请务必准时,以免影响出行时间)
【集合地点】:江苏乾通展览有限公司
【领 队】:乔玉婷
【国内紧急联系人】:窦网萍
【航 班】:
1. OZ350 04月11日 南京禄口 - 首尔仁川 14:50 18:15
2. OZ349 04月18日 首尔仁川 - 南京禄口 12:20 13:40
注:托运行李每人可以免费托运1件,每件不能超过 23 公斤,单件行李规格三边之和不得超过 158cm ;个人物品和手提行李 ,总重量不得超过 10 公斤,每件手提行李三边之和不超过115cm;
酒店信息:
酒店名称:Ramada Encore Gimpo
酒店地址:경기도 김포시 고촌읍 아라육로 152번길 169 / 169, Arayuk-ro 152beon-gil, Gochon-eup, Gimpo-si, Gyeonggi-do, Korea
出团大礼包:
每家公司: 魔方插座1个,手提袋1个,订书机 1套,刮板 1个,一次性糖果盘 8 个;
每位展商: 电源转接头1个,一次性拖鞋1双,记事本1本,笔1支 ,行李牌2个/人,U型护颈枕1个/人。洗漱用品1套/人。
03
布展及撤展的注意事项

撤展注意事项
1.撤展时间:4月17日18点开始
2.撤展要求:请积极协助展团搞好撤展工作。
⑴.撤展时请将展品从摊位道具上取出,道具恢复成布展时效果。
⑵.请将张贴海报从展板上摘下。如展商在展具上粘贴海报导致展具损坏, 表面污染等后果。我们将按搭建公司规定现场直接收取赔偿金和清洁费用。
⑶.请将展品带出展场或展品送客户。一般情况下,在撤展当天还将会有相关人员去您的摊位上收购您的展品。如果撤展当天展品不及时从摊位上清理干净,展览当局还将记录在册,展后将收取高昂的垃圾清洁费。
⑷. 撤展期间也是最容易丢失财物的时候,请一定保管好随身携带的贵重物品。

展馆信息及交通指南
展馆地点:韩国国际会展中心 (KINTEX),京畿道,Exhibition Center I,1 号馆 & 2 号馆
展馆地址:217-60, Kintex-ro, Ilsanseo-gu, Goyang-si, Gyeonggi-do, Republic of Korea (10390)
交通指南:https://www.kintex.com/web/ch/html/service/parking_share_car.do

展馆餐饮

04
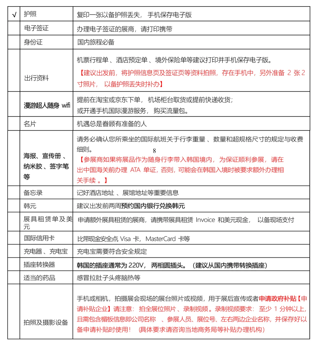
出国临行前的行李检查表

05
展览期间注意事项
关于安全
在国外参展请特别注意保管好您的重要个人文件(如护照、机票等)以及您的信用卡、现金,电脑等贵重物品。布展结束的当天及每天展会结束后,建议将贵重的展品和自行研发的展品收起来保存,以防晚上被盗。展览会期间,全体参展人员应坚守岗位,杜绝迟到、早退。要珍惜参展机会,努力多成交,多结交客户。展览会期间,应相互配合,加强联系,互通情报,统一对外。不得抢拉客户,相互拆台,不得在现场销售与展览无关的商品,严禁兜售个人物品,影响正常的展览业务。
关于知识产权
参展企业应当采取以下措施预防状况的发生:
a. 对新产品的技术新颖性进行检索,了解可能涉及的产品的最新知识产权保护情况。
b. 谨慎使用宣传用语、图片,避免夸大或虚假宣传,使用自己的原创商标。
c. 必须加强对知识产权的保护,防止专利商标侵权,即不要侵犯他人的专利权和商标专用权,也要维护自己的专利权及商标专用权,不被他人侵犯。对新产品的技术和外观、新设计而成的商标第一时间申请专利、实用新型、外观设计保护和商标注册,以免因在展会展出而失去新颖性,导致无法保证申请的有效性,或者在展会中被他人抄袭,甚至被他人抢先申请专利或商标注册。严禁携带任何仿制、假冒等侵犯他人知识产权的产品展出;如须使用其他公司的商标、标识、产品外观、设计、技术专利等,必先取得对方书面的授权或许可后方可使用。中国所有参展企业务必保证:在自己展位摆放的所有展品没有侵权行为。对于无法确定是否侵权的产品,严禁在展位上摆放。
d. 带齐知识产权方面的所有相关证书, 专利证书、年费缴纳凭证、商标注册证书、著作权登记证书的复印件等。
e. 展会期间,对被侵权单位下达的起诉书或不明文件,不要轻易签字或确认,应立即与展团工作人员联系,合理解决。
06
韩国入境须知
电子入境申报
为了简化入境流程, 韩国自2025 年 2 月24 日起实施电子入境申报制度,替代现行的入境卡。
1、申报时间:入境前 3 天内进行申报(提交后超 72 小时未入境, 需重新提交)
2、申报地址:登录大韩民国电子入境官网(www.e-arrivalcard.go.kr)进行申报
3、申报步骤:
①登录电脑端或手机端
②上传护照照片页
③输入出入境旅行信息(包括出入境日期 、航班号 、联系电话 、住宿地址等)
④填写入境目的等其他相关信息
⑤提交申报后, 下载 PDF 文件或截图保存申报结果
⑥抵达韩国并接受入境审查注意事项:
a.未携带事先申报的电子入境报表文件, 也可正常接受入境审查
b.截至 2025 年 12 月, 纸质入境申报表仍可使用。
健康状态问卷: Q-code
外籍旅客需登录检疫情报系统(Q-code),并填写健康状态问卷、疫苗接种状况、护照资料、在韩停留期间住址等信息 。此项规定在入境前或入境后都可以登记, 完成线上登录后系统将显示 QR Code。
在入境前登记完成只需以手机出示该 QR Code 截图画面给海关人员, 或持凭纸本列印, 可以加快入境检疫程序。
操作流程: https://qcode.kdca.go.kr, 进入网页后右上角选择语言→ 中文→入境前输入检疫信息, 填写完毕后建议提前截图二维码保存至手机或打印携带。
韩国注意事项
★时差:韩国时间比中国时间早一小时。
★电压:通常为220V,两相圆插头 。(建议从国内携带转换插座)
★天气:韩国4月, 气温平均都在摄氏10-20 度。
★语言:韩国语为通用语言,在机场、豪华观光酒店及大百货公司等场所可使用英文,一些公共设施和大百货公司增设了中文解说广播。
★货币:韩国货币为 WON, 有面额 1000 元 、5000 元和 10000 元的纸币和 10 圆 、50 圆 、100 圆和 500 圆的硬币。
★海关: 禁带物品
绝对禁止:肉类 、乳制品 、新鲜果蔬 、种子 、带土植物 、整根高丽参 、电子烟弹等。
限量携带:烟 1 条 、酒 1 瓶 、香水 60ml 、药品需带处方(感冒药≤5 盒) 。
★税金:所有的服务和商品包含 10%的附加税 。在商店购买商品时不需付服务费; 酒店和其他同级饭店有 10%的服务费。
★紧急电话:
报警电话:112
火灾 、事故 、救援电话 、救护车: 119
外国人应急医疗服务:1339
外交部全球领事保护:0086-10-12308
中国驻韩国大使馆领事保护与协助电话: +82-2-755-0572
07
韩国简介
1948年建立的大韩民国简称韩国。国旗为太极旗,这个图案中国人非常熟悉,是道教所常用的符号或图案。木槿花是韩国国花,韩国国鸟为喜鹊。
韩国总人口5008.7万(主要为朝鲜民族,占全国民族总人口的99%,是民族比较单一的国家。通用韩语,民族服饰为“韩服”。韩服为明代从中国传往朝鲜的一种汉服样式,后经过朝鲜族人民改动,就形成了今天的韩服。
朝鲜半岛上两个著名的王朝为高丽(公元918-1392)和朝鲜(1392-1910)。19世纪末,朝鲜成为中国、俄国和日本等国家之间激烈竞争的焦点。1910年,日本吞并朝鲜,建立殖民统治,结束了朝鲜王朝,随之结束了传统的朝鲜。1945年,朝鲜半岛光复不久,国土便被分割,以北纬38度线为界,在朝鲜半岛南部成立大韩民国,李承晚任总统,在朝鲜半岛北部成立朝鲜民主主义人民共和国,金日成任国家主席。1950年6月25日,朝鲜战争爆发。同年8月6日,“联合国军”于仁川登陆,10月19日中国人民志愿军渡鸭绿江入朝作战。朝鲜战争历时3年,最终交战双方于1953年7月27日上午10时签署《朝鲜停战协定》及《关于停战协定的临时补充协议》,仍以北纬38度线附近双方实际控制线为停火线。至此,南北朝鲜对峙状态持续至今。
韩国位于朝鲜半岛南部。朝鲜半岛地处亚洲大陆的东北部,自北向南延伸,全长1100公里。韩国的总面积为99600平方公里。朝鲜半岛北部与中国和俄罗斯接壤,与邻国日本隔海相望。最大岛屿是有东方夏威夷之称的济州岛。以北纬38线为休战线,北部与朝鲜接壤。
◆韩国语言文字:在朝鲜历史上世宗大王以前,朝鲜族是没有文字的,所以一直使用中国的汉字,世宗大王创造了谚文。韩国文字是根据韩语发音而创立的文字,往往不能准确表达同音的意思,这样容易引起歧义,并且难以更复杂的表达意思。现在韩国的语言中70%左右是汉语的变音,10%是日语的变音,还有10%是英语的变音。韩语与朝鲜语略有不同。因为战后朝鲜半岛南北长期分裂,使得南北语言也出现略微差异。一般将韩国惯用的表达方式称为“韩语”,将朝鲜惯用的表达方式称为“朝鲜语”。
01
当地习俗
韩语日常用语
你好(见面用语):a ning a say o
你好(电话用语“喂”):you pu sai yo
我爱你:sang lang hey
对不起:bi a nei
谢谢:cang sa ha mi da
天啊:o more!
怎么办:o tu kay
知道了:a la so
没关系:kang ca na
等一下:ca ga man ni yo
02
社交礼仪
韩国人崇尚儒教,尊重长老,长者进屋时大家都要起立,问他们高寿。和长者谈话时要摘去墨镜。早晨起床和饭后都要向父母问安;父母外出回来,子女都要迎他人才能吃。乘车时,要让位给老年人。吃饭时应先为老人或长辈盛饭上菜,老人动筷后,其他人才能吃。
韩国人见面时的传统礼节是鞠躬,晚辈、下级走路时遇到长辈或上级,应鞠躬、问候,站在一旁,计其先行,以示敬意。男人之间见面打招呼互相鞠躬并握手,握手时或用双手,或用左手,并只限于点一次头。鞠躬礼节一般在生意人中不使用。和韩国官员打交道一般可以握手或是轻轻点一下头。女人一般不与人握手。在社会集体和宴会中,男女分开进行社交活动,甚至在家里或在餐馆里都是如此。
在韩国,如有人邀请你到家吃饭或赴宴,你应带小礼品,最好挑选包装好的食品。席间敬酒时,要用右手拿酒瓶,左手托瓶底,然后鞠躬致祝辞,最后再倒酒,且要一连三杯。敬酒人应把自己的酒杯举得低一些,用自己杯子的杯沿去碰对方的杯身。敬完酒后再鞠个躬才能离开。做客时,主人不会让你参观房子的全貌,不要自己到处逛。你要离去时,主人送你到门口,甚至送到门外,然后说再见。韩国人用双手接礼物,但不会当着客人的面打开。不宜送外国香烟给韩国友人。酒是送韩国男人最好的礼品,但不能送酒给妇女,除非你说清楚这酒是送给她丈夫的。在赠送韩国人礼品时应注意,韩国男性多喜欢名牌纺织品、领带、打火机、电动剃须刀等。女性喜欢化妆品、提包、手套、围巾类物品和厨房里用的调料。孩子则喜欢食品。如果送钱,应放在信封内。若有拜访必须预先约定。韩国人很重视交往中的接待,宴请一般在饭店或酒吧举行,夫人很少在场。
03
禁忌
禁忌:政府规定,韩国公民对国旗、国歌、国花必须敬重。不但电台定时播出国歌,而且影剧院放映演出前也放国歌,观众须起立。外国人在上述场所如表现过分怠慢,会被认为是对韩国和韩族的不敬。
韩国人禁忌颇多。逢年过节相互见面时,不能说不吉利的话,更不能生气、吵架。农历正月头三天不能倒垃圾、扫地,更不能杀鸡宰猪。寒食节忌生火。生肖相克思婚姻,婚期忌单日。渔民吃鱼不许翻面,因忌翻船。忌到别人家里剪指甲,否则两家死后结冤。吃饭时忌带帽子,否则终身受穷。睡觉时忌枕书,否则读无成。忌杀正月里生的狗,否则三年内必死无疑。与年长者同坐时,坐姿要端正。由于韩国人的餐桌是矮腿小桌,放在地炕上,用餐时,宾主都应席地盘腿而坐。若是在长辈面前应跪坐在自己的脚底板上,无论是谁,绝对不能把双腿伸直或叉开,否则会被认为是不懂礼貌或侮辱人。末征得同意前,不能在上级、长辈面前抽烟,不能向其借火或接火。吃饭时不要随便发出声响,更不许交谈。迸入家庭住宅或韩式饭店应脱鞋。在大街上吃东西、在人面前擤鼻涕,都被认为是粗鲁的。在韩国人面前,切勿提朝鲜”三字,也不要把汉城说成京城。照相在韩国受到严格限制,军事设施、机场、水库、地铁、国立博物馆以及娱乐场所都是禁照对象,在空中和高层建筑拍照也都在被禁之列。
08
紧急事故发生处理办法
1.生病的时候
在国外应避免饮用生食,避免暴饮暴食,并力求睡眠充足,以维护身体健康;务必从国内携带常备药。
2.遗失护照时
如果不把现金夹在护照里,遗失护照后失而复得的机会要大得多。当发现遗失护照时,可请第一时间告知领队及导游。协助去当地警察局报失,然后可将号码、发照日期、户口本复印件和照片拿到大使馆申请补发,通常情况下一个星期便可领到新的护照;故请在出发前复印护照第一页并携带两张2寸照片以备不时之需。
3.遗失钱包、旅行支票、信用卡时
只带所需现金外出,其余放入饭店的保管箱;旅行支票方面,应将使用过的支票号码仔细记下,而需签名的两处中的一处应预先签名,否则无法补发,如遗失旅行支票可向附近的分行申请补发(需携带护照和购票收据),只要知道支票号码,当天或隔两天就能得到补发的支票;遗失信用卡后,应立即向附近的分行申报,办理所遗失信用卡的失效手续以及紧急补发手续。
4.遗失行李时
托运的行李常有无法领到的事情发生,其中以装载在其它班机,误送至其它机场的例子为多。携带行李领取证和机票,向航空公司的职员申请(但如已离开海关,对方概不负责)。
5.如何避免遭到抢劫
在国外旅行时穿着、行为不要过分招摇,尽量采用肩背提包。
6.发生交通事故时
发生意外时,在事情的是非还没有分辨清楚时,不要随便向人道歉,这对往后的交涉十分不利。切勿自行贸然交涉,而应请保险公司或租车公司代办交涉,同时,为请求保险金,需向警方取得事故证明。
7.迷路时
和团体在一起时,注意听取领队及导游安排,遵守时间,一般情况下不要脱离队伍,一旦离队应立即与领队及导游联系。
8.防止意外发生的安全常识
“黑车”嚣张的机场或汽车起止站是扒窃和掉包的集中地,尤其是在机场假装来接运你的黑车,常在你惊愕之际,已一溜烟将你的行李偷运走了;另外不能随便让外人进入饭店房间,假装走错房间的旅客或装扮成饭店服务生的窃贼越来越多,一旦发觉有疑,需尽快与柜台联络。
09
温馨提示
中小企业补贴办理须知:因各地渠补贴政策略有不同(每年也有微调),请参展企业先了解以下材料。
1.与展方签订的展会合同复印件;
2.主办方提供的邀请函
3.发票复印件
4.银行付款或汇款凭证复印件
5.参展人员护照复印件(首页、签证页);
6.电子行程单;
7.登机牌原件(该项丢失即无法办理任何补贴,请务必留好);
8.向酒店前台索取酒店入住凭证;
9.参展人员展会期间在本企业展位(带公司名称及摊位号拍全景照片)的工作照片及录制视频
10.护照页进出关海关签章(办理补贴企业人员出入境时须走人工通道,在签证页需加盖出入境印章)
对于您的理解与支持,我们深表感谢,并祝您参展顺利,旅途愉快!!!

参展联络
Exhibition Contact

朱先生:18082075950(微信同号)

乔先生:18994615980(微信同号)
江苏乾通国际会展

江苏乾通国际会展
了解全球行业展会
地址:泰州市置地商务中心(万象城双子塔东塔46层)
电话:18994636335
