
四川省商务厅关于印发《2026年“川行天下”支持的展会活动名单》的通知
川商贸促〔2026〕2号
各市(州)商务主管部门、有关单位:
《2026年“川行天下”支持的展会活动名单》已经厅党组会议审议通过,现予以印发,并就有关事项通知如下。
一、整体安排
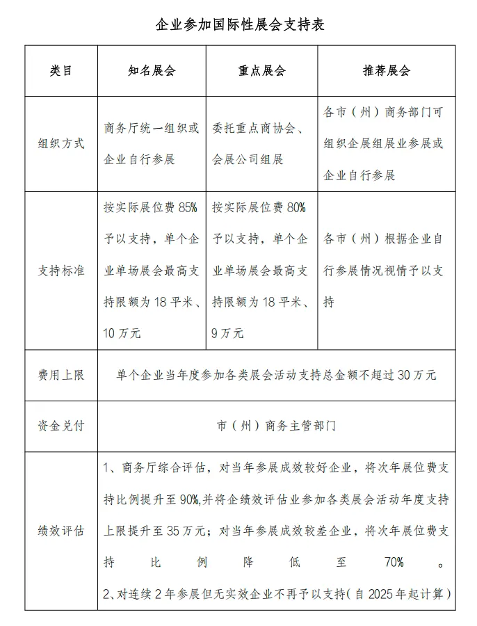
2026年“川行天下”支持的展会活动共计200场。其中20场知名展会活动由商务厅牵头统一组织参展或企业自行参展,按实际展位费85%予以企业支持(单个企业单场展会最高支持限额为18平米、10万元);重点展会活动由商务厅公开征选的专业机构组展,按实际展位费80%予以支持(单个企业单场展会最高支持限额为18平米、9万元),具体要求详见《“川行天下”国际市场拓展支持政策》(川商贸促〔2026〕1号)。推荐类展会活动由各市(州)商务主管部门视情组织参展或企业自行参展,相关支持政策由各地根据实际情况研究确定。重点经贸促进活动名单将根据工作安排另行发布。
二、有关要求
(一)各市(州)商务主管部门要高度重视,加强对“川行天下”政策和活动宣传,动员引导企业积极参加各类展会活动,充分利用各种资源开拓国际市场,并严格按照政策标准和时限落实参展企业相关费用支持。
(二)各组展单位要规范实施流程,在展前和展后及时向商务厅履行报备和总结手续。在组织企业赴境外参展参会过程中,加强对企业意识形态教育和安全教育。
(三)展会活动名单将根据实际情况进行动态调整,请各地各单位密切关注后续通知并做好工作衔接。
附件:
1.2026年“川行天下”支持的知名展会活动名单
2.2026年“川行天下”支持的重点展会活动名单
3.2026年“川行天下”推荐展会活动名单
4.省、市两级商务主管部门政策咨询电话
5.各组展单位联系电话
四川省商务厅
2026年1月28日
“川行天下”国际市场拓展支持政策
〔《“川行天下”国际市场拓展支持政策》(川商贸促〔2026〕1号)〕
为深入贯彻落实省委、省政府关于扩大高水平对外开放决策部署,持续打造“川行天下”国际市场拓展品牌,引导和支持有基础、有潜力、有意愿的企业更好拓展全球市场,提升“川字号”全球综合竞争力和市场份额,结合我省实际,制定如下政策措施。
一、支持参加专业性强和知名度高的国际性展会
聚焦“西拓、南进、东接、北融”重要部署,围绕全省六大优势产业及新兴未来产业,梳理具有全球影响力的国际性展会活动,按照“20场知名展会、80场重点展会、100场推荐展会”模式分层分类制定年度重点支持的展会活动名录,差异化予以参展企业费用支持。

二、支持赴境外参加重点经贸促进活动
商务厅牵头在境外举行重点经贸促进活动,对经认定符合条件的企业和商协会参与人员给予相应费用支持。为确保活动成效与组织质量,原则上单个团组企业与商协会数量不超过50家。

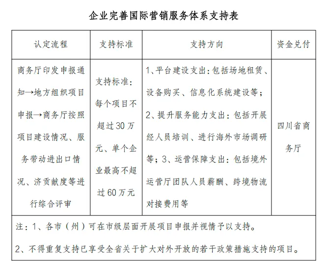
三、支持完善国际营销服务体系
支持有条件的企业在境外建设海外仓、展示交易中心、仓储物流中心、售后服务中心、海外服务站等国际营销服务平台。每年由商务厅组织开展项目申报,对优质国际营销服务平台给予其建设或运营企业一次性资金支持。

四、支持用好外贸新业态新模式
鼓励省内进出口企业依托跨境电商平台及商务厅认定的省级外贸综合服务企业拓展国际市场,各地可根据实际情况对其产生的平台服务费按照不超过70%、单个企业最高不超过10万元予以支持。用好全省关于扩大对外开放的若干政策措施,对新培育的出口型跨境电商头部平台经营主体予以资金支持。
五、支持开展出口认证、打造品牌和线上营销
支持企业开展出口产品和服务认证,各地可根据实际情况对当年初次取得碳足迹认证等各类国际认证的企业予以部分费用支持,单个企业最高不超过10万元。支持企业开展境外商标注册和国际品牌建设,各地可根据实际情况对当年新获得马德里国际商标注册、重点出口市场品牌注册的企业予以部分费用支持,单个企业最高不超过20万元。企业开展线上营销,各地可根据实际情况对企业利用头部社交媒体、知名搜索引擎和专业电商平台产生的广告费用予以部分支持,单个企业最高不超过10万元。
六、工作要求
(一)加强统筹协调
商务厅负责统筹全省“川行天下”国际市场开拓工作,对展会活动、经贸促进活动等开展情况实行月度监测,及时根据国际形势变化和实际组展情况在年中动态调整展会和经贸活动名录。建立健全展后跟踪评估机制,建立参展企业数据库,对企业订单履约、贸易变化情况和重点展会整体效果开展评估(评估企业须为实际参展主体)。支持各市(州)在省级政策基础上,另行制定和发布当地重点支持的展会和经贸活动名录,根据实际情况扩大支持范围,形成上下联动、共同发展的良好局面。
(二)强化资金保障
商务厅在外经贸资金中设置“川行天下”市场拓展资金,根据各市(州)上年度活动开展及政策制定执行情况进行分配。各地要制定相应申报细则,每半年进行资金兑付(当年三季度和次年一季度之前分别完成上半年和下半年展会企业支持资金拨付),并将资金兑付情况向商务厅进行备案。对于资金兑付低于省级标准、拨付进度过慢的市(州),将视情扣减下年度分配资金。
(三)规范实施流程
商务厅定期向多方收集参展意向,每年初研究确定“川行天下”重点支持展会和经贸活动名录。对知名展会活动,由商务厅牵头统一组织参展或企业自行参展;对重点展会活动,由商务厅公开征选专业机构组展;对推荐展会活动,各市(州)商务主管部门可组织企业参展或企业自行参展。
(四)加强宣传引导
构建“线上+线下”立体宣传网络,通过政府门户网站、川观新闻等平台常态化发布“川行天下”政策解读、展会动态、企业参展亮点成果等。各市(州)要开展“送政策”上门服务,在日常与企业走访调研、座谈交流、业务培训过程中加强宣传引导,扩大“川行天下”政策知晓度和覆盖面。
本政策由四川省商务厅负责解释,2026年1县1日起施行。
·end·
—如果喜欢,快分享给你的朋友们吧—
免责声明:若上述内容、文字、图片等存在错误,或涉及侵权问题,请随时与我们联系。一经反馈,我们将立即核实,并迅速采取修正或删除措施,确保内容准确无误、合规合法 。
来源:四川省商务厅
编辑:勤小曦







喜欢就点个赞?吧!
