发布信息

深度解读《关于建立企业信用状况综合评价体系的实施方案》对物业的核心影响与应对路径

作者:本站编辑      2026-04-04 16:24:08     7
深度解读《关于建立企业信用状况综合评价体系的实施方案》对物业的核心影响与应对路径

近日,国务院办公厅正式印发《关于建立企业信用状况综合评价体系的实施方案》(国办发〔2026〕8号,以下简称《实施方案》),以12条核心举措构建了全国统一、权责清晰、双轨协同、闭环管理的企业信用评价体系,标志着我国社会信用体系建设从“分散探索”迈入“统一规范”的全新阶段。

作为直接服务亿万家庭、深度关联民生福祉与基层治理的物业管理行业,信用始终是行业立身之本、发展之基。此次国家层面信用评价体系的顶层设计落地,不仅将彻底终结行业信用监管“各自为政”的历史,更将重构行业竞争逻辑、治理格局与发展生态,为物业管理行业高质量发展注入根本性的信用动能。

一、为什么这份文件对物业行业意义重大?

物业管理行业是民生服务的核心场景,也是社会信用体系建设的重点领域。长期以来,行业信用建设始终面临三大核心痛点:一是评价标准碎片化,跨区域互认难。此前全国多地住建部门先后出台了本地物业企业信用评价办法,但指标体系、等级划分、结果应用规则各不相同,企业跨区域经营需重复应对不同评价体系,甚至出现“甲地守信、乙地失信”的制度性壁垒,严重制约全国统一物业大市场建设。二是监管穿透性不足,劣币驱逐良币现象突出。传统物业监管多为“被动接诉、个案处置”的事后模式,对服务履约不到位、公共收益管理不规范、业主投诉处置不力等高频问题,缺乏全流程、可量化的刚性约束,导致“干好干坏一个样”,优质企业的服务价值难以通过信用维度充分兑现。三是信用价值传导不畅,业主与企业信任鸿沟难弥合。分散化、不透明的信用评价体系,让业主难以通过统一、权威的“信用标尺”选择物业服务企业,信用信息无法成为业主决策的核心依据,也难以形成“业主监督-信用评价-服务优化”的良性闭环。

此次《实施方案》从国家层面打通了信用评价的规则、数据、应用与权益保障全链条,正是破解物业行业信用建设痛点、完善行业新型监管机制、推动行业转型升级的纲领性指引。

二、四大核心变革,重塑物业行业信用发展格局

《实施方案》围绕“统一规则、厘清权责、规范发展、融合应用”四大核心,构建了全维度的企业信用评价制度框架,对物业管理行业将带来四大根本性变革:

(一)全国统一规则,终结信用评价“各自为政”时代

《实施方案》明确划定了“国家统筹、行业负责、地方落实”的评价工作格局,核心要求包括:行业主管部门须制定本行业全国统一的信用评价规则,地方原则上不得自行开展行业信用评价,确需开展的须报行业主管部门同意;公共信用评价结果统一划分为A、B、C、D四级,公共信用综合评价为D级的企业,行业信用评价不得评为A级;2026年底前,各行业须完成地方擅自开展的违规评价清理工作。

这意味着,住房和城乡建设部将牵头制定全国统一的物业服务行业信用评价规则,过去各地分散、割裂的物业信用评价体系将迎来系统性规范。对物业企业而言,跨区域经营的制度性交易成本将大幅降低,信用评价结果将实现全国互认,真正实现“一处守信、全国受益;一处失信、全国受限”。

(二)双轨融合评价,重构物业企业信用资产体系

《实施方案》明确了企业信用状况综合评价的两大核心组成:公共信用评价(政府主导,公益性,服务监管)与市场化信用评价(第三方机构、行业协会主导,服务市场交易与融资),并推动两类评价双向融合、结果互用。

对物业管理行业而言,这意味着企业信用资产将从“单一监管维度”升级为“监管+市场双维度”:

公共信用维度将全面覆盖企业守法经营、合同履约、安全生产、公共收益管理、业主投诉处置、税费缴纳、涉诉涉执等核心经营行为,成为政府差异化监管、招投标准入、政府采购、评先评优的核心依据;

市场化信用维度将叠加业主满意度、服务品质、品牌口碑、经营稳定性、履约能力等市场化指标,成为业主选聘物业、金融机构授信、商业合作决策的关键参考。

双轨融合的评价体系,将让“诚信经营、品质服务”真正成为物业企业可量化、可变现、可传承的核心无形资产。

(三)全流程闭环管理,兼顾刚性约束与柔性治理

《实施方案》构建了“评价-公示-应用-修复-申诉”的全流程信用管理闭环,既强化了信用监管的刚性,也充分保障了企业的合法权益,彰显了治理温度。

一方面,信用评价的刚性约束全面升级。《实施方案》明确要求行业主管部门依据信用评价结果实施差异化监管,对A级守信企业实施“无事不扰”,对C、D级失信企业加大监管频次、实施重点管控;评价结果将全面嵌入行政审批、招投标、财政资金奖补、融资授信等全场景,形成强有力的奖惩机制。目前全国多地已将物业企业信用等级与项目招投标、市场准入直接挂钩,连续D级企业将被清出当地物业市场。

另一方面,柔性治理机制全面完善。《实施方案》明确了信用修复后的评价更新机制,企业完成整改、满足修复条件后,信用评价结果将同步更新;同时畅通异议申诉渠道,企业对评价结果有异议可申请核查更正,第三方机构不得借信息更正收取额外费用。这一制度设计并非“一棍子打死”,而是为企业提供了纠错整改的空间,引导企业回归诚信经营的本质。

(四)信用价值全面兑现,开启行业优胜劣汰加速期

《实施方案》全方位拓宽了信用评价结果的应用场景,明确鼓励政府部门、市场主体、平台企业对信用良好企业提供优惠与便利,让“信用有价”真正落地。

对物业管理行业而言,信用红利与失信成本的双向放大,将彻底改写行业竞争逻辑:
对诚信优质企业,A级信用等级将成为核心竞争力,可在政府城市服务项目投标、政府采购中获得绿色通道,在银行融资中享受更低利率、更高信用贷款额度,在业主选聘中获得优先认可,真正实现“守信受益”;

对失信劣质企业,将面临监管端重点检查、市场端投标受限、融资端门槛抬高、业主端信任流失的全方位约束,最终在行业洗牌中被淘汰出局。

可以预见,随着全国统一信用评价体系的落地,物业管理行业的优胜劣汰进程将大幅加快,行业集中度将持续提升,高质量发展的底色将更加鲜明。

三、物业企业的应对路径:从被动合规到主动信用经营

面对信用监管新时代,物业服务企业绝不能仅停留在“被动合规、避免失信”的底线思维,而应主动构建全流程信用管理体系,把信用转化为企业发展的核心竞争力。我们提出四大核心应对建议:

(一)全面对标新规,筑牢信用合规底线

企业应立即对照《实施方案》及公共信用综合评价数据目录,开展全维度信用风险排查,重点梳理合同履约、公共收益管理、业主投诉处置、安全生产、消防安全、税费缴纳、劳动用工、涉诉涉执等高频风险点,建立信用风险清单与防控机制,从源头杜绝严重失信行为,守住不被列入D级的核心底线。

(二)建立常态化信用管理机制,融入经营全流程

建议企业设立专门的信用管理岗位或部门,统筹负责信用信息归集、评价申报、异议申诉、信用修复等全流程管理;将信用评价指标分解到各区域、各项目、各岗位,把业主满意度、投诉办结率、维修响应率、服务履约率等核心指标与绩效考核直接挂钩,实现信用管理从“事后补救”向“事前预防、事中管控”的全链条升级。

(三)主动挖掘信用价值,打造信用核心竞争力

优质诚信企业应主动用好信用红利,凭借良好的信用等级,拓展政府城市服务、公建物业等增量市场,争取金融机构更低成本的融资支持,在项目招投标中放大信用优势;同时主动向业主、社区、合作方公示企业信用等级与评价结果,用权威信用背书提升品牌公信力,弥合与业主的信任鸿沟,实现“信用-品牌-市场-效益”的良性循环。

(四)积极参与行业建设,共同完善信用治理生态

行业龙头企业与协会应发挥带头作用,积极配合行业主管部门制定全国统一的物业服务行业信用评价规则,推动将服务品质、业主满意度、基层治理贡献、社会责任等核心指标纳入评价体系,让规则更贴合行业发展实际;同时规范开展行业市场化信用评价,加强行业自律,共同营造“守信激励、失信惩戒”的公平竞争环境,推动行业信用生态持续优化。

结语

信用是市场经济的基石,更是物业服务行业的生命线。此次《实施方案》的出台,既是给行业套上了规范发展的“紧箍咒”,更是给优质诚信企业送上了高质量发展的“金钥匙”。

未来的物业管理行业,必将是“信用为王”的时代。唯有坚守诚信经营初心、深耕服务品质本质、珍视企业信用资产的企业,才能在行业变革的浪潮中行稳致远,真正实现从“物业管理者”向“美好生活服务商”的升级跨越,为基层治理现代化与民生福祉提升贡献更大的行业力量。

国务院办公厅印发《关于建立企业信用状况综合评价体系的实施方案》的通知

国办发〔2026〕8号

各省、自治区、直辖市人民政府,国务院各部委、各直属机构:
《关于建立企业信用状况综合评价体系的实施方案》已经国务院同意,现印发给你们,请认真贯彻执行。

国务院办公厅

2026年3月29日

关于建立企业信用状况

综合评价体系的实施方案

信用是企业重要的无形资产。为建立企业信用状况综合评价体系,提高评价水平,推动企业诚信守法经营,营造良好市场环境,制定本实施方案。
一、建立企业信用状况综合评价体系制度框架。企业信用状况综合评价主要包括公共信用评价和市场化信用评价。公共信用评价由政府部门遵循公益性原则组织开展,反映企业遵守法律法规和相关管理规定情况,主要服务政府管理。市场化信用评价由征信机构、信用评级机构、行业协会商会等第三方机构依法依规开展,反映企业参与市场活动的违约风险,主要服务融资授信、商业往来等市场活动。更好发挥公共信用评价结果在企业信用状况综合评价中的基础性作用,推动公共信用评价和市场化信用评价相互融合,逐步形成统一的企业信用状况综合评价体系。
二、完善公共信用评价体系。公共信用评价主要包括公共信用综合评价和行业信用评价。国家发展改革委建立健全公共信用综合评价制度,开展公共信用综合评价工作,反映企业公共信用总体状况。行业主管部门(含行业管理部门和业务主管单位,下同)在公共信用综合评价的基础上,建立健全本领域的行业信用评价制度,反映企业在某一领域的公共信用状况。以公共信用综合评价为基础,推动不同行业信用评价协同,构建评价规则统一、评价过程规范、评价结果互知、应用场景广泛的公共信用评价体系。
三、统一公共信用评价规则。公共信用评价指标数据原则上应当来源于公共信用信息,可以视情将有关部门在履职过程中产生或获取的其他能够反映企业信用状况的信息纳入指标数据范围。评价结果由高至低原则上划分为“A”、“B”、“C”、“D”四级;评价结果采取分数制的,应明确四级对应的分数段。针对同一主体的两次评价间隔最长不超过一年,有条件的部门可以根据实际情况提高评价频次。公共信用评价相关规则应当向社会公开。各地区各部门不得假借公共信用评价之名,违规设置准入门槛、实行地方保护或干涉经营主体自主交易,不得减损经营主体依法应获得的公共服务,不得妨碍全国统一大市场建设。
四、统一行业信用评价管理。开展行业信用评价的行业主管部门,应当制定本行业全国统一的评价规则,包括评价指标、评价方法、评价流程、等级分类、结果应用等。行业主管部门应当依据行业信用评价结果,对监管对象实施差异化监管,并在评先评优、提供绿色通道等惠企服务、给予财政资金奖补等工作中参考行业信用评价结果。行业主管部门如未制定统一的信用评价规则,各地方原则上不得自行开展行业信用评价,确需开展的,相关评价规则须报经行业主管部门同意。
五、统一公共信用评价结果公示渠道。有关部门可以主动向社会公开或依申请公开公共信用评价结果。全国信用信息共享平台归集公共信用评价结果,经数据来源单位同意按需求向有关部门共享。公共信用评价结果通过“信用中国”网站和行业主管部门网站公示,企业可以查询自身评价结果,也可以授权其他主体查询。
六、健全行业信用评价协同机制。行业主管部门将公共信用综合评价结果纳入行业信用评价指标体系,具体权重根据实际情况确定。公共信用综合评价为“D”级的,行业信用评价不得评为“A”级。相关部门和单位应当对照公共信用综合评价数据目录,按照职责及时将相关数据以物理归集方式共享至全国信用信息共享平台。国家发展改革委及时将公共信用综合评价结果推送至各地方各有关部门。
七、规范发展市场化信用评价。征信机构、信用评级机构依法采集企业的公共信用信息、金融信用信息、商业信用信息,对企业在市场活动中的信用状况作出评价,有偿提供给有合法需求的使用者,评价主要服务于融资等经济金融活动。征信机构可以采集政府公开信息、人民法院依法公布的判决裁定信息,也可以通过信息主体、企业交易对方、行业协会等依法依规采集企业信用信息。行业协会商会可以在行业主管部门的指导下对行业内企业开展信用评价,主要服务于行业自律管理,评价不以盈利为目的,不区别对待会员企业与非会员企业。支持符合条件的第三方机构参与公共数据授权运营,提高数据加工能力。第三方机构应依法合规处理企业信用信息,采取有效措施提升信用评价透明度和准确性,持续提升市场化信用评价水平。
八、加快推进公共信用评价与市场化信用评价融合应用。经营主体按照自愿原则统筹使用各类信用评价结果,并对评价结果的应用负责。鼓励经营主体在招标投标、商业往来等市场活动中,为信用状况良好的企业提供优惠或便利措施。支持征信机构、信用评级机构将公共信用评价结果纳入市场化信用评价指标体系。鼓励有关部门对行业信用评级为“A”级的企业提供优惠或便利措施。鼓励行业协会商会结合公共信用评价结果,对会员企业开展自律性管理。鼓励平台企业参考公共信用评价结果完善信用管理制度,对守信企业予以流量支持,建立平台间失信联合约束制度,提升平台内企业信用水平。
九、更好发挥信用评价对中小微企业融资的支持作用。鼓励金融机构依托全国一体化融资信用服务平台网络,合理使用公共信用评价结果,完善授信、风险评价和息费定价模型。鼓励对信用评价等级较高的企业降低抵质押担保要求,逐步扩大信用贷款覆盖面、提升信用贷款比重。支持符合条件的征信机构参与融资信用服务平台运营,客观、准确、全面反映中小微企业信用状况。充分发挥中国人民银行信贷市场服务平台作用,提升对中小微企业的信用评价水平。
十、完善信用修复后的评价更新调整机制。最短公示期满后,企业可以通过“信用中国”网站对包括行政处罚、严重失信主体名单、异常名录等在内的失信信息提出信用修复申请。“信用中国”网站收到信用修复申请后,按照“谁认定、谁修复”原则,及时推送给有关行业主管部门办理。符合修复条件的,相关部门应当及时更新信息,并根据更新后的信息开展公共信用评价。“信用中国”网站与第三方机构建立信用修复结果共享机制,第三方机构应当同步更新企业信用信息,并依据更新后的信息对企业进行信用评价。具体修复工作依照国务院办公厅印发的《关于进一步完善信用修复制度的实施方案》(国办发〔2025〕22号)等执行。
十一、畅通异议申诉处理渠道。企业对公共信用评价结果有异议的,可以向作出评价的部门提出异议申诉。有关部门应当及时处理异议申诉申请,经核实符合申诉条件的,及时更正有关内容。企业认为第三方机构采集信息存在错误、遗漏,或对评价结果有异议的,可以向作出评价的机构提出异议或申请复评。第三方机构不得以更正或更新信息为由,向企业额外收取费用。
十二、落实信用评价管理职责。国家发展改革委加强统筹协调,牵头建立健全企业信用状况综合评价体系。行业主管部门加强对各地方开展行业信用评价工作的指导与管理,对地方未按行业统一信用评价规则擅自开展企业信用评价情况进行全面排查清理,并于2026年底前完成清理工作。中国人民银行加强对征信机构、信用评级机构的监督管理,行业主管部门强化对行业协会商会的指导,持续提升市场化信用评价的客观性、准确性。对不按标准和程序开展信用评价,非法泄露、窃取、出售、篡改企业信息,擅自篡改评价结果,违规收取费用等行为,依法依规追究相关单位和人员责任。
各地方各有关部门要抓好本方案的贯彻落实,强化数据共享支撑,优化信用评价流程,规范信用评价应用,提高信用评价的精准性和权威性。推动建立健全企业信用评价相关法律法规制度体系,做好立改废释工作。加强宣传解读,提高企业对信用评价的认知度和参与度,营造公平竞争市场环境,助力全国统一大市场建设。
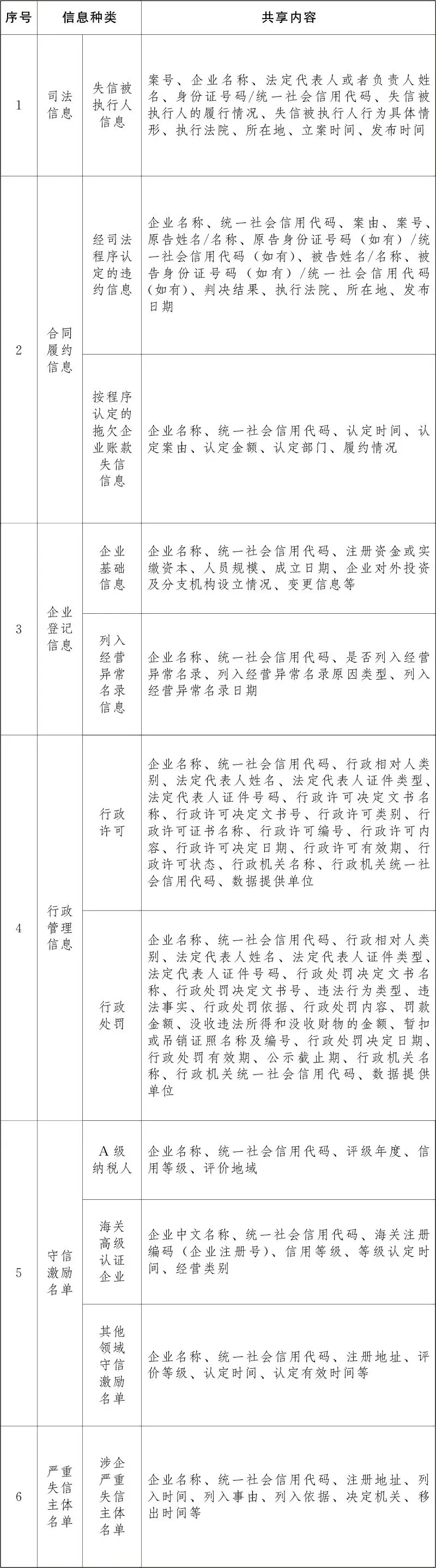
附件:公共信用综合评价数据目录

相关内容 查看全部