发布信息
登陆/注册
搜索
搜索
导航
首页
产品供应
产品求购
企业库
酒业展会
行业资讯
认证会员
站内搜索
行业企业
当前位置:
首页
行业企业
正文
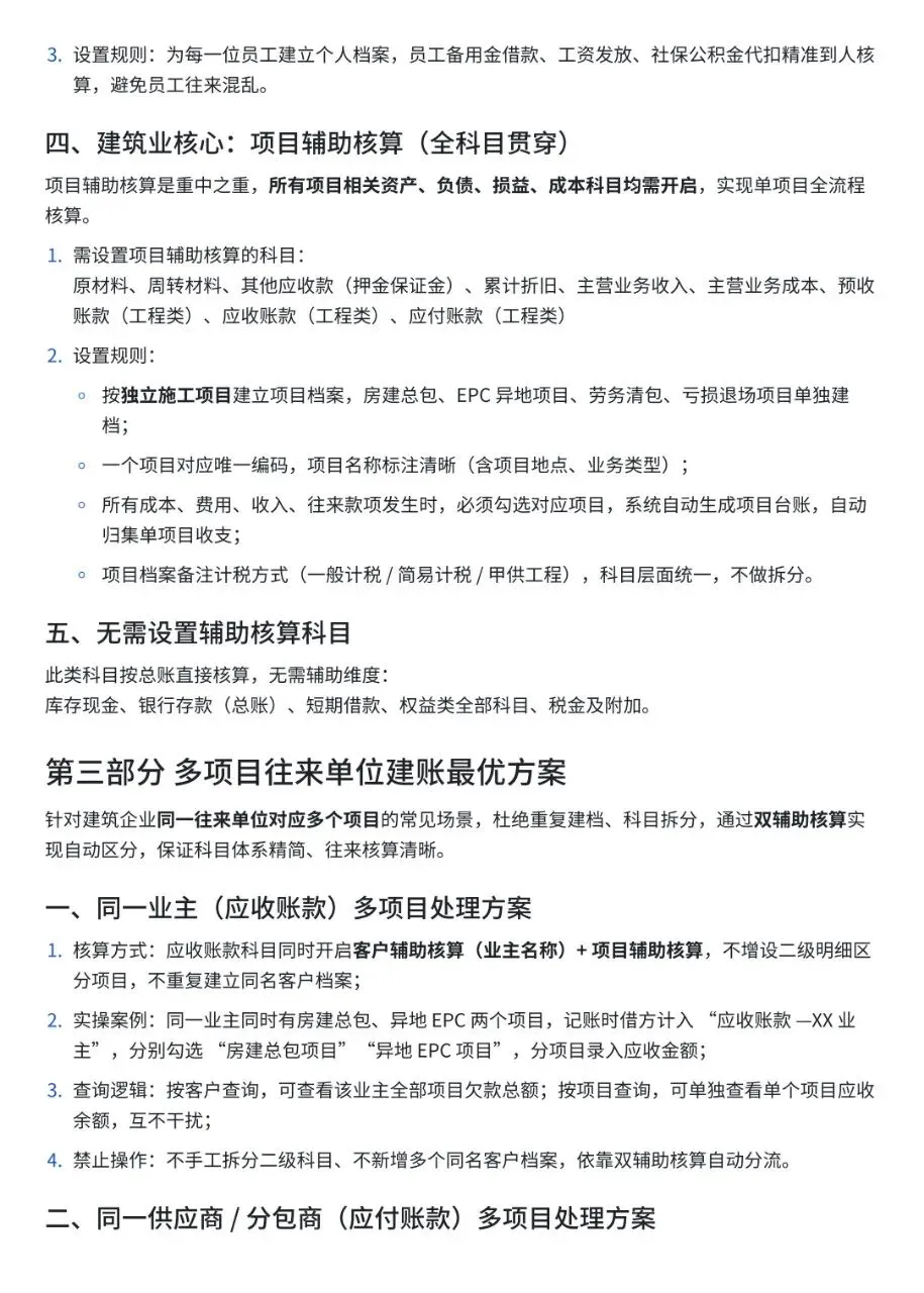
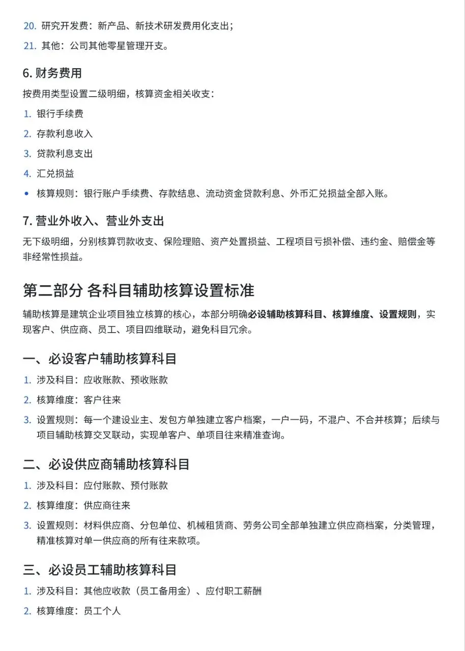
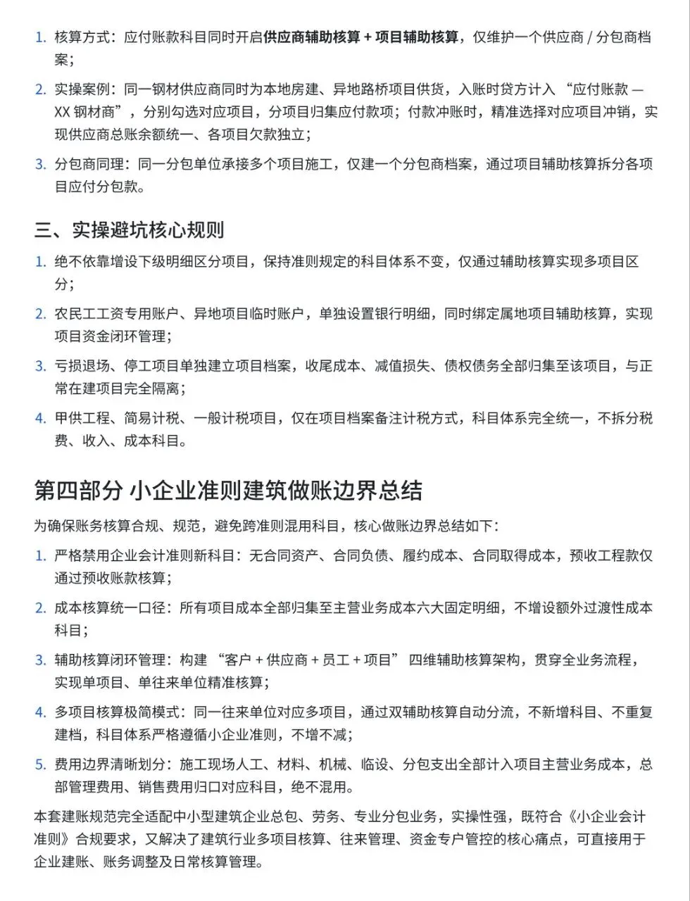
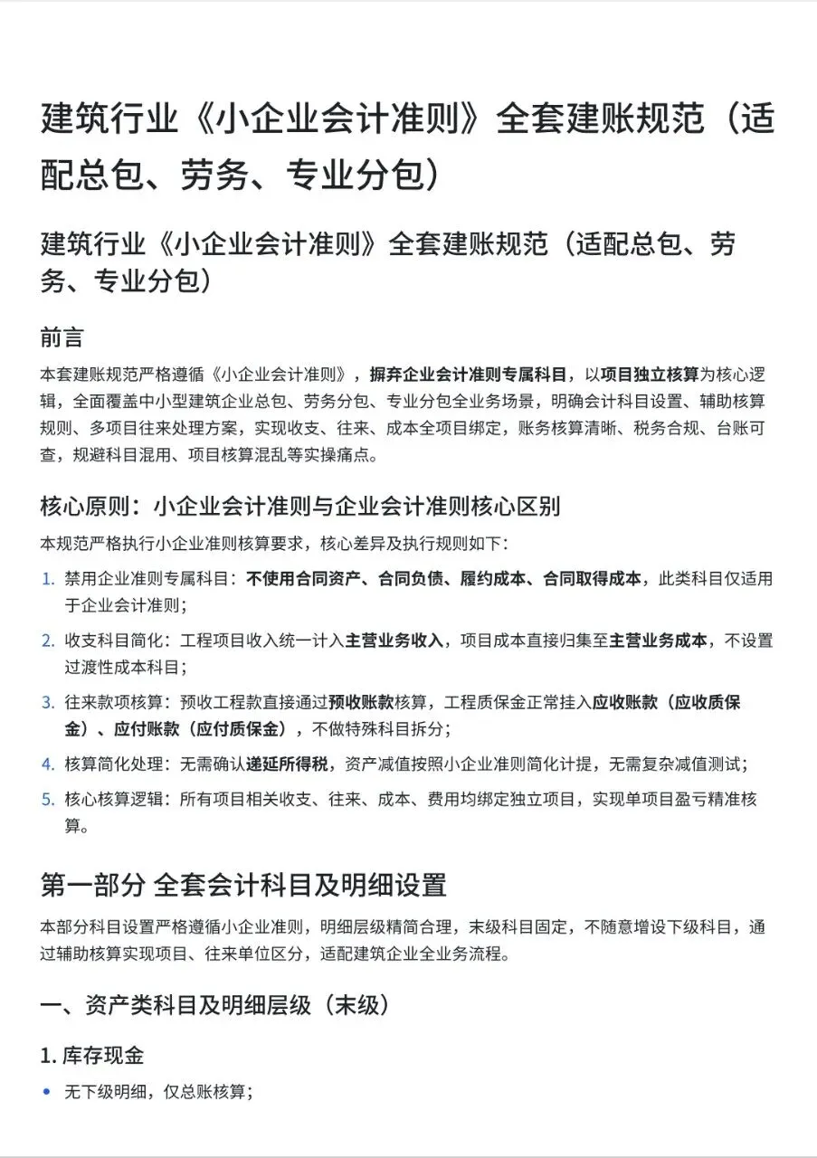
建筑行业小企业会计准则账务处理
作者:本站编辑
2026-04-04 10:41:52
0
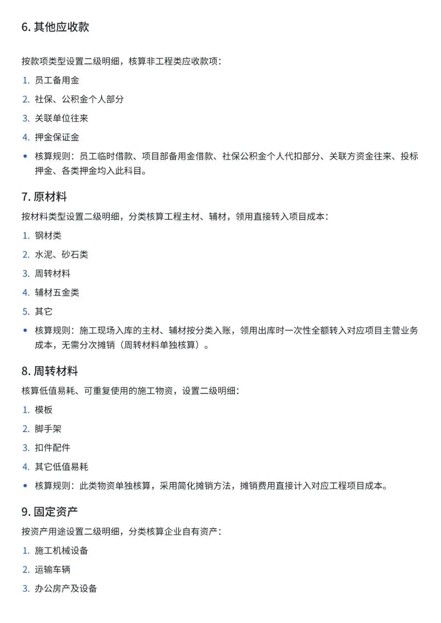
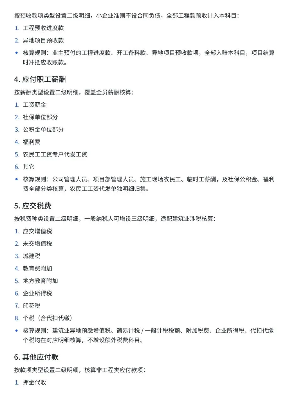
建筑行业小企业会计准则账务处理
需要的朋友可以领取
下一篇:
广交会办证轻松GO——采购代表(工作签证)篇
上一篇:
2026年亚洲数据中心展览会 Data Centre World Asia
相关内容
查看全部
炼铁厂顺利完成球
2026-04-04 11:02
中信泰富特钢旗下
2026-04-04 11:01
7月份投产!又一日
2026-04-04 10:59
2026年4月3日(酒
2026-04-04 10:55
合肥工业大学智能
2026-04-04 10:55
【行业动态】乌兰
2026-04-04 10:54
企业采购行业相关
2026-04-04 10:53
【贵阳】企业人力
2026-04-04 10:51
税务稽查重点行业
2026-04-04 10:48
食品行业的渠道变
2026-04-04 10:46