发布信息
登陆/注册
搜索
搜索
导航
首页
产品供应
产品求购
企业库
酒业展会
行业资讯
认证会员
站内搜索
行业企业
当前位置:
首页
行业企业
正文
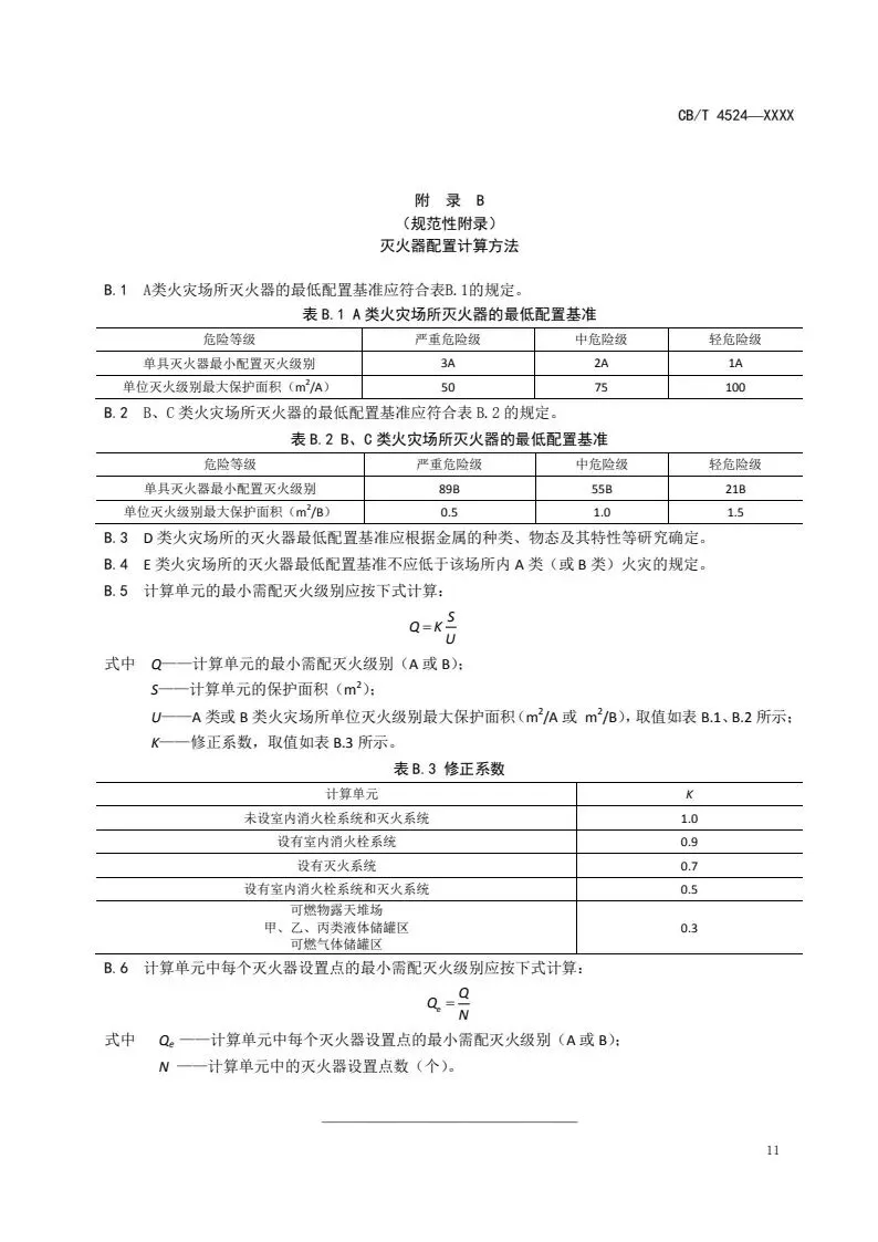
《船舶行业企业作业现场消防器材配备要求》CB/T 4524-2022
作者:本站编辑
2026-04-02 08:32:16
0
《船舶行业企业作业现场消防器材配备要求》CB/T 4524-2022
下一篇:
硕士项目必看篇:巴塞罗那大学:会展管理专业
上一篇:
五年蝶变,这场展会定义美妆产业新未来
相关内容
查看全部
医疗器械行业企业
2026-04-02 09:27
致:石油化工行业
2026-04-02 09:25
河南:支持行业龙
2026-04-02 09:21
【行业聚焦】3家P
2026-04-02 08:33
白酒行业,开始反
2026-04-02 08:25
【招标】政府采购
2026-04-02 07:36
近期云南环保高频
2026-04-02 06:31
庆阳市物业管理行
2026-04-02 05:18
穿越周期 重构价
2026-04-02 04:36
EA|走进企业悟行
2026-04-02 02:55