前些日子写了养老服务数据资产化的小感想,有朋友希望我推荐几家银发经济中潜在具备条件,具有能力和意愿的企业或企业,有点为难。昨夜有点时间,根据个人经验和行业一些公开数据、案例做了些粗浅梳理,希望可以有参考价值。
银发经济/养老行业,
并非所有领域或行业目前都具备了数据资产化的条件,要考虑这方面就得围绕合规基础、数据规模与质量、权属清晰度、价值变现闭环、技术支撑能力等若干维度来做基础评估。
☸ 已具备数据资产化条件的领域
“具备条件”的含义就是,要求该领域已满足数据资产入表要求,有成熟的合规实践、明确的价值变现路径,头部主体(机构或企业)具备强烈的资产化意愿与落地能力。
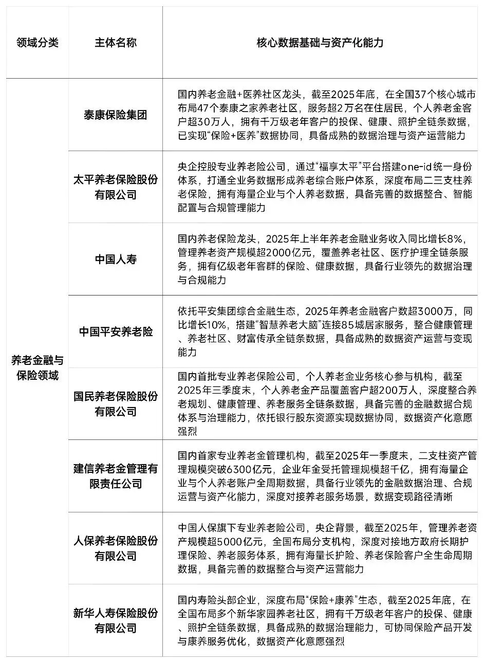
No1,养老金融与保险领域
1. 强监管下合规体系完善:金融行业有成熟的用户授权机制、数据安全防护体系,完全符合《个人信息保护法》、《金融数据安全数据生命周期安全规范》要求,可以实现合规脱敏流通,是当前养老领域数据合规性最高的赛道 —— 不过这个领域生意不好做啊
2. 数据基础扎实且结构化程度高:头部机构拥有千万级至亿级老年客群的全生命周期数据,覆盖身份信息、收支储蓄、投保理赔、健康管理、养老服务等维度,数据持续可追溯、标准化程度高,完全满足数据资产入表的质量要求
3. 权属清晰无纠纷:基于服务合同,明确界定数据资源持有权、加工使用权、产品经营权,无多主体权属争议,是养老领域数据权属最清晰的赛道
4. 价值变现闭环完全跑通:对内可通过数据优化风控模型、精准产品定价,降低赔付率、提升运营效率;对外可通过脱敏合规数据与医疗、养老机构、药企合作,开发定制化产品,实现保费分成、数据服务等多元变现,已有大量成熟商业实践
5. 政策有强力支撑:国家数据局等部门明确将“医保与商业健康保险数据融合应用”纳入“数据要素×”重点行动,支持商业保险机构基于健康养老数据开发创新产品

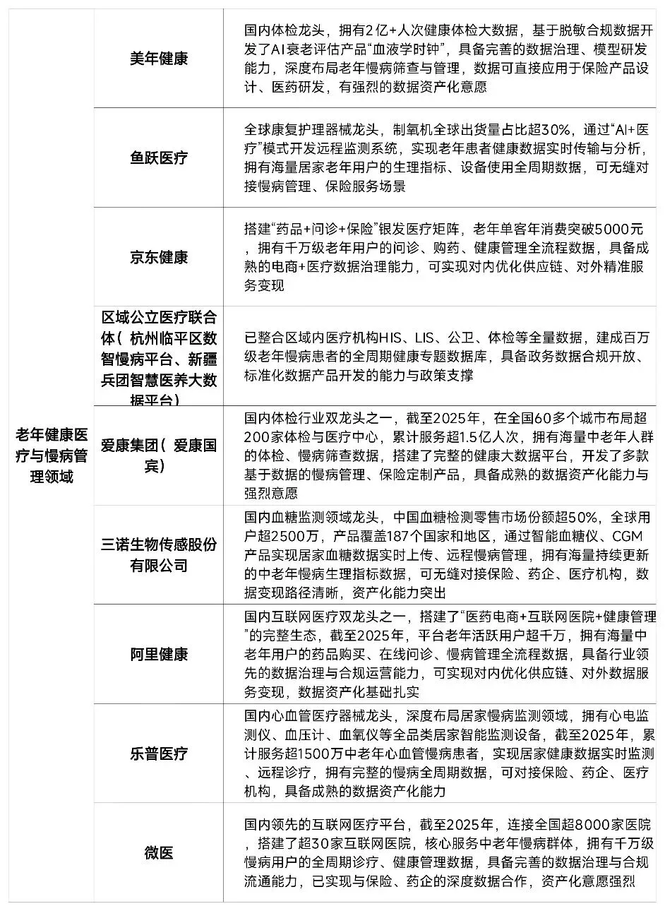
No2,老年健康医疗与慢病管理领域
1. 数据价值密度极高:我国老年人群慢病患病率超75%,健康医疗数据直接关联疾病预防、诊疗、康复、医药研发、保险定价全流程,是养老领域商业价值最高的核心数据资产,需求刚性极强
2. 数据标准化程度行业领先:有全国统一的电子病历、居民健康档案、医学检验数据标准,数据结构化程度高,可实现跨机构、跨区域规模化整合分析,符合数据资产的标准化要求
3. 政策明确支持数据开发利用:《“数据要素×”三年行动计划》将“数据要素×医疗健康”作为核心赛道,明确支持公立医疗机构在合法合规前提下,向金融、养老等经营主体共享数据,支持健康医疗大数据规模化应用
4. 有成熟的资产化落地实践:头部机构已实现基于体检、慢病数据的产品开发、风险预测,部分合规数据产品已实现交易所上架交易,形成了“数据采集-治理-加工-变现”的完整闭环

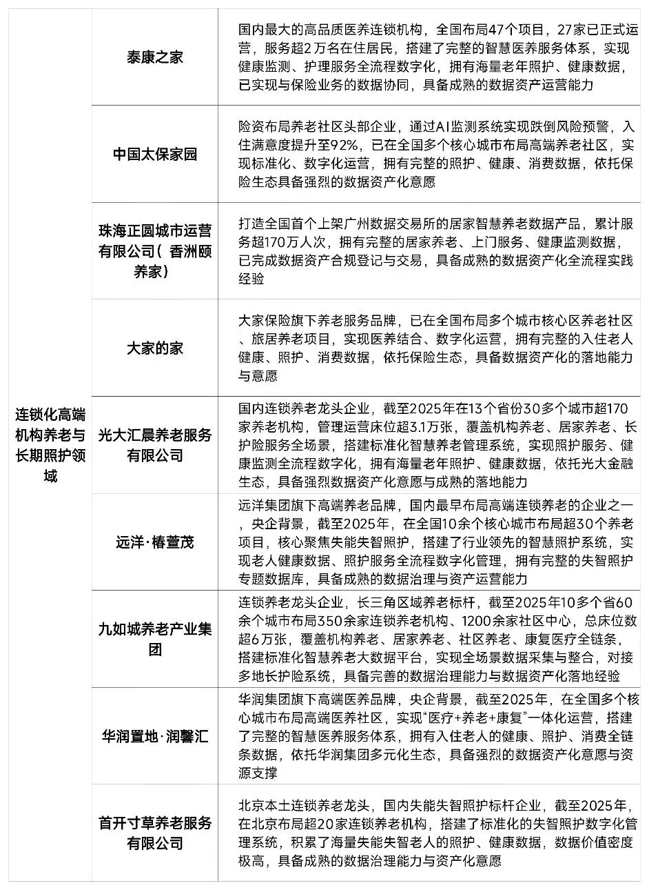
☸ 连锁化高端机构养老与长期照护领域
1. 数据采集全闭环且持续更新:连锁养老机构可实现入住老人健康监测、照护服务、餐饮消费、文娱活动、应急处置全流程数据采集,数据维度完整、实时更新,形成全生命周期数据闭环,避免了碎片化问题
2. 规模化与标准化程度高:头部连锁机构实现全国化布局、标准化运营,有统一的信息系统、数据采集标准,可实现跨机构数据整合,符合数据资产规模化运营的要求
3. 权属与合规基础扎实:基于入住服务合同,明确数据采集、使用的用户授权,机构完整持有服务数据,权属无纠纷,且头部机构具备完善的数据安全防护能力,合规风险可控
4. 变现路径清晰且已落地验证:对内可通过数据优化护理排班、降低运营成本、减少安全事故;对外可与保险、医疗、药企合作开发定制化产品,实现保费分成、数据服务变现,据资料显示,已有数据产品合规上架数据交易所的成熟案例 —— 明确的效果和受益,我不了解

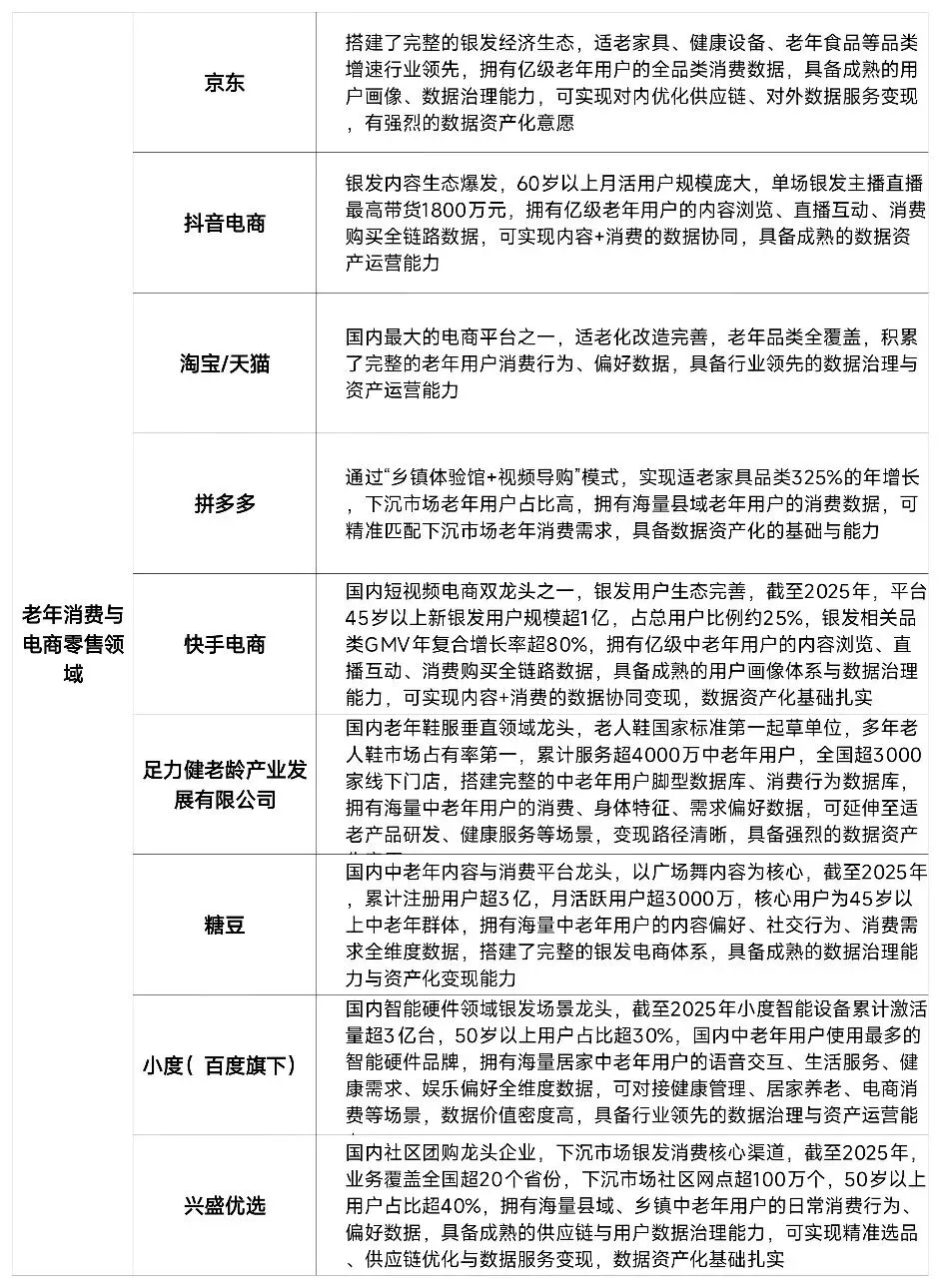
☸ 老年消费与电商零售领域
1. 数据规模化程度极高:头部电商平台拥有亿级老年用户的全品类消费行为数据,覆盖消费偏好、购买力、品类需求、复购行为、地域分布等维度,数据量级大、更新频率高,结构化程度领先全行业
2. 数据治理能力成熟:电商行业是国内数据治理最成熟的行业之一,头部平台具备完善的用户授权机制、数据脱敏技术、用户画像体系,完全满足合规要求,可实现“数据可用不可见”的安全流通
3. 价值变现闭环完全成熟:对内可通过数据优化选品、供应链管理、精准营销,大幅提升转化效率;对外可向品牌方、服务商提供脱敏的消费趋势数据、用户画像数据,实现数据服务变现,商业逻辑已完全跑通
4. 数据价值持续放大:2025年银发经济市场规模预计突破10万亿元,年复合增长率接近20%,老年群体线上消费占比飙接近40%,数据的商业价值持续提升

☸ 暂不具备数据资产化条件的领域及原因 (个人理解)
这类领域受行业特性、数字化基础、合规能力等限制,暂不满足数据资产化的核心要求,目前看来,短期内(3-5年)难以实现规模化落地。这里仅列举三类,如交通出行等就为列举。
No1,非连锁化社区居家养老服务领域
1. 数据碎片化问题无法解决:行业极度分散,90%以上的服务机构为区域性中小微主体,单店服务规模小,无统一的信息系统,数据多为纸质或零散表格,无法形成规模化、结构化的数据集 —— 很多公司的数据,还不如一部高清电影数据量大
2. 数字化基础极度薄弱:中小机构资金、技术能力不足,缺乏数据采集、治理的基础设施,智能设备覆盖率低,数据采集不持续、不规范,无法满足数据资产入表的质量要求
3. 权属与合规风险极高:服务涉及老人、家属、服务商、社区、政府等多主体,数据权属界定不清晰,且中小机构无数据安全防护能力,无法满足《个人信息保护法》合规要求,存在严重的隐私泄露风险
4. 无明确的价值变现路径:中小机构仅能满足基础服务需求,无能力将数据转化为降本增效、对外变现的能力,缺乏数据资产化的动力与技术支撑
No2,非头部老年文娱教育领域
1. 数据标准化程度极低:行业高度分散,公立老年大学、民营培训机构、线上内容平台各自为战,无统一的数据采集标准,数据维度零散,多为报名信息、上课记录,价值密度非常低,无法形成规模化结构化数据资产
2. 数据持续性弱:老年文娱教育多为单次、短期服务,用户复购不稳定,无法形成全生命周期的持续数据积累,数据资产的价值持续性不足
3. 权属纠纷风险高:内容数据、用户数据涉及创作者、机构、用户等多主体,知识产权、数据权属界定不清晰,合规流通难度大,无法满足数据资产化的权属要求
4. 变现路径不清晰:行业盈利模式单一,主要依赖学费、课程收入,缺乏基于数据的增值服务变现能力,机构普遍缺乏数据治理和资产运营的意愿与能力
No3,居家适老化改造领域
1. 数据单次化、无持续积累:适老化改造为一次性工程服务,服务完成后无持续数据采集,仅能获取用户房屋信息、改造需求等静态数据,价值密度低,无法形成可运营的持续数据资产
2. 行业极度分散,标准化缺失:行业以区域性中小工程商为主,无全国统一的改造标准、数据采集标准,不同机构的改造方案、数据维度差异极大,无法规模化整合分析
3. 数字化基础薄弱:绝大多数中小机构仅能提供基础施工服务,无数字化管理系统,缺乏数据采集、治理的能力,数据多为零散施工记录,无法满足数据资产入表的要求
4. 无明确的价值闭环:改造服务的低频属性决定了无法通过数据实现复购转化,也缺乏与保险、医疗等机构的协同场景,数据变现路径不明确,机构无数据资产化的动力
注:上述企业清单,是摘取自公开资料和个人经验,是一种“思路”体现,并非严谨评估和排名,仅供示意和参考。

