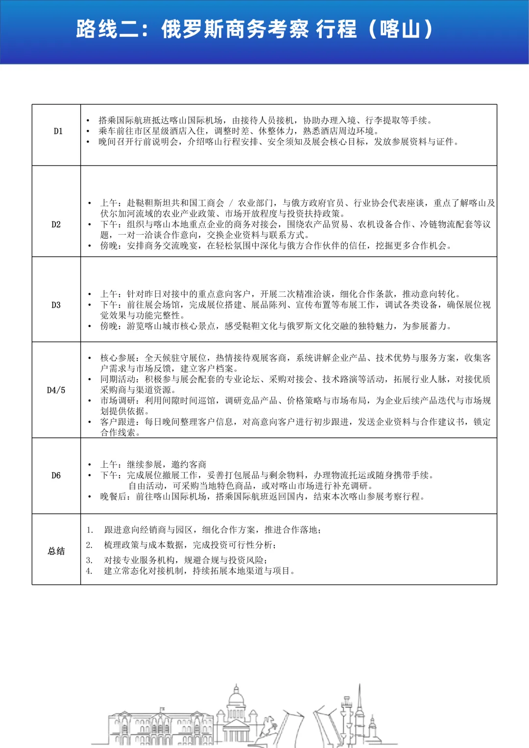
喀山——俄罗斯“第三首都”,金砖国家领导人峰会举办地,是连接欧亚的交通枢纽,更是俄罗斯经济最发达的工业农业重镇——鞑靼斯坦共和国的首府。✅ 农业综合实力全俄第三✅ 畜牧业、牛奶产量全国第一✅ 中俄合作机制成熟,设有中国驻喀山总领事馆✅ 2024年金砖峰会成功举办,城市国际影响力空前时间:2026年7月8日-10日地点:俄罗斯喀山国际会展中心规模:48公顷展区 | 400+参展商 | 15000+专业观众 | 28国国际访客三大亮点融合一体:1️⃣ 室内外展览:现代化展馆 + 48公顷实景田间演示2️⃣ 动态农机演示:真实土地条件下测试设备性能3️⃣ 高端行业论坛:20+场圆桌会议,汇聚政府、科研、企业高层展区分布丨农业展区(约20万平米)农业机械与智能装备农资投入品与种植技术畜牧养殖全链条解决方案农产品产后处理与增值技术农业数字化与智慧农业系统低空经济专区:植保无人机、多光谱遥感、精准农业技术展区分布丨工业展区(约3万平米)道路工程、建筑工程设备农业工业设备、石油工业设备木材采伐、市政公用、物流仓储设备专用运输车辆、特种服务与技术支持两大考察路线,量身定制:? 路线一:莫斯科 + 喀山(9天)政府对接:俄罗斯农业部、工贸部门、工商会企业考察:农业集团、科技园区、龙头企业论坛参会:中俄农业合作高峰论坛文化体验:红场、克里姆林宫、喀山古城? 路线二:喀山深度(6天)政府部门座谈:鞑靼斯坦工商会、农业部门本地企业对接:农产品、农机、冷链、电商全程参展:布展、接待、撤展一站式服务城市考察:喀山克里姆林宫、鲍曼步行街参展价值✅ 真实场景演示:48公顷田间实地演示,客户亲眼见证设备性能✅ 精准对接买家:与全俄及独联体地区农场主、农业控股公司高管面对面✅ 品牌曝光提升:国家级媒体聚焦报道,提升行业影响力✅ 一站式考察服务:从签证、物流、翻译到对接,全程无忧往届回顾:中国驻喀山总领事向波先生亲临中国展区,对山东、河南企业代表团的参展成果给予高度评价,中俄双方在农业、畜牧、机械等领域达成多项初步合作意向。立即报名,抢占先机!
报名电话:18053491343 13153491104
2026年7月,喀山等你来!








,






