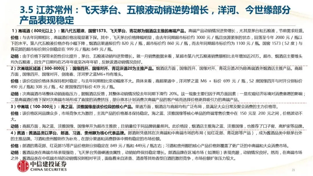
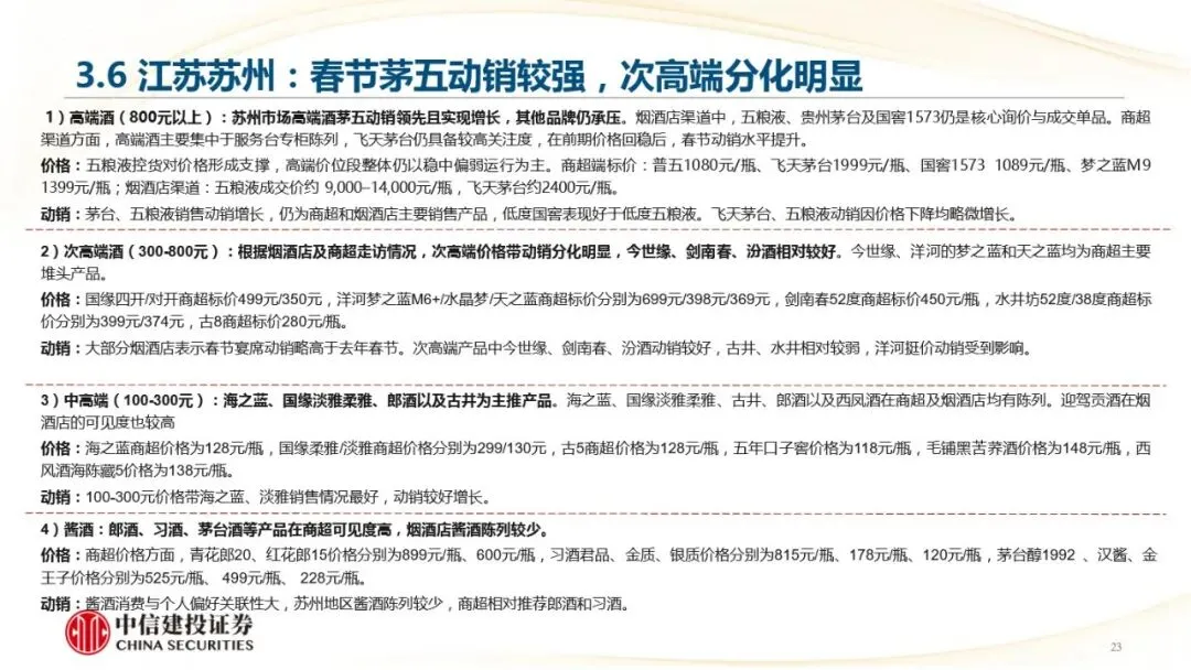
2026年春节期间,白酒行业呈现出明显的分化与触底调整特征。茅台与五粮液作为行业龙头,动销与批价均超预期,展现出强品牌力与市场适应性。相比之下,多数酒企仍处于调整期,品牌及价位分化加剧,中高端大众价位表现较优,高端价位稳健,次高端价位承压。价格策略上,酒企间分化明显,部分选择降价保量以提升市场份额,而另一些则坚持挺价策略以提升品牌高度。整体来看,行业触底特征明显,头部酒企核心单品批价继续下行的风险较小,库存压力逐步缓解。
春节白酒消费场景分化显著,居民自饮及礼赠场景需求旺盛,而政商务消费仍承压。不同地区白酒市场表现各异,成都、达州、枣庄、安庆、常州、苏州、北京及新疆伊宁等地市场动销情况与价格策略各有特点。高端酒市场中,茅台与五粮液动销领先,次高端酒市场则面临较大压力,分化明显。投资建议方面,应关注龙头酒企与区域酒企的底部配置机会,龙头酒企凭借强品牌力与性价比优势,需求修复预期强;区域酒企则依托区域优势与价格端低位优势,展现出稳健需求。同时,需警惕需求复苏不及预期、库存去化不及预期及高端需求持续不景气等风险。
































2026年白酒行业:春节白酒动销全景——茅五亮眼,结构分化-中信建投
1、2026-2032年全球与中国市场准入测试服务市场发展规划及运营前景分析报告.pdf
2、2026年白酒行业:春节白酒动销全景——茅五亮眼,结构分化-中信建投.pdf
3、AIGC报告5.0生成式人工智能行业深度研究报告(2026年版).pdf
4、OpenClaw深度调研报告——从对话到执行的AI智能体革 智能体革命.pdf
5、保险行业深度研究报告:挪储背景下的分红险变革.pdf
6、公用事业行业可控核聚变系列研究(一):聚变启航,未来已来.pdf
7、耐用消费产业行业研究:AI时代个性化物理实现核心入口,2026年有望迎来iPhone时刻.pdf
8、人工智能行业专题(15):从全球模型巨头的发展历程,思考模型企业的壁垒与空间.pdf
9、人工智能行业专题:2025年度海外大厂CapEx和ROIC总结梳理.pdf
10、人形机器人行业专题研究:人形机器人量产元年,关注本体和零部件投资机会.pdf
11、散热材料行业深度报告(一):新材料:AIGC 与新能源驱动液冷散热景气上行.pdf
12、商业航天行业研究系列6:平流层之上的掘金战:超低轨卫星产业深度.pdf
13、商业火箭:聚焦技术突破,加速商业落地.pdf
14、太空光伏专题(二)市场篇:通信奠基、算力爆发,百GW级高盈利市场可期.pdf
15、体育服务产业深度报告:体育赛事运营与场馆经营的产业链逻辑深度解析.pdf
16、消费行业深度研究:财富效应对消费影响复盘.pdf
17、新兴生物技术专题报告:小核酸药物方兴未艾,海外创新与国内崛起共振.pdf
18、医药生物行业深度报告:投融资与出海双轮驱动,CXO迎来景气度修复与全球化新周期.pdf
本平台只做公开内容的整理分析分享,内容来源于网络,仅供参考,不构成任何建议,版权归原撰写发布机构所有,所有内容通过公开合法渠道获得合理引用,如涉及侵权,请及时联系我们删除;如对内容存疑,请与撰写、发布机构联系。

