
3月10日,河源市商务局印发《广东省交易团河源分团广交会出口展一般性展位安排实施细则》,猕猴桃、茶叶、丝苗米、鹰嘴桃、油茶……统统有机会登上广交会舞台!
? 评分标准:✅ 出口额75万美元起,最高加25分✅ 国际认证(HACCP、ISO22000、BRC、Halal)每个2分,满分10分✅ 高新技术企业、专精特新,最高加10分✅ 发明专利每个3分,实用新型每个1分✅ 境内外商标注册,最高加5分✅ 配合商务工作、参与监测系统,最高加20分
⏰ 申请时间: 每年5月和11月? 适用对象: 河源所有有出口潜力的企业(包括农业)
? 给河源农业企业的建议:1️⃣ 查下自己出口额,睇下基础分攞到未2️⃣ 盘点手上证书,专利商标认证统统算分3️⃣ 缺惹补惹,抓紧时间办认证、注册商标4️⃣ 关注申请通知,唔好错过时间!
广交会系中国外贸第一展,河源农产品要想走出大山、卖向全球,这次机会千祈唔好走宝












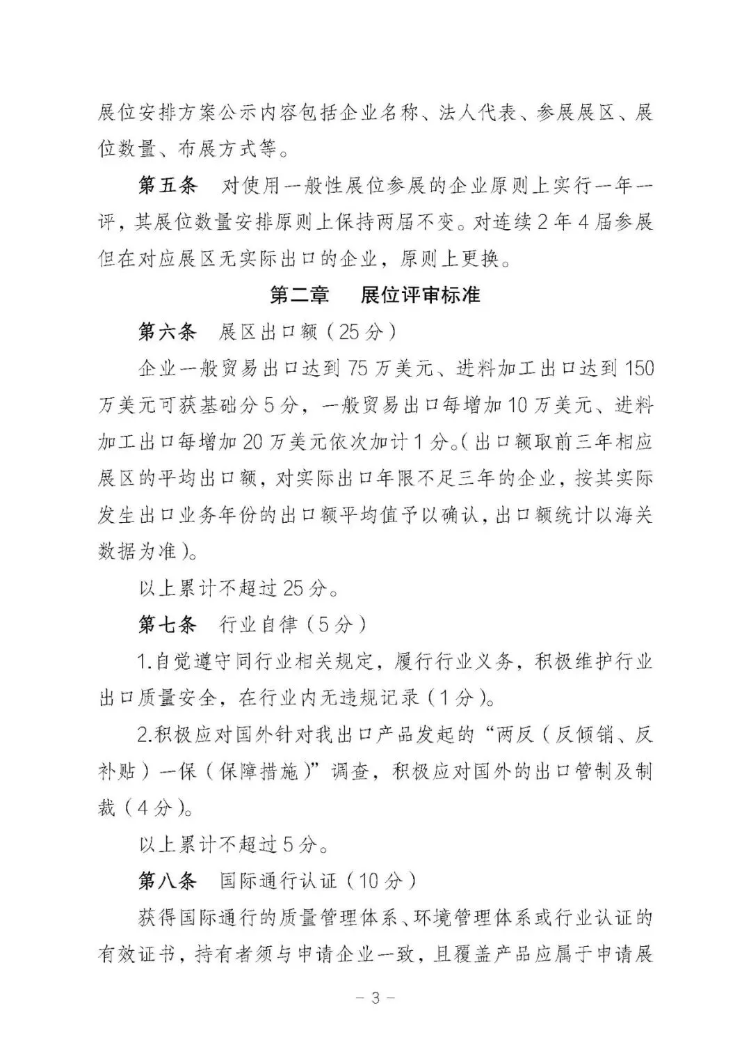
来源 | 河源市商务局
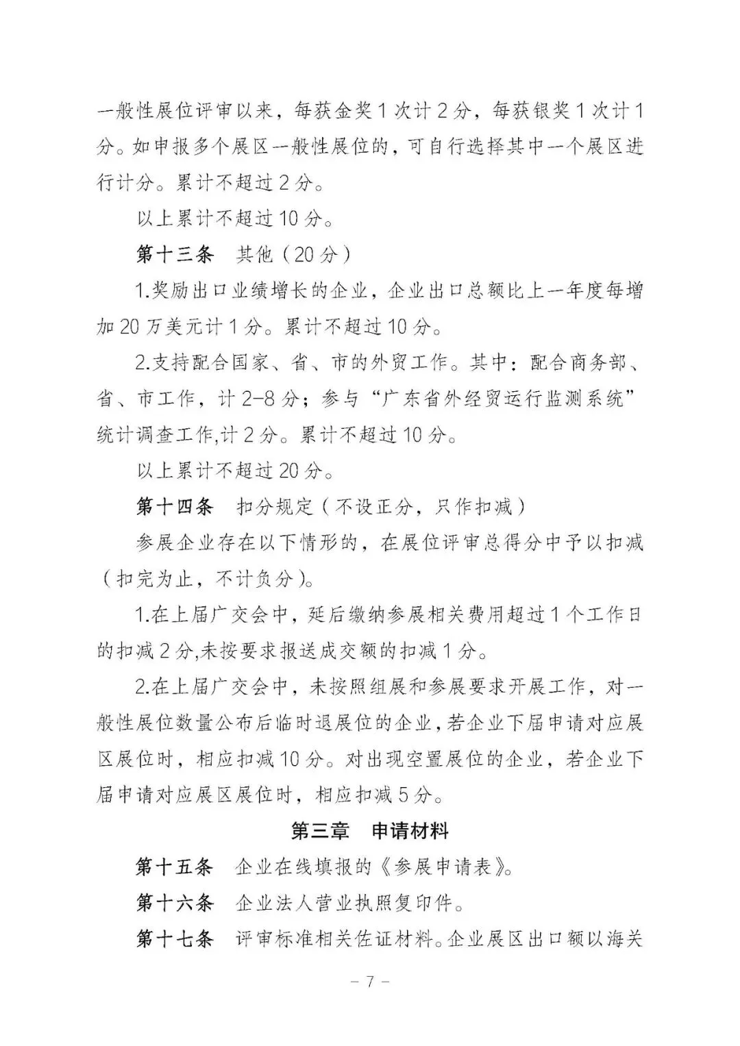
声明 | 发布内容仅供分享普及,若有错误或侵权问题,请联系本网站修改或删除,感谢各位的支持。
