
德阳发展控股集团有限公司2023年公开招聘公告
德阳发展控股集团有限公司(以下简称德阳发展集团或公司)是经德阳市人民政府批准设立的市属国有全资公司。德阳发展集团秉承“德阳发展,发展德阳”的初心使命,践行“做强集团,助推发展”的企业宗旨,坚持“一核两极、三化多元,产城融合、创新发展”的总体战略,加速构建“实体经济支撑强、产业引导带动优、城市运营质量高、资本运作成效好”的新发展格局。
德阳发展集团拥有产业投资、建筑施工、城市运营、交通运输、文旅大健康、能源产业、商业投资、国际会展等八大二级专业集团,100家全资(控股)三级实体企业,4000余名员工,主体信用评级AA+,国际信用评级BBB-。
德阳国际会展集团有限公司(以下简称会展集团)是德阳发展集团所属全资二级专业集团,成立于2022年4月,注册资本人民币1亿元。会展集团立足德阳产业优势、区位优势、政策优势,围绕产业主题挖掘、商贸平台搭建、惠民惠企活动,打造品牌化、专业化、市场化、国际化展览项目,构建会展+生态圈,打造会展经济的德阳模式,助力德阳城市综合实力全面提升。会展集团拥有杰阳会务和场馆公司两家全资(控股)三级实体。
根据工作需要,德阳发展集团决定面向社会公开招聘管理人员4名。有关事项公告如下:
一、招聘范围
本次招聘范围为具有中国国籍的在职、非在职人员。
二、招聘岗位
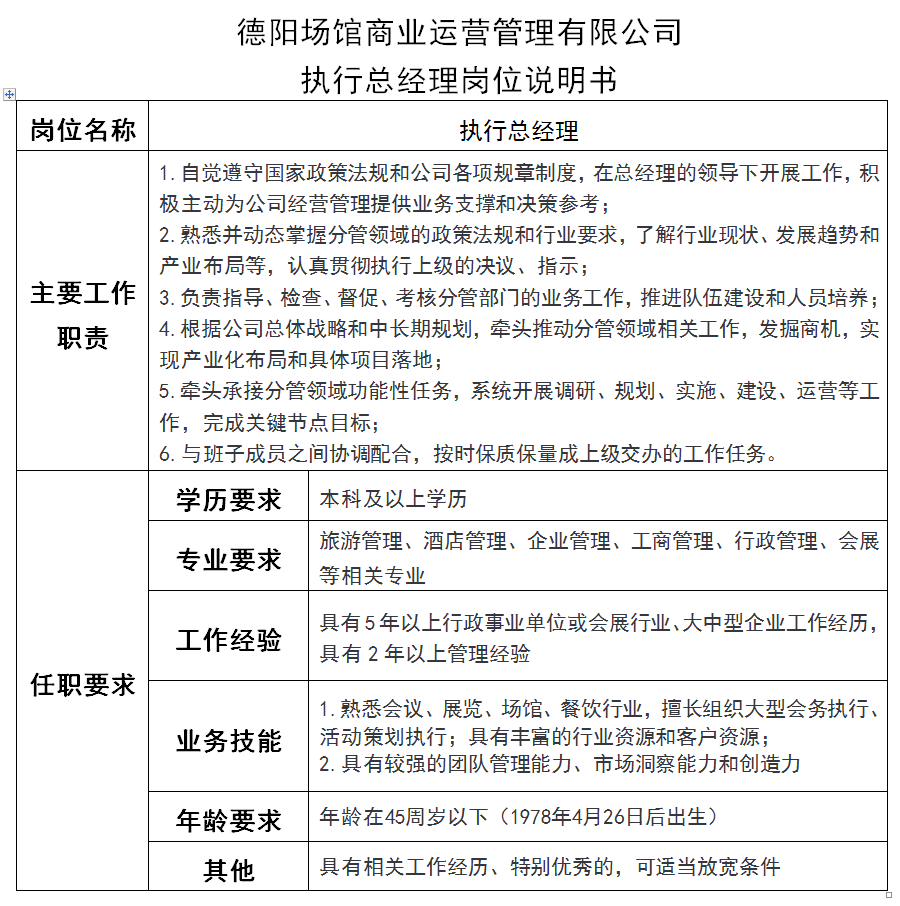
德阳国际会展集团有限公司副总经理2名、德阳杰阳会议展览有限公司副总经理1名、德阳场馆商业运营管理有限公司执行总经理1名,具体岗位职责及任职资格见附件。
三、基本要求
1.政治立场坚定,坚决执行贯彻党的路线方针和上级的决策部署;
2.具有履行岗位职责所需要的专业知识、业务技能和工
作能力;
3.遵纪守法、品行端正、团结协作、廉洁诚信,有较强的事业心、责任感和大局意识;
4.熟悉现代企业管理,有较强的战略决策、经营管理、沟通协调能力,具有创新精神和市场意识;
5.具有良好的心理素质和正常履职的身体条件;
6.学历要求:大学本科及以上;
7.有下列情况之一者,不得参加应聘:
(1)曾受过各类刑事处罚的;
(2)曾被开除公职的;
(3)有违法、违纪行为正在接受审查的;
(4)在党纪处分影响期内或尚未解除政务处分的;
(5)法律法规、党纪政纪和有关政策另有规定不能被聘任为国有企业工作人员的;
(6)在各级信用信息共享平台中列入失信被执行人名单的,或在人民银行征信系统中有严重个人信用问题的;
(7)有其它违反国家法律、法规行为的。
四、招聘流程
按照招聘公告发布、简历筛选及资格审查、综合评选、背景调查、体检、确定拟录用及录用人员等程序进行。
五、报名时间及方式
1.报名时间:即日至2023年5月 9日24:00止。
2.报名方式:本次招聘采取网上报名。
报名链接(网页端):
https://www.wjx.top/vm/rS6W9al.aspx#
报名二维码(手机端):

六、报名要求
应聘人员应对所提供资料的真实性负责,资格审查贯穿整个招聘环节,凡弄虚作假者,一经发现,即取消应聘资格。
七、纪律监督
此次公开招聘工作过程中,所有工作人员应严格执行干部人事工作纪律,防止和杜绝选人用人不正之风。应聘人员如有弄虚作假、违反招聘纪律等情节,一经发现立即取消应聘资格、任用资格,并追究其相关纪律责任。
德阳市纪委派驻德阳发展集团纪检组对此次公开招聘工作全程监督。
监督举报电话:19181096593
八、其他
本次招聘公告由德阳发展控股集团有限公司负责解释。
诚挚欢迎有志之士加入德阳发展集团!



德阳国际会展集团有限公司2023年公开招聘公告
德阳国际会展集团有限公司(以下简称会展集团)是德阳发展集团所属全资二级专业集团,成立于2022年4月,注册资本人民币1亿元。会展集团立足德阳产业优势、区位优势、政策优势,围绕产业主题挖掘、商贸平台搭建、惠民惠企活动,打造品牌化、专业化、市场化、国际化展览项目,构建会展+生态圈,打造会展经济的德阳模式,助力德阳城市综合实力全面提升。会展集团拥有德阳杰阳会议展览有限公司和德阳场馆商业运营管理有限公司两家全资(控股)三级实体。
德阳杰阳会议展览有限公司为会展集团全资子公司。公司主要业务为会议、展览、项目等活动策划、执行全流程管理;广告设计制作。
德阳场馆商业运营管理有限公司为会展集团控股子公司。公司主要业务为展陈服务、会务服务、宴会服务、招商管理服务。
根据工作需要,会展集团决定面向社会公开招聘中层管理人员及员工26名。有关事项公告如下:
一、招聘范围
本次招聘范围为具有中国国籍的在职、非在职人员。
二、招聘岗位
会展集团财务融资中心综合会计岗等19个岗位,具体岗位职责及任职资格见附件。
三、基本要求
(一)具有较高的政治素养和政策水平,无违法违纪违规等不良记录;
(二)综合素质高,组织观念强,工作积极主动,具有较强的敬业精神和团队协作精神,业务能力较强,能胜任所聘岗位工作;
(三)具有良好的心理素质和正常履行职责的身体条件。
(四)有下列情况之一者,不得参加应聘:
1. 曾受过各类刑事处罚的;
2. 曾被开除公职的;
3. 有违法、违纪行为正在接受审查的;
4. 在党纪处分影响期内或尚未解除政务处分的;
5. 法律法规、党纪政纪和有关政策另有规定不能被聘任为国有企业工作人员的;
6. 在各级信用信息共享平台中列入失信被执行人名单的,或在人民银行征信系统中有严重个人信用问题的;
7. 有其它违反国家法律、法规行为的。
四、招聘流程
按照招聘公告发布、简历筛选及资格审查、笔试、面试、背景调查、体检、确定拟录用及录用人员等程序进行。
五、报名时间及方式
1.报名时间:即日至2023年5月 9日24:00止。
2.报名方式:本次招聘采取网上报名。
报名链接(网页端):
https://www.wjx.top/vm/rS6W9al.aspx#
报名二维码(手机端):

六、报名要求
应聘人员应对所提供资料的真实性负责,资格审查贯穿整个招聘环节,凡弄虚作假者,一经发现,即取消应聘资格。
七、纪律监督
此次公开招聘工作过程中,所有工作人员应严格执行干部人事工作纪律,防止和杜绝选人用人不正之风。应聘人员如有弄虚作假、违反招聘纪律等情节,一经发现立即取消应聘资格、任用资格,并追究其相关纪律责任。
德阳市纪委派驻德阳发展集团纪检组对此次公开招聘工作全程监督。
监督举报电话:19181096593
八、其他
本次招聘公告由德阳国际会展集团有限公司负责解释。
诚挚欢迎有志之士加入会展集团!

重庆綦优鲜供应链管理有限公司招聘5人公告
綦优鲜供应链管理有限公司是綦江区城市建设投资有限公司全资子公司,主要负责开展校园食堂食材采购及配送业务,根据工作需要,面向社会公开招聘工作人员5名。 一、招聘原则 (一)坚持公开、平等、竞争、择优的原则; (二)坚持任人唯贤、德才兼备的用人原则。 二、岗位及名额 招聘人数及岗位,共招聘5人:综合部文秘岗1人,财务部财务岗2人,市场运营部管理岗2人(详见附件1)。 三、招聘条件 (一)凡符合以下条件的人员均可报名: 1.具有中华人民共和国国籍; 2.遵守宪法和法律,具有良好的品行; 3.爱岗敬业,身体健康; 4.年龄要求见《2023年面向社会公开招聘企业员工岗位一览表》,年龄计算截止时间为:2023年2月28日,按照“对年对月”计算,其中,文秘岗、财务岗须具有一年以上相关工作经历,工作经历计算截止时间为2023年2月28日; 5.符合适应岗位其他条件; (二)以下人员不属于招聘范围: 受过刑事处罚、治安处罚、劳动教养、少年管教的;有犯罪嫌疑尚未查清的;受过党(团)纪、政纪、校(院)纪处分的;曾被开除公职的;严重失信等其他不宜招聘岗位需求的 四、报名及资格审查 1、报名时间 2023年4月24日至2023年4月28日,上午9:00—12:00,下午14:00—17:30。 咨询电话:48678098 联系人:陈老师 2、报名地点 重庆市綦江区城市建设投资有限公司213办公室。 地址:重庆市綦江区通惠大道二号桥左侧100米(不支持线上报名) 3、资格审查 报考者只能选择报考一个岗位,需本人到现场报名并同时进行资格审查,报名时须提供:身份证、毕业证书、学位证书、工作(经历)证明及其他有关证件的原件及复印件1份;填写《报名登记表》《报考人员诚信承诺书》。 专业参照《重庆市考试录用公务员专业参考目录(2015年下半年修订)》。 五、招聘程序 本次招聘由笔试和面试两部分组成。报考人数与招聘岗位数的开考比例原则上应达到2:1。若报考比例达不到的,根据其报考人数按比例相应减少招聘岗位人数。 (一)笔 试 本次笔试采取闭卷笔答方式进行,考试内容为综合基础知识一科,不指定教材,分值为100分,成绩占考试总成绩50%。 笔试总成绩采取百分制计算,四舍五入后精确到小数点后两位数。根据笔试成绩,在同一岗位中从高分到低分按2:1的比例确定进入面试人员。如因报考人员放弃面试资格,则在本岗位中按笔试成绩从高分到低分依次递补进入面试。若进入面试人选的最后一名笔试成绩出现并列,则成绩并列人员一同进入面试。若面试比例达不到2:1,则笔试人员全部进入面试。 笔试考试结束后2个工作日内,笔试总成绩将在公司公示栏进行公布,进入面试者将以电话方式通知,未进入面试者不另行通知,考生需确保手机号码填写无误,并保持手机畅通。 (二)面 试 本次面试采取结构化面试方式进行,分值为100分,内容包括但不限于岗位相关知识、组织协调能力、逻辑思维能力、语言表达能力等。未按规定时间到达指定地点参加面试的,取消本次面试资格。 面试结束后,面试成绩在公司公示栏进行公布,请考生及时关注。 (三)考试总成绩计算 考试总成绩=笔试成绩×50%+面试成绩×50%。 考试总成绩采取百分制计算,四舍五入后精确到小数点后两位数。根据考试总成绩从高分到低分按1:1的比例确定体检人选。若考试总成绩出现并列时,则组织加试(加试方式另行通知),以加试成绩高者确定进入体检人选。 (四)其他事项 1.考试时间、地点和其他相关要求以通知为准,考生需携带本人身份证入场。 2.笔试成绩、面试成绩出来后在公司公告栏进行公布,总成绩需公示3个工作日。 六、体 检 体检标准参照《关于修订〈公务员录用体检通用标准(试行)及〈公务员录用体检操作手册(试行)〉有关内容的通知》(人社部发〔2016〕140号)等规定,结合本行业或岗位实际要求执行,体检费用由考生自理。除按相关规定应在当场或当天复检并确认体检结果的项目外,受检人对体检结论有异议的,可在接到体检结论通知之日起3日内书面提出复检申请,经公司同意后到指定医院进行一次性复检,结果以复检结论为准。由于体检不合格出现空缺时,可视情况在本岗位中按考试总成绩从高分到低分依次递补。体检合格者进入背景调查环节。 七、背景调查及公示 体检合格人员,由公司对其进行资格复审和背景调查。主要是对拟聘人员进行全面调查了解,包括对其政治思想素质、道德品质修养、能力素质、遵纪守法情况、报名资格条件、日常学习工作等情况进行核实。经背景调查和复审合格者,由公司进行公示,公示时间为3个工作日。背景调查和复审不合格出现空缺时,可视情况在本岗位中按考试总成绩从高分到低分依次递补,且递补人员的面试成绩不得低于70分。 八、聘 用 经面试、体检、背景调查、公示,且公示期满无异议的人员,试用3个月,试用期满经考核合格者予以正式聘用,由公司按照《劳动法》和《劳动合同法》有关规定办理聘用手续,试用期满考核不合格者取消聘用资格。 九、待 遇 严格按照《重庆綦优鲜供应链管理有限公司薪酬管理办法》执行,并按规定交纳社会保险和住房公积金。 十、相关要求 (一)应聘人员所提供的个人材料必须齐全且真实有效。凡不符合招聘条件和弄虚作假的,一经查实,取消应聘资格,责任由应聘人员自负。 (二)应聘人员应遵守招聘各项纪律,按时参加考试,否则将取消应聘资格。 (三)公开招聘工作严格按照有关政策规定执行,自觉接受纪检监察部门和社会各界的监督,严肃纪律,杜绝不正之风,严禁徇私舞弊,若有违反规定或弄虚作假者,一经查实,取消其应聘资格,并对有关责任人员进行严肃处理。 附件: 1.重庆綦优鲜供应链管理有限公司2023年面向社会公开招聘企业员工岗位一览表; 2.重庆綦优鲜供应链管理有限公司2023年面向社会公开招聘企业员工报名登记表; 3.报考人员诚信承诺书。 重庆綦优鲜供应链管理有限公司 2023年4月23日 附件1 綦优鲜2023年面向社会公开招聘企业员工岗位一览表.xlsx 附件2 报名表.doc 附件3 承诺书.doc |
宜宾金森林业投资开发有限公司招聘公告
宜宾金森林业投资开发有限公司是一家以樟油、山茶油、花卉精油资源开发和终端产品孵化招商为核心业务的全资国有生物科技公司。受宜宾金森林业投资开发有限公司(以下简称:金森林业)委托,按照“公开、平等、竞争、择优”的原则,宜宾市叙州区金才人力资源有限责任公司(以下简称:“叙州金才”)拟面向社会公开招聘工作人员10名,现将相关事宜公告如下:
一、招聘对象及范围
本次面向社会公开招聘所有符合本公告及相关岗位条件要求的社会在职、非在职人员,且须在报名前取得岗位条件要求的国家承认学历的毕业证等证书。招聘岗位及具体情况详见《2023年公开招聘宜宾金森林业投资开发有限公司岗位需求表》(以下简称《岗位表》,详见附件1)。
二、招聘基本条件
(一)应聘人员应同时具备的条件:
1.拥护中国共产党,热爱社会主义祖国,拥护中华人民共和国宪法,遵纪守法,品行端正,有良好的职业道德,爱岗敬业,事业心和责任感强;
2.身心健康,具有正常履行招聘岗位职责的身体条件;
3.符合招聘岗位要求的条件和资格,详见附件1《岗位表》。
(二)有下列情况之一者,不得报考:
1.曾受过各类刑事处罚的人员;
2.因渎职给国家、企业造成重大经济损失的;
3.因监控、审核失误导致国有资产严重损失的;
4.因严重违反财经纪律、制度受行政处分的或有违法、违纪行为正在接受审查的人员;
5.因利用职权贪污、挪用公款、营私舞弊受处分、处罚的;
6.曾被开除公职的人员。
三、招聘程序
本次招聘按照公开报名、资格审查、笔试、面试、体检、背景调查、公示、聘用等程序进行。
(一)报名
1.应聘人员须认真阅读公告,了解招聘岗位的具体情况,选择完全符合条件的岗位报名,每人限报1个岗位。本次公开招聘采取网上报名的方式,应聘人员在指定时间内将相关资料(扫描件或照片)打包投递到指定邮箱。
2.报名时间及公告发布渠道:2023年4月26日上午09:00-5月2日下午17:00,通过中国三江人才网(https://www.ybrcl28.com/)和“叙州金才”微信公众号发布招聘公告。
3.投递邮箱:叙州金才2857742091@qq.com。请考生严格按照报名时间将网络报名资料电子档按要求发送至指定邮箱,未按要求上传或未在报名时间(以邮件显示送达时间为准)提交网络报名资料视为无效报名,联系电话:0831-8758118,6882158。
识别二维码直接下载报名表

注:邮件主题及附件名称按照“用人单位+招聘岗位名称+姓名+联系电话”标题格式命名。
4.应聘人员网络报名需上传以下资料:
(1)有效身份证、学历(学位)证、职称或执业资格证书扫描件、等与报名岗位要求的相关扫描件;
(2)近期1寸免冠证件照片(JPG格式,容量15-30kb)电子版;
(3)与报考岗位相关的工作年限证明;
(4)《报名表》(自行下载电脑填写并上传1寸照片至相应区域)电子文档(word格式);
(二)现场资格审查及缴纳考务费
1.资格审查由招聘单位及用工单位共同组织实施。
时间:2023年5月5日09:00-5月5日17:00。
地点:宜宾市叙州区宜宾高新技术产业园区二楼金才人力资源公司216办公室。
2.本次招聘不设网上资格初审,网络报名成功不代表最终资格审查合格。应聘人员在网上提交报名信息应真实、准确、完整。资格审查工作贯穿公开招聘全过程,任何阶段如发现不符合应聘资格条件、弄虚作假或故意隐瞒真实情况者,将随时取消其考试或聘用资格,所造成的一切损失由应聘人员本人承担。
3.资格审查须由本人现场提交如下资料:
(1)所有应聘人员均须提供:本人有效身份证、与报考岗位相关的工作年限证明、报考岗位要求的相关证书(学历证、学位证、专业技术职业资格证书等)的原件及复印件各1份。
(2)资格审查不合格或逾期未参加资格审查的,不能进入考试程序,由此产生的后果,责任自负。
4.现场资格审查合格者缴纳考务费。参照四川省发展改革委员会、四川省财政厅《关于重新公布人力资源保障部门行政事业性收费的通知》(川发改价格〔2017〕472号)文件规定,笔试每科50元,面试每次收费80元。缴费成功后将不能更改报名信息,除岗位取消情况外概不办理退费手续。逾期未缴费者,视为自动放弃。
四、考试
考试采取“笔试+面试”的形式。考试总成绩按满分100分制计算,笔试占总成绩的40%,面试占总成绩的60%。
(一)笔试。
1.笔试时间、地点:详见《准考证》;
2.笔试内容:应聘岗位相关专业知识;
3.笔试时须携带本人《准考证》和《有效身份证》。
4.笔试开考比例:笔试按照资格审查合格人数与招聘岗位数不低于2:1作为开考比例。
5.根据笔试成绩从高分到低分,按照不低于2:1的比例确定进入面试人员(如果笔试成绩出现并列,并列人员一并进入面试)。
(二)面试
1.本次采取结构化面试方式进行。主要考察应聘者的工作经验、综合分析、解决问题的能力及对应聘职位、应聘企业的匹配程度。
2.面试的时间、地点和其他要求通过报考人员QQ邮箱方式通知,详见《面试通知书》。
3.依据招聘岗位和招聘人数,按照应聘人员面试成绩从高分到低分,按1:1的比例等额确定进入体检人员。面试不合格者,不进入体检程序。
五、体检
(一)体检项目和标准参照人力资源和社会保障部、国家卫生计生委、国家公务员局《关于修订〈公务员录用体检通用标准(试行)〉及〈公务员录用体检操作手册(试行)〉有关内容的通知》(人社部发〔2016〕140号)执行。体检所产生的一切费用由进入体检人员本人承担。
(二)进入体检人员初次体检不合格或对体检项目结果有疑问的,可在接到体检结果通知起三个工作日内申请复检。复检只进行一次,只复检对体检结论有影响的项目。复检由用工单位指定到除原体检医院以外的二级甲等及以上综合性医院进行。复检人员的体检结果以复检结果为准。
(三)因进入体检人员未按要求参加体检或体检不合格出现的空额,可按照该招聘岗位已参加面试人员考试总成绩从高分到低分依次等额递补一次。
六、背景调查
对体检合格人员进行考察,审查工作经历、犯罪记录等相关情况。背景调查不合格的或自动放弃出现的缺额,按照总成绩依次等额递补一次。
七、公示
政审合格者确定为拟聘人员,通过“叙州金才”微信公众号进行公示,公示期为5天。公示期间接受社会举报,公示期满后,没有反映问题或反映问题但不影响录用的,办理后续聘用手续;对反映有严重问题,但一时难以查实或难以否定的,暂缓聘用,待查实后再决定是否办理聘用手续;对反映有严重问题并查有实据、不符合应聘资格条件的,取消该拟聘人员的拟聘资格。取消拟聘人员资格或公示后因本人原因自愿放弃出现的空额不再递补。
八、聘用及报到
(一)经公示无异议的拟聘人员应在招聘单位规定的时限内到金森林业公司报到。未经金森林业公司同意,逾期未报到者,视为自动放弃。因上述原因产生的空额,不再递补。
(二)试用期。按照《中华人民共和国劳动合同法》及公司规章制度与其签订劳动合同。本次招聘人员签订劳动合同期限为1年,试用期为1个月,试用期满,经考核合格后,正式聘用。
九、特别提示
(一)招聘过程中如有调整、补充、资格审查、考试、体检、政审、递补、拟聘人员公示等事项,均在“叙州金才”微信公众号“信息公示”栏公布。因应聘人员不主动、不按要求登录相关网站查阅相关信息,导致本人未能按要求参加资格审查、面试、体检、政审、递补、聘用的,责任自负。
(二)请应聘人员确保联系方式正确、畅通,否则因无法与应聘人员取得联系所造成的后果,由应聘人员自行负责。请应聘人员密切关注并按要求携带规定证件于指定时间到指定地点参加各环节的考试工作,凡未按要求参加的,视为自动放弃考试资格,责任由应聘人员自负。
(三)本次公开招聘未指定考试辅导用书,不举办也不委托任何机构或个人举办考试辅导培训班,特此提醒。请应聘人员警惕虚假信息,谨防上当受骗。
(四)本公告及未尽事宜由招聘单位和金才人力资源公司共同负责解释(联系电话:0831-8758118,6252872)。

宜宾市叙州金云电子信息产业有限公司关于公开招聘员工的公告
因业务发展需要,宜宾市叙州金云电子信息产业有限公司经研究决定,面向社会公开招聘工作人员2名,现将有关事项公告如下:
一、公司基本情况
宜宾市叙州金云电子信息产业有限公司(以下简称公司)是叙州区属国有企业,公司成立于2017年1月,原名宜宾源泉广告有限公司。为贯彻落实市委市政府“一蓝一绿”产业发展战略,切实推动叙州数字经济发展,公司于2022年9月更名为宜宾市叙州金云电子信息产业有限公司,隶属于宜宾市叙州发展集团有限公司,注册资本1亿元(人民币),公司经营范围包含互联网数据服务、人工智能双创服务平台、人工智能应用软件开发、技术服务、信息咨询、企业管理咨询、融资咨询、国内贸易代理、货物进出口等多项服务。
二、招聘原则
根据公司发展需要,本着公开、公平、公正、竞争择优的原则,从品德、知识结构、专业技能、逻辑思维、经验、综合能力等方面进行全面考核。
三、招聘方式
本次招聘为公开招聘,经资格审查后进入面试考核,择优聘用。
四、招聘岗位及要求

五、合同期限及薪酬待遇
(一)合同期限:本次招聘人员的合同期限为1年,试用期为2个月,试用期满,经考核合格后予以正式聘用。
(二)薪酬
1.工资待遇参照国有企业薪酬管理办法执行;试用期工资按岗位薪酬标准的80%发放;
2.公司为员工购买“五险一金”,个人缴费部份由公司从个人收入中代扣代缴。
六、招聘条件
(一)报考者应同时具备以下条件:
1.具有中华人民共和国国籍,拥护中华人民共和国宪法,遵纪守法,品行端正,热爱企业工作,有良好的职业道德,责任感强。
2.身体健康,体检合格,能正常履行招聘岗位职责。
3.具备招聘岗位要求的条件和资格(详见招聘岗位及要求)。
(二)有下列情况之一者,不得报考
1.曾受过各类刑事处罚的人员;
2.曾被开除公职的人员;
3.有违法、违纪行为正在接受审查的人员;
4.尚未解除党纪、政纪处分的人员;
5.有其他违反有关规定不适宜报考的人员。
七、招聘程序
(一)报名
1.报考者认真阅读公告,了解招聘岗位具体情况,选择符合条件的岗位报名。
2.报名时间:2023年4月25日-2023年5月1日。
3.报名方式:本次招聘采用网上报名方式进行。应聘人员于报名时间截止前,按照公布的报考条件和职位要求,如实填写《宜宾市叙州金云电子信息产业有限公司2023年招聘人员报名登记表》(附件),并将电子版报名登记表(word版)、近期2寸证件照电子照片及相关报名材料(PDF版),打包压缩后以“报考岗位名称+姓名”命名,通过电子邮件发送至指定邮箱。
4.报名时报考者需提交以下材料(扫描成一个完整的PDF文档):
(1)身份证、学历学位证书、职(执)业资格证书、专业技术资格证书、获奖证书等证明材料;
(2)与应聘职位相关的个人履历证明材料,近年来主要工作业绩(成果)材料及相关证明材料扫描件;
(3)应聘职位所需的其他有关材料扫描件。
电子邮箱地址:312353200@qq.com。
联系电话:0831-5500094,手机:17508102755,联系人:陈先生。
识别二维码直接下载报名表

(二)资格审查
1.报名后即对报考者进行资格审查,资格审查合格的进入面试。
2.资格审查贯穿公开招聘工作全过程,报考者如隐瞒有关情况或者提供虚假材料的,一经查实取消其资格,所造成的一切后果由报考者本人承担。
(三)面试。面试采用结构化面试,由评委组围绕岗位所需专业知识、履职能力等对应聘者进行综合评估。
(四)体检
1.体检在二级甲等及以上医院进行。
体检标准参照人力资源社会保障部、国家卫生计生委、国家公务员局《关于修订〔公务员录用体检通用标准(试行)〕及〔公务员录用体检操作手册(试行)〕有关内容的通知》(人社部发〔2016〕140号)等相关规定执行。
2.未按规定时间和地点参加体检以及未完成规定项目体检的考生,视为自动放弃。
3.体检费用自理。
(四)考核
由招聘单位负责对体检合格的人员进行考核。按照德才兼备的标准,全面考察了解被考察人员的思想政治表现、道德品质、遵纪守法、自律意识、业务能力、工作态度、工作实绩等情况。同时对被考察人员提供报考信息的真实性再次进行复审或审核。
(五)聘用
拟聘用人员到岗试用期两个月,试用期合格后,公司按规定办理聘用手续,按照区属国有企业人员进行管理。
八、纪律与监督
本次招聘接受社会监督。对违反招聘工作程序和纪律聘用的人员,一经发现,即取消聘用。监督电话:0831-5500688。
九、本公告未尽事宜,由宜宾市叙州金云电子信息产业有限公司负责解释。
成都工院资产投资经营有限公司招聘启事
一、公司简介
成都工院资产投资经营有限公司经四川省教育厅批准,成都工业学院出资注册成立,对学校经营性资产进行经营、管理,开展产学研合作,孵化高新技术和创新企业,促进学校科技成果转化及人事代理服务。公司因业务发展需要,现面向社会招聘工作人员。
二、招聘职位、人数、岗位要求
岗位 | 人数(名) | 任职要求 |
窗口工作人员 |
1 | 1.本科及以上学历、工作3年及以上; 2.年龄在35周岁及以下(1987年9月1日以后出生); 3.具有较强的服务意识和观察能力、较强的语言表达能力、基本的计算机应用能力、综合组织协调能力以及较强的团队协作精神和执行力; 4、有学校工作经历和行政管理经验者优先。 |
三、招聘条件
1.遵纪守法,品行端正,身体健康,热爱教育事业,具有强烈的事业心和高度的责任感;
2.熟悉所报考岗位的专业知识与技能,能胜任所在岗位工作,具有良好的团队合作精神和沟通协调能力;
3.本科及以上学历,3年以上工作经验,能熟练使用电脑及办公软件;
4.正直、敬业,工作严谨细致,原则性强,具有较强的沟通协调能力。
四、录用、待遇及工作地点
录用人员与成都工院资产投资经营有限公司签订劳动合同,试用期1个月(根据劳动合同法相关规定执行)。
工资待遇包括岗位工资+绩效奖励+五险一金,工作地点为郫都区。
五、报名及相关事项
1.应聘者将招聘报名登记表(见附件)、学历学位、职务职称、获奖证书等资料打包发送至224791429@qq.com邮箱。
2.接到公司通知的面试者须提供资料原件至成都工院资产投资经营有限公司(成都市郫都区中信大道二段一号)参加面试,择优录取。
3.联系人:黄老师
电话:028—87992381
4.报名截止日期:2023年05月02日上午10:00之前。
附件【报名表.docx】


央企岗位,平台好,晋升空间大|央企,事业单位,高校,街道办,航食公司,法院,银行,国企,轨道交通,机场等有岗招聘!
高校工作,福利好|专科院校,事业单位,国企,石油石化企业,银行,机场等单位有岗招聘!
宜宾高新区综合服务中心,内江广电,宜宾屏山县财政局,重庆两江新区天宫殿街道、沙坪坝渝碚路街道;重庆巫溪县,重庆南岸生态环境局招聘
成都理工宜宾校区,四川职业技术学院,绵阳青少年活动中心,三峡学院,宜宾叙州行知中学校,广安育才学校, 四川天府新区锦江小学
成都天府三中,重庆双福育才中学,重庆渝北巴蜀小学,成都竹瓦初中,遂宁绿然国际学校,北师大南川附属学校,重庆徐悲鸿中学校等招聘。
成都农商银行,资阳发展投资集团,四川国经资本控股公司,成都东部新区公共服务局,成都人才发展促进会,眉山国际铁路港投集团招聘公告。
泸州汇兴投资集团,泸州纳溪城乡建设集团,宜宾南溪区千福实业,重庆创绿环保公司,瓮福达州化工公司招聘公告。
重庆大学附属黔江医院,成都理工大学医院,重庆松山医院,四川天府新区医院,阿坝州医院,成都新世纪妇女儿童医院,广元市中心医院招聘。
央企岗位,平台好,晋升空间大|央企,事业单位,高校,街道办,航食公司,法院,银行,国企,轨道交通,机场等有岗招聘!
康定市“智汇情城”引才,内江残联,重庆江北区事业单位,重庆江津“津鹰计划”引才,重庆璧山区委政法委,重庆九龙坡华岩镇招聘公告。
成都体育学院,乐山职业技术学院,重庆两江新区华师中旭学校,成都高新锦晖小学,四川天府新区籍田小学2023年招聘教师公告。
成都公安局金牛分局,四川省港航投资,四川省水电投资集团,四川金控,西华师大后勤处,成都港汇人力,宜宾长宁县国恒资本集团等单位招聘
成都公安局金牛分局,四川省港航投资,四川省水电投资集团,四川金控,西华师大后勤处,成都港汇人力,宜宾长宁县国恒资本集团等单位招聘
