

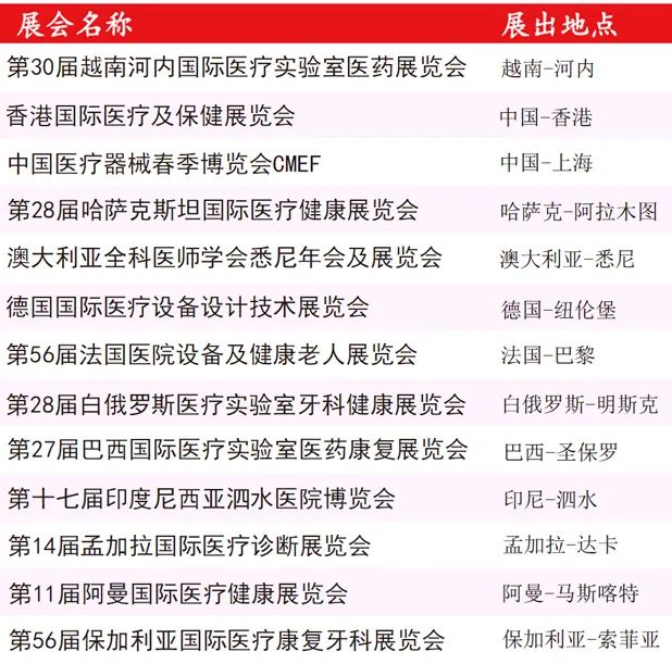
五月开幕的大展
中咨展团邀您携手同行

五月开幕的专业会议
中咨展团邀您携手同行

欢迎各位展商垂询,联系热线:010-82258800 / 13910074662(同微信)

2023年11月德国杜塞尔多夫医疗展报名已经入尾声!机会不容错过,尽早选择优质展位,心动不如行动!
选择中咨=选择专业=放心=省心=超值回报中咨展览是海内外知名的展会专业服务机构,为有志于开拓海外市场的企业提供全方位的参展、参会服务。每年为海内外客户提供全球90余个国家的400个专业医学展览会, 400个专业医学会议,囊括了医疗、制药、实验室、兽医、牙科、康复保健、成人用品、骨科、麻醉疼痛、肿瘤科、妇产科、泌尿肾脏科、呼吸科、眼科、医学影像、重症监护、消化科、血液科、急诊急救科、心脑血管心脏病、内分泌、耳鼻喉科、风湿科、高血压、老年病科、内窥镜微创手术、皮肤科、听力、皮肤整形科、传染科、外科、儿科、肝胆胰腺、精神心理科、免疫科、内科、器官移植、烧伤科神经科、体检中心、心胸外科、性病学等相关科目。
中咨展览为企业和组织打造的高水准的国际交流平台,使参展企业、参会机构取得了不同凡响的效果,树立了业内展会咨询行业首屈一指的优质专业品牌形象。被国际性展览组织和跨国公司公认为是中国颇具影响力的展览服务机构,多年来被海内外客户誉为全球值得信赖的合作伙伴。
联系我们,开始您的奇迹之旅!
北京中咨时代国际展览有限公司
Tel: +86 10-82258800 +86 13910074662
Email: info8@consultac.com.cn
Web: www.consultac.com.cn
邮编:100029
扫码获得2023年全球医疗展览计划



相关链接
7.致敬所有美丽、善良、努力追逐梦想的女神们!今日伴手礼-相约菲律宾国际医疗器械展
