风浪越大,鱼贵不贵我不知道,我只知道我还有活要干啊!
2月28日起,中东局势瞬间失控,所产生的巨大影响已经传导到了中国外贸人身上。
3000刀的战争费,客户能接受?
目前中东地区航运与海运陷入停滞,第一家发布暂停接收中东货物的船公司,是地中海航运(MSC)。
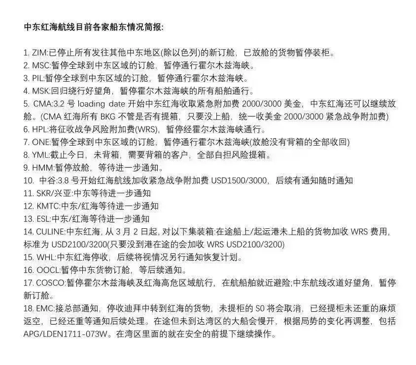
截至目前已有货代总结了各家船公司的通知,在此不一一赘述,大家可以参考下图:

战争附加费(WRS)则是另一重暴击。
法国达飞轮船(CMA CGM)正式实施紧急冲突附加费(ECS),对受影响区域的货物征收每柜2000至3000美元不等的费用;
德国赫伯罗特(Hapag-Lloyd)则开征了战争风险附加费(WRS),针对波斯湾地区的普柜加收1500美元/TEU(20英尺标准集装箱),特种箱及冷藏箱的加价幅度则达到3500美元。
有外贸人在社媒平台发帖说:“货还没进港,货代告诉我说每个柜子加收3000美金战争附加费,我有10个柜子,我不知道客户怎么能接受一下子多了3万美金的运费成本。”
原材料进不来、出不去
作为全球能源“大动脉”,霍尔木兹海峡的梗阻不仅推高了油价,而且还通过成本传导、供给冲击及避险情绪带动了一系列大宗商品价格上涨。
中东地区是全球电解铝的重要产区,伊朗、阿联酋、沙特等6国合计拥有超700万吨电解铝产能,但这些国家的氧化铝高度依赖进口,合计年缺口约900万吨。
中东冲突升级波及霍尔木兹海峡后,形成原料进不来、产品出不去的双向供应冲击。当前全球电解铝库存处于低位,市场对供应中断的缓冲空间极为有限,任何供给冲击都将被放大,对铝价构成强有力的上行驱动。
铝价周一上涨,在伦敦金属交易所上涨1.7%,升至1月份以来最高水平。
同步上涨的,还有化工产品。中国约69%的进口甲醇依赖中东,尤其伊朗占比超60%。3月3日,甲醇、塑料等化工品期货价格大幅上涨,其中甲醇涨停。
客户失联或暂停下单
目前有伊朗、以色列、阿联酋、卡塔尔,甚至塞浦路斯(昨天有消息称,伊朗制造、来自黎巴嫩方向的无人机袭击英国驻塞浦路斯军事基地,引起欧洲广泛关注)客户外贸人,都在为客户提心吊胆。
有人说伊朗、以色列的客户联系不上了,有人说迪拜客户表示先暂停订单。
时值中东斋月,本来该市场即将迎来开斋节的购物旺季,但现在市场从“追逐利润”瞬间切换到“躲避风险”模式,一部分外贸人“不敢出货”,一部分“不敢接单”。
另有一批外贸人正在焦急等待消息——被誉为“世界五大工业活动之一”的中东迪拜电力能源展MEE本应在今年的4月7日拉开帷幕,但当前情况下,敢不敢去,怎么去,成为了艰难的选择题。
最新反馈是,展团团友接到通知称,展会将延期到9月1日-3日举办。展商们悬着的心,终于是放下了。
但是很大一部分外贸人并没有失去对中东市场的信心。
在焦点视界前两天发出的投票调研中,有30%的外贸人认为,在局势稳定之后,重建、防务的需要,能带来新的商机。


你怎么看?留言聊聊。

觉得内容不错,点个“在看”哟!
