发布信息
登陆/注册
搜索
搜索
导航
首页
产品供应
产品求购
企业库
酒业展会
行业资讯
认证会员
站内搜索
行业企业
当前位置:
首页
行业企业
正文
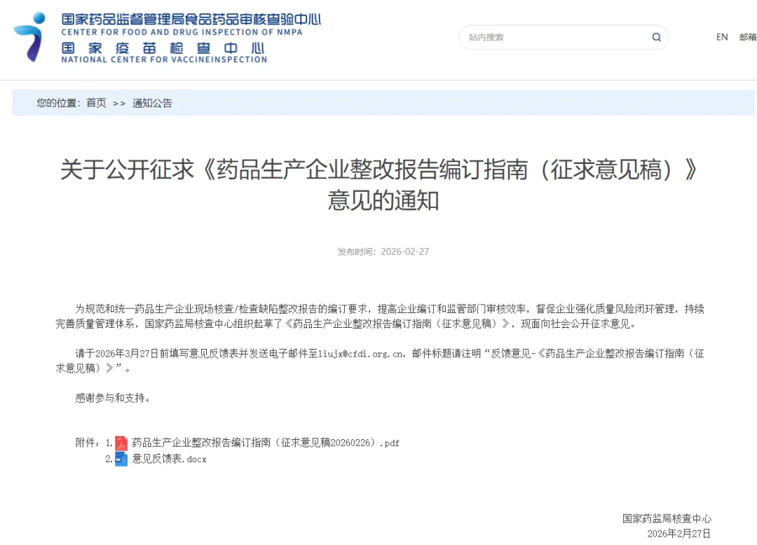
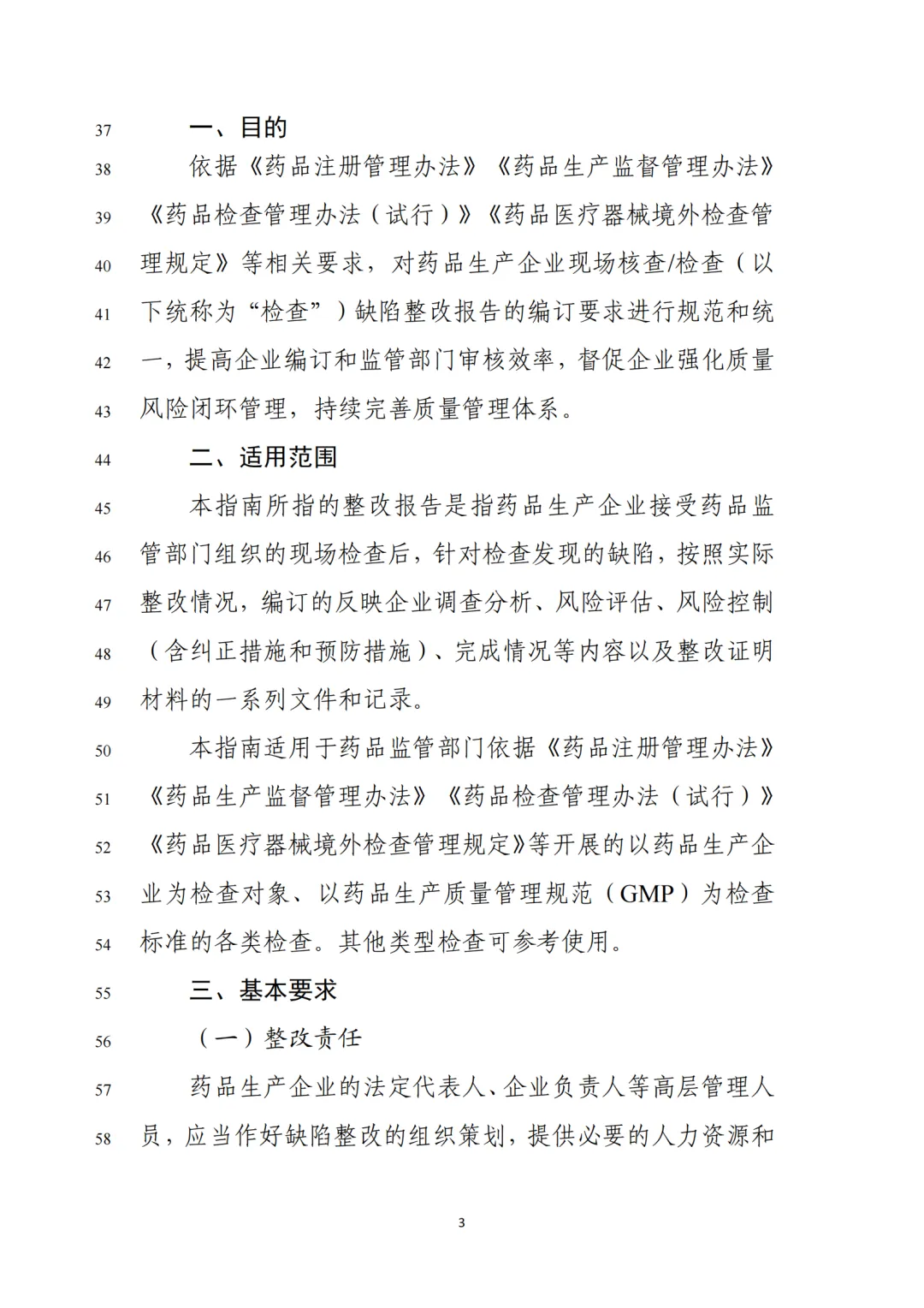
【行业动态】关于公开征求《药品生产企业整改报告编订指南(征求意见稿)》意见的通知
作者:本站编辑
2026-02-28 09:56:47
5
【行业动态】关于公开征求《药品生产企业整改报告编订指南(征求意见稿)》意见的通知
下一篇:
展会邀请|2026 雅森展 巴极润滑油在A2M40展位上等您
上一篇:
江苏贸促国际会展有限公司招聘启事
相关内容
查看全部
塑化行业供需对接
2026-03-28 03:22
B端企业服务行业:
2026-03-28 02:09
中国中小商业企业
2026-03-28 01:34
家教行业的核心竞
2026-03-28 01:13
我用n8n+AI搭了一
2026-03-28 01:02
首轮报名企业 | 2
2026-03-28 01:00
【行业】社保第六
2026-03-28 00:59
绿色发展企业信用
2026-03-28 00:57
2026年酒类行业知
2026-03-28 00:52
刘强东150亿投游
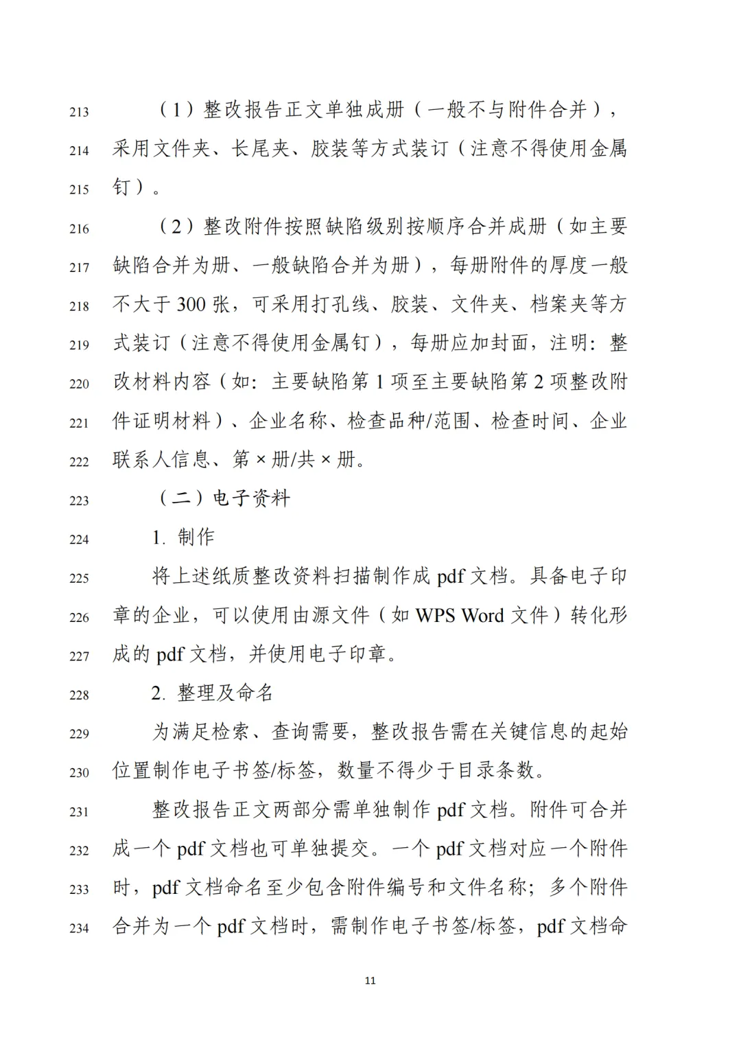
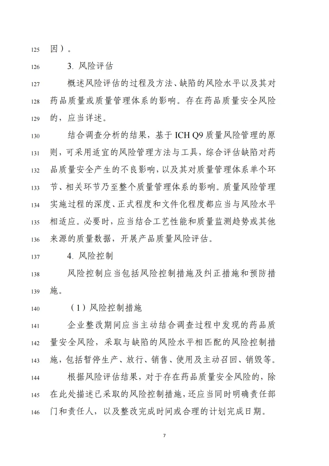
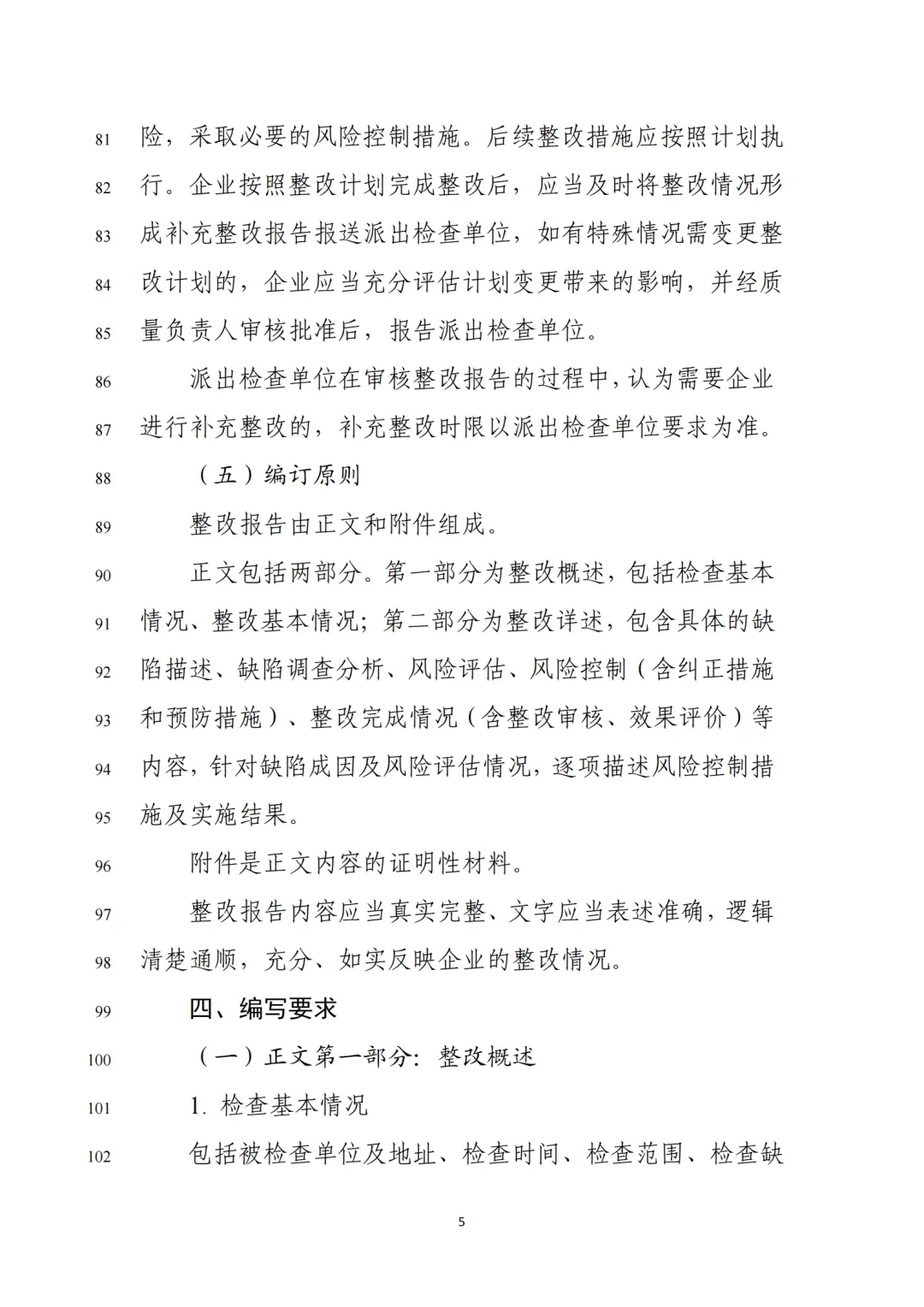
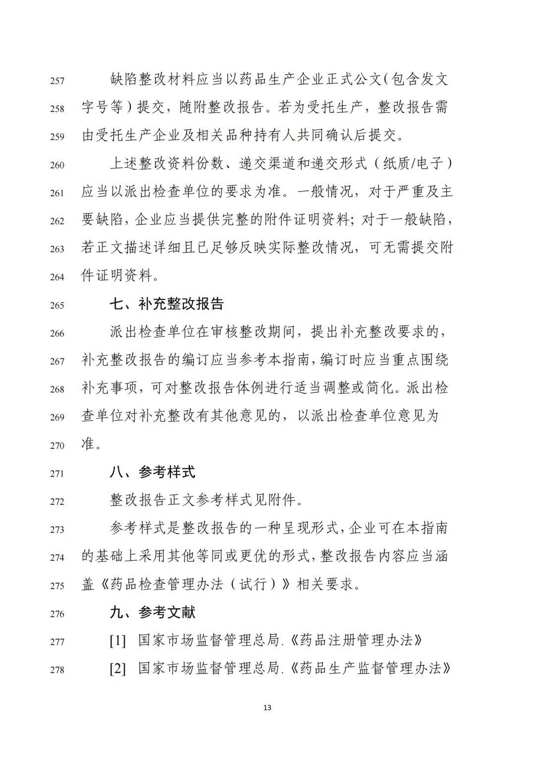
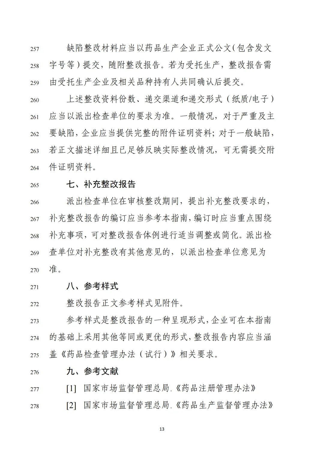
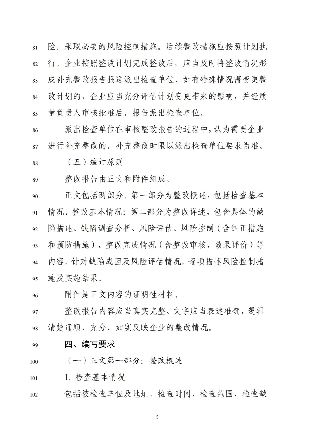
2026-03-28 00:41