展前通知:
尊敬的展商朋友:
您好!欢迎参加由我司组织的“IMM India 2026”展团,借此机会送上我们诚挚的欢迎和问候!
为了保证本次展览会成功举行,协助各位参展朋友圆满完成预期任务,我们特别为您制作了此须知,他将使您了解展会的详细日程、参展安排及在旅途中注意事项。
在外行程期间,我们的工作人员将向您提供良好的服务和必要的协助,请您务必花几分钟时间浏览一下这份须知,我们相信您的积极参与必将满载而归。
敬祝各位朋友旅途愉快,参展成功!

展会介绍
科隆展览与印度主要行业协会联合推出 imm india 印度国际家具展,这一推动全球室内设计产业发展的盛会,被视为行业发展的又一里程碑。
该活动将汇聚家具、家居装饰及室内设计领域的顶尖参展商,并吸引来自印度及全球超过 5,000 名买家。作为全球知名的 imm 科隆展的战略性地域延伸,imm 印度展将重新定义室内设计行业格局,成为印度蓬勃发展的国内市场及快速增长的国际出口的重要平台。
【展品范围】
家具制造:木工机械、板材加工设备、软体家具生产工具。
材料与配件:木材、板材、涂料、五金件、智能家居集成系统。
成品家具:民用/办公/酒店家具、定制家具、户外家具。
设计趋势:可持续材料、模块化家具、智能家居解决方案。
展会简介
展会名称:
2026年印度家具展览会IMM India 2026
展馆名称:
印度新德里,亚肖布米印度国际会议与展览中心
展馆地址:
Yashobhoomi India International Convention and Exhibition
Centre, Sector 25 Dwarka, Bharthal, Delhi 110061, India

01
布展时间
2026 年 3 月 9 日(周一):光地展位自中午 12:00 起开始进场搭建
2026 年 3 月 10 日(周二):标准精装展位自上午 11:00 起开始进场搭建
2026 年 3 月 10 日(周二):** 所有展位(光地 + 精装)** 须在下午 06:00 前完成全部搭建施工
02
开展时间
3 月 11 日(周三):上午 10:00 – 下午 06:00
3 月 12 日(周四):上午 10:00 – 下午 06:00
3 月 13 日(周五):上午 10:00 – 下午 06:00
3 月 14 日(周六):上午 10:00 – 下午 05:00
撤展时间
2026 年 3 月 14 日 下午 05:00
进馆证
请前往 ** 国际会展中心(IICC)** 的登记处领取。
出行注意事项
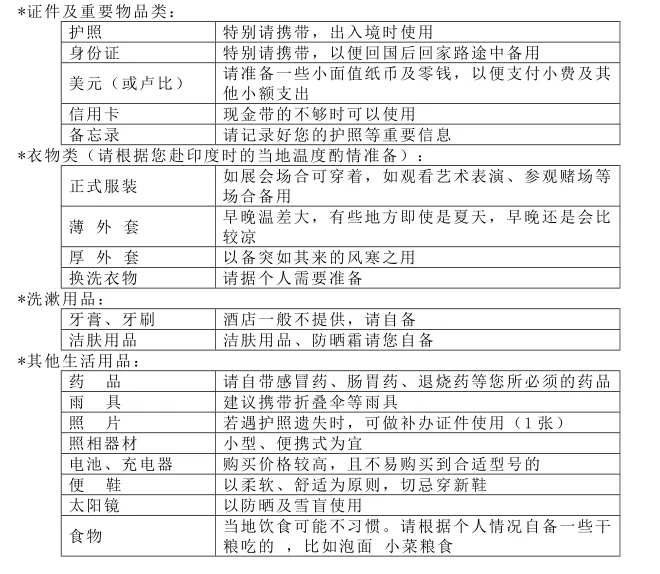
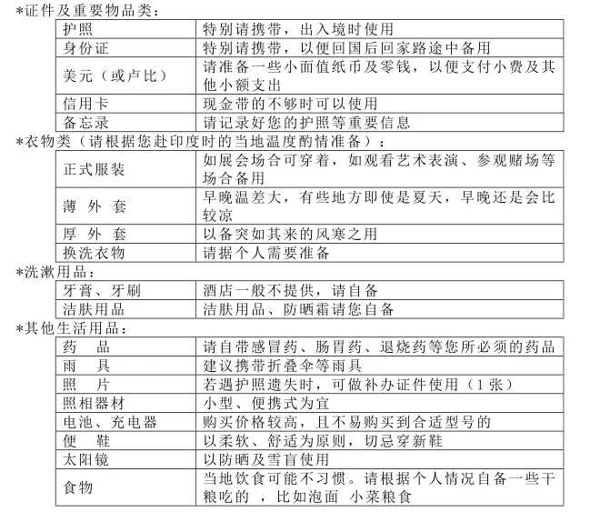
【布展注意事项】
【出行行李自检】
因行程紧凑,购买生活用品相当不便,故您的个人物品准备的越充分越好。以下仅就一般需要列表,如果有特殊习惯之游客,请务必将您所需物品带上,以免境外若无法购买给您造成不便。

出入境须知
【乘机指南】
1. 行李托运:携带的利器,如小刀、指甲刀等请放在托运行李内,贵重物品如照相机、现金、护照和证件等一定随身携带,移动电源锂电池等请不要放在托运行李内。下飞机后取到行李时,请不要拆掉行李条。
2. 女士的化装包都要放在托运行李里,不可放在随身携带的包里。所有电器的电池必须随身携带,不能托运。
3. 在过海关、上飞机或等待情况下,请不要随便与或陌生人做深入交谈,更不要出于好意替别人拿行李,以免被坏人利用或发生意外。请随时注意看管好自己的行李和物品,在托运行李时应目送自己的行李进入传送带。
4. 乘机时凭登记卡和护照登机。登机口一般于飞机起飞前 30 分钟开启,于起飞前 15 分钟关闭。登机牌请注意保管,出机场后再做处理。
5. 搭乘飞机时,应注意观察安全提示,严格按照提示在起飞、降落和遇到颠簸时系上安全带。所携带的手机,在飞行全程应关闭;手提电脑、IPAD 等电子产品,应在飞机起飞前半小时和着陆前半小时确保关闭。
【出入境指南】
入境
1. 入境印度需要填写入境卡,抵达印度 72 小时之内在线填写入境电子卡,请各位及时填写保存好;或者在机场填写纸质入境卡。
链接:
https://indianvisaonline.gov.in/earrival/
2. 根据印度移民局规定,任何人(6 个月以下婴儿除外)通过飞机或轮船抵达印度,若其无黄热病接种证明,且抵达前 6 天之内曾在疫区停留,或其所乘坐轮船 30 天内从疫区始发或经停且无按世界卫生组织所规定之程序进行防疫处理,需进行为期 6 天的防疫隔离。
3. 女士的化装包都要放在托运行李里,不可放在随身携带的包里。所有电器的电池必须随身携带,不能托运。
4. 请记住一定不要帮助陌生人带行李,下飞机后取到行李时,请务必不要拆掉行李条,乘坐航班的旅客,一律禁止随身携带液态物品,但可办理托运,其包装应符合航空运输有关规定。
按照现行规定,每位客人可携带 5000 美元或等值外币,请勿携带过量现金。
【特别注意】
如被询问入境目的,请务必根据签证类型回答;
A. 如办理的是旅游签,入境目的请回答旅游,并且注意穿着休闲,不要穿商务服饰;如果工作人员询问,一定要按照您签证页上的城市说旅游目的地,如您签证页上的旅游城市是 德里,孟买,班加罗尔,那么工作人员询问时只能说这几个城市是旅游目的地,不能说签证页上没有的城市。请不要带相关商务文件包括海报参展样品等等,如果携带可能有被海关查获罚款的风险,请悉知。
B.如办理的是商务签(非展会签),请注意不要提到任何参展有关的事情,打印好相关商务签的文件
2. 行李领取处 BAGGAGE CLAIM:查询电子屏幕寻找本次航班传送带,自行领取所有托运行李。
3. 海关查验处 CUSTOMS DECLARATION:向海关警察提供《海关申报单》。海关警察可能会抽查填写的申报单与实际携带物品是否相符,受检物品包括交运行李及自身或家属随身所有物品。分为三种情况:
1.海关警察示意通过,不要怀疑,立刻携带行李离开。
2.要求检查行李,将行李放上检查机接受检查,行李通过机器后海关警察没有更多要求,立刻携带行李离开。
3.要求开箱检查,立刻打开受检,不要迟疑。面带笑容,度诚恳,有问必答,但不要多话,印度海关规定。
1) 印度海关要求,随身携带现金如超过 5000 美金或等值外币,则需申报。如连同现钞一起超过 1 万美元或等值外汇,亦需申报。中国旅客可携带价值不超过 4000 卢比的礼品,外加 200 支香烟,或 50 支雪茄,或 250 克烟草和 1 公升烈酒。游客入境时须填写海关申报表申报自己的物品,包括数量、种类、价值等。
2) 旅客自用相机、摄影器材如带回原地可免税,但事先应填写在报关单上,出境时必须带出;
3) 出境时,海关规定印度卢比、百年以上古董、毛皮及象牙均不准带出,金饰及宝石可带出,但以价值 1 万印度卢比比为限,须有购买收据作证才可离境。
4) 旅客不得携带任何枪支弹药、麻药毒品等各种违禁品入境;
特别提醒:近来有中国游客从印度境内携带小叶紫檀木制品回国,被印度海关查扣。未经加工的小叶紫檀木在印度属于严禁携带出境的物品,请务必遵守他国法律;根据印度法律,买卖象牙制品及携带象牙制品出境属于违法行为;印度海关要求不得携带超过 7500 卢比的现金出境,违反的话现金被没收或者被罚款。
【旅行指南及注意事项】
1.机场候机及转机时间内用餐由客人自理;
2.如果由于客人自身原因导致出入境出现问题我公司不承担任何责任;
3.由于境外安全问题,因此我司特别提醒客人在公共场所等地点请务必自行保管好个人财务,以免丢失或失窃!
4.丰富的旅程难免会带来旅途劳累,餐食也可能不如家乡的饭菜可口,建议自带一些食品或者零食来调节口味(如方便面,泡菜等零食)请您谅解!

出行须知
01
出租汽车
印度的出租车分为三种,即机动三轮、人力三轮、出租车。这三种车的车身上都标有 TAXI 的字样。大城市都有出租车,中小城市里就只有机动(Autorickshaw)或人力(Cyclerickshaw)的三轮车。这些是主要交通工具。
02
时差
比中国北京慢 2.5 小时
03
货币
数据仅供参考,具体以当日银行牌价为准
按近期汇率兑换结果
1 元人民币=12.81 印度卢比
1 美金=89.81 印度卢比
04
语音
印度民族众多,语言复杂,据有关资料统计,印度共有 1652 种语言和方言。其中使用人数超过百万的达 33 种。英语在印度很有影响。除宪法规定的 18 种语言为联邦官方语言外,还规定英语为行政和司法用语。英语和印地语同为官方语言。北印度语言主要包括印地语和乌尔都语等。
05
插头
印度使用的是英标圆形双叉或三叉插头
06
药品
由于在境外买药不如中国方便,且医疗费昂贵,故应带上常用药品,以备不时之需。
药品:重感灵,退烧镇痛药,黄连素,痢特灵,消炎药,创口贴,还有多种维生素,尽量能想到的带上,有备无患。虽然印度公费医疗,看病不贵,但你耽误不起时间。清凉油,既可以在晕车的时候用,也可以当礼物送给印度人,印度人挺认那东西的。由于印度医疗不发达,医疗费用高。登格热、伤寒、疟疾、痢疾等热带传染病、流行病在印度较为常见,所以必须做好相应的防范准备,多携带一些相应的药品。
07
习俗
印度大约有 83%的居民信奉印度教,还有一部分人信奉伊斯兰教、基督教、佛教等;印度人见面施行握手礼,但男子见到女子应该施合十礼,并微微鞠躬,男子要尽量避免触碰女性,更不应该在公共场合与女子单独交谈;印度人与友人见面时,通常是双手合掌或举手,口念一句“纳马斯卡拉”(Namaskara)意为“向你致意”;邀请印度人参加社交活动时,也应该同时邀请他们的妻子;
印度人重视时间观念,约会时应该尽量按时赴约;请客时,印度人认为费用应该由有钱人来支付;印度人喜欢谈文化成就、印度传说、宗教、社会风俗、历史,谈论这样的话题较为投机,也许能有助于你与对方建立起良好的伙伴关系;
进寺庙或厨房之前一定要先脱鞋;喜欢喝红茶、咖啡、凉开水等;印度人在赞成或同意对方意见时的动作是既不是点头,也不是摇头,而是左右晃头;印度人 60%的人素食主义者,所以要宴请印度人的时候要先了解对方的习俗;到印度人家中做客,可以给主人赠送水果、糖等礼物,或者给主人的孩子带些小礼物;印度人特别喜爱喝红茶,赠送他们中国红茶,会使他们心花怒放的,忌讳送牛制品的礼物。
08
禁忌
1. 去印度的寺庙参观,身上绝不要穿以牛皮制成的东西,如皮鞋、皮带表,另外手提包的牛制品也不要带人寺庙,
2. 不能宰杀和吃牛肉,印度教徒视牛为“圣兽”敬之如神,只允许喝牛奶;
3. 忌讳谈论有关宗教矛盾、与巴基斯坦的关系、工资以及两性关系的话题;
4. 印度人认为左手肮脏,除了上洗手间外均不得使用左手。
09
购物
印度购物还是有很多地方可去的,同时印度许多购物还是蛮便宜的。印度天竺工坊销售主要来自印度、尼泊尔等地区的很多手工精品艺术品等,这里的纯银饰品种类繁多,做工精良,有的小巧精致之中不乏粗犷的豪放,精心雕刻着象征吉祥如意的八宝图案,值得收藏。约哈里市场里有不少纱丽店,色彩鲜艳,种类繁多,简直是色彩的店堂,很容易挑花眼的,这里很多婚纱的款式很是新颖别样,价格也很便宜;此外,焦特布尔还有各类古代王公时代的古董,每年都有很多欧洲客商前来采购这里的古董,这里的古董不仅收藏价值高而且价格便宜,很适合购买回来作为艺术品欣赏;印度的钻石成品一般比我国的要便宜,而且成色鲜亮,很多人对此很是青睐;作为小礼物从印度回来,带给朋友一些精油、熏香之类的小东西,不仅轻便易带,而且价格比较便宜,很适合赠送朋友。
10
注意
1.到境外,最好拿一张饭店的名片,一到饭店,先在总台拿一张饭店的名片。
名片上有饭店的地址、电话,您可以给司机看,立刻就会化险为夷。拿卡片事虽小,但能保证您的出行顺利。
2.在入住饭店后外出时,请不要把贵重物品留在房间里,如:护照、现金、首饰、相机,尤其是护照,要随身携带。要了解饭店房间里的付费情况,什么东西可用,什么东西不可用。
3 注意人身安全,避免单独外出,避开不安全场所,夜间避免去偏僻地点。
4 不要接受陌生人提供的食品、饮料、香烟等。避免误用迷药,导致财物受损,谨防不法分子搭讪并借机图谋不轨,防止上当受骗。

重要通讯信息
国家电话区号:+91(0091)
请注意开通全球漫游业务。由境外打回中国:00+86+地区号码+电话号码
安全预防及紧急情况
绝不可将手提箱疏忽在机场或车站,在酒店时应该用锁链锁好酒店房门。
火警 101 匪警 100 急救 102
中国驻印度使馆电话:0091-26112345
预祝参展取得成功!
我们可为您提供的服务:
出海参展
展位预订、展台搭建、商旅接待一条龙服务
出海服务
提供公司注册、财务服务、工厂设立、工程施工、机电安装供应链等海外工程全生命周期服务整体解决方案
还可以为您提供:
1
融资服务
2
境外买家匹配
3
法务、商务咨询
4
商务、公务考察团安排
5
线上、线下广告推广服务
6
物流服务
7
市场调研报告
北京叁贰壹零时代国际展览有限公司
(简称3210)
联系人:袁会展
手机:13621188469(同微信)
E-mail:expoexpo3210@163.com
网 址:http://www.3210sd.com/


扫码预定
全球展会
