

数字印刷机行业相关概述
数字印刷机是一种无需借助印版、胶片等传统印刷媒介,直接将数字化图文信息通过电子系统转移到承印物上的印刷设备。其核心逻辑是“数字化输入-数字化输出”,可实现数据驱动的按需印刷,具备短版、可变、快速交付的核心特征,区别于传统胶印机依赖印版、适合大批量标准化印刷的技术路径。与传统印刷设备相比,数字印刷机的关键优势在于省略制版工序,能灵活处理个性化订单,且起印量低、换单速度快,契合小批量、多批次的现代印刷需求。

数字印刷机按成像技术原理可分为四大类:一是静电成像(激光)数字印刷机,借助激光形成静电潜像吸附墨粉定影,适合黑白文档、短版出版等标准化印刷;二是喷墨数字印刷机,通过喷头喷射油墨固化成像,承印材料兼容性强,广泛应用于包装、广告、纺织印花等领域;三是热转印数字印刷机,利用热能转移碳带油墨,多用于条码、吊牌等单色或双色印刷场景;此外还有电子束固化、离子成像等特殊类型数字印刷机,主要服务于细分工业需求。


中国数字印刷机行业产业链
中国数字印刷机行业产业链上游以原材料供应、核心零部件制造及技术支撑为基石,其中环保油墨、高精度喷头等关键材料的国产化突破与智能化技术的融合,为中游设备制造提供了成本与性能优势;中游作为产业链核心,设备制造商通过持续技术创新推动产品迭代,如高速喷墨技术与工业级设备的研发,同时系统集成商通过整合硬件与软件提供定制化解决方案,二者共同构建起覆盖工业、办公、特种印刷的多元化产品矩阵;下游则依托包装印刷、出版发行、广告媒体等传统领域的稳定需求,叠加个性化定制、智能标签等新兴市场的快速增长,形成需求驱动的良性循环,尤其是包装印刷领域对小批量、快速交付的偏好,以及消费升级下个性化产品的爆发,正反向推动中上游向高效化、绿色化、智能化方向深度演进,全产业链协同效应显著。

相关报告:智研咨询发布的《中国数字印刷机行业市场竞争态势及产业需求研判报告》

中国数字印刷机行业发展现状分析
印刷行业作为现代经济的重要组成部分,涵盖出版印刷、包装印刷、商用印刷及特殊印刷等多元领域,技术应用已深度渗透生产生活各场景,逐步发展为体系完备的万亿级产业,成为国民经济的重要支柱。近年来我国印刷行业总产值呈稳步攀升态势,数据显示,2024年中国印刷行业总产值已突破1.52万亿元。在此背景下,国家层面持续推动行业转型升级,2025年6月,国家新闻出版署正式印发《印刷业数字化三年行动计划(2025—2027年)》,明确数字化转型方向,数字化已成为印刷企业降本增效、提升核心竞争力、实现可持续发展的必由之路。

数字印刷凭借无需制版、短周期交付的核心优势,精准破解传统印刷小批量订单成本高、效率低的行业痛点,推动产业从规模化批量生产向柔性化、定制化模式转型。同时,其全流程数字化的特性,为印刷业与工业互联网、人工智能等前沿技术的融合搭建了关键桥梁,加速行业智能制造进程。伴随印刷行业数智化转型的深入推进,一体化数码印刷机应运而生并迅速成为市场新宠。这类设备集成先进数字技术、网络通信技术与自动化控制技术,实现从设计、排版到成品输出的全程数字化管理,大幅提升生产效率与订单响应灵活性。数据显示,2024年我国一体化数码印刷机产量达9434台,同比增长10.53%;市场需求量达11349台,同比增长8.24%,供需两端均保持增长,凸显了行业数字化转型的强劲动力。

数字喷墨印刷机是数字印刷机的核心细分品类,凭借高兼容性、广色域、低成本的优势,成为驱动数字印刷行业增长的关键引擎。近年来,电子商务的蓬勃兴起催生了海量定制化、快交付的包装、标签及宣传物料需求,为中国数字喷墨印刷市场打开广阔空间;与此同时,技术迭代持续赋能行业升级,高速喷墨技术实现B1幅面印刷速度达8000张/小时,纳米级油墨将印刷精度提升至2400dpi,AI驱动的自动化生产流程与云印刷平台则优化了订单调度与全链路管理,全方位提升生产效率与印品质量。从市场规模来看,2020-2024年中国数字喷墨印刷市场规模由1104.3亿元增长至1773.8亿元,年均复合增长率达12.6%;预计2025年市场规模将进一步攀升至2057.7亿元,行业将持续保持10%以上的高速增长态势,发展潜力显著。


中国数字印刷机行业企业竞争格局
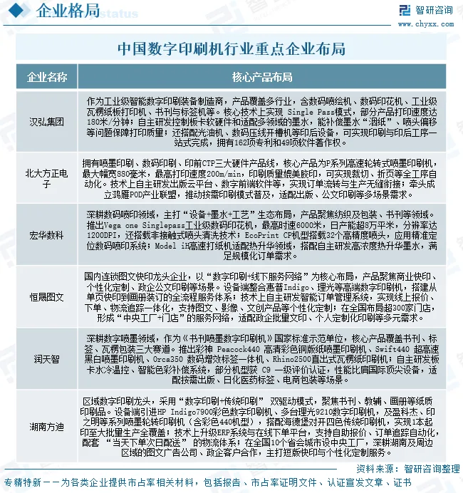
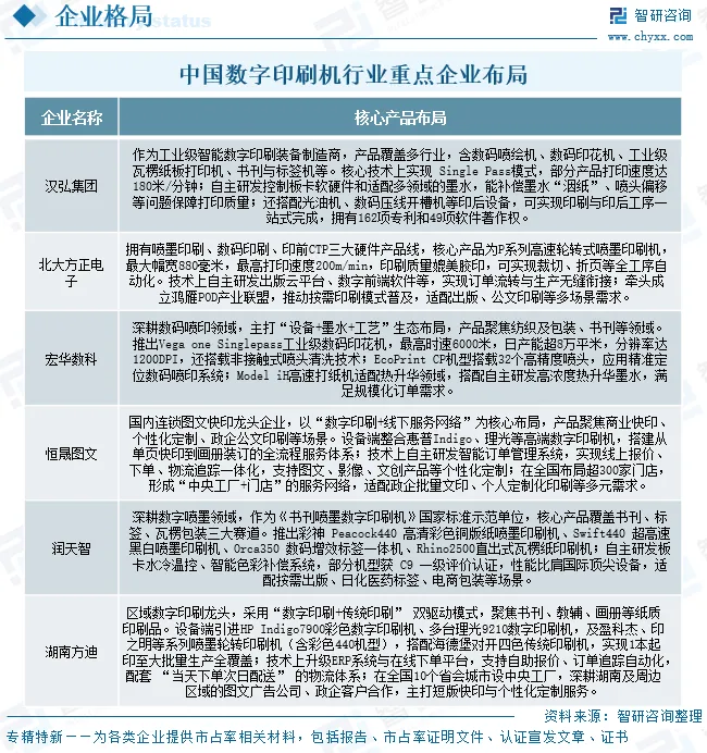
中国数字印刷机行业呈现“国际巨头垄断高端、国产企业加速突围、细分赛道差异化竞争”的格局。以惠普、理光为代表的国际巨头,凭借高精度喷头与稳定控制系统等技术壁垒,长期主导高端市场,占据超过65%的核心份额;而本土龙头企业如汉弘集团、北大方正电子等,正通过构建“设备+软件+耗材”的一体化解决方案加速核心技术国产化,在包装、纺织等特定领域市占率持续攀升,形成有力突围;与此同时,炜冈科技、润天智等企业深耕标签、书刊等细分赛道,以差异化技术构建护城河;恒晟图文、湖南方迪等区域服务商则依托本地化与灵活模式,有效填补了中小批量个性化印刷的市场空白。整体来看,行业在“高端垄断-本土突破-细分补充”的多元结构下,集中度正逐步提升,竞争焦点从单一设备向全产业链生态能力迁移。

中国数字印刷机行业的重点企业围绕“全产业链覆盖”与“细分领域深耕”双轨并行,核心聚焦于技术自主化与场景深度适配,形成了差异化的竞争格局。其中,以汉弘集团、北大方正电子、宏华数科、润天智为代表的技术驱动型企业,致力于核心技术突破与生态构建:汉弘通过自研喷头控制系统和数字孪生平台提升设备稳定性,实现多行业覆盖;方正电子在高速喷墨领域凭借AI检测与云平台保持市场主导;宏华数科打造“设备+墨水+工艺”生态以满足纺织规模化生产;润天智则在精密喷印领域达到±1μm级超高精度。另一方面,以炜冈科技、恒晟图文、湖南方迪、万德数科为代表的市场与模式驱动型企业,则深度聚焦特定需求:炜冈科技以高性价比方案服务中小型标签印刷企业;恒晟图文与湖南方迪通过“中央工厂+门店”或“数字+传统”双驱动模式整合产能,深耕区域与快消市场;万德数科专注于包装领域,以智能系统平衡生产效率与精度。整体而言,行业正从单点设备竞争,迈向以核心技术自主为根基、以全流程解决方案为价值的系统性竞争阶段。


中国数字印刷机行业发展趋势分析
中国数字印刷机行业未来将沿着技术自主化、智能化融合、绿色化升级与场景多元化的方向深度演进,核心呈现三大趋势:核心技术自主化持续提速,本土企业聚焦喷头、智能控制系统等关键部件研发,推动产业链协同创新与国产化替代向高端突破,增强供应链自主可控性;智能化水平不断深化,设备将广泛集成人工智能、物联网技术,搭配云平台实现订单接收、生产调度、远程运维全流程数字化管理,推动行业从单一设备销售向“设备+软件+服务”一体化模式转型;绿色环保成为重要发展底色,水性油墨、UVLED固化等环保技术加速普及,同时应用场景持续拓宽,从传统包装、出版印刷向纺织印花、电子电路、智能包装等工业领域延伸,适配消费端个性化与制造业柔性生产需求,打开长期成长空间。具体发展趋势如下:
1、核心技术自主化,国产替代向高端突破
未来中国数字印刷机行业将以核心技术自主化为核心方向,打破国际品牌在高端领域的技术垄断。本土企业将持续加大喷头、智能控制系统等关键部件的研发投入,推动核心零部件国产化率稳步提升,缩小与国际先进水平的差距。同时,技术迭代将聚焦高速化、高精度与高稳定性,通过优化成像技术、升级色彩管理系统,提升设备在工业级批量生产场景的适配能力。产业链协同创新将进一步深化,形成“核心部件-整机制造-耗材配套”的国产化生态,助力国产设备在中高端市场逐步实现进口替代,增强供应链自主可控性。
2、智能化融合深化,全流程效率升级
数字印刷机将深度融合人工智能、物联网、工业互联网等前沿技术,向智能化、网络化方向全面演进。设备将普遍搭载智能诊断、自动调校、智能排产等功能,减少人工干预,提升生产效率与印品质量的稳定性。同时,云平台与数字印刷设备的结合将更加紧密,实现订单接收、生产调度、远程运维等全流程数字化管理,构建“设备-软件-服务”一体化解决方案。这种智能化转型不仅能满足大规模柔性生产需求,还能通过数据驱动优化生产流程,为企业降本增效提供新路径,推动行业从单一设备销售向综合服务模式转型。
3、绿色化与场景拓展,市场边界持续拓宽
在“双碳”政策引导下,绿色环保将成为行业发展的重要底色,水性油墨、UVLED固化等环保技术将广泛应用,降低设备能耗与污染物排放,契合可持续发展要求。同时,数字印刷机的应用场景将不断突破传统印刷边界,向纺织印花、电子电路印刷、智能包装、光伏电极制造等工业领域延伸。此外,消费端个性化需求的持续释放,将推动设备在小批量定制、可变数据印刷等场景的渗透率进一步提升。行业将形成“环保技术+多元场景”的发展格局,既响应政策导向,又挖掘新兴市场增量,打开长期成长空间。
●以上数据及信息可参考智研咨询(www.chyxx.com)发布的《中国数字印刷机行业市场竞争态势及产业需求研判报告》。
● 您可以关注【智研咨询】公众号,每天及时掌握更多行业动态。
往期推荐


中国专业的产业咨询服务平台
智研咨询(www.chyxx.com)专注产业咨询十五年,是中国产业咨询领域专业服务机构。公司以“用信息驱动产业发展,为企业投资决策赋能”为品牌理念。为企业提供专业的产业咨询服务,主要服务包含精品行研报告、专项定制、月度专题、市场地位证明、专精特新申报、可研报告、商业计划书、产业规划等。提供周报/月报/季报/年报等定期报告和定制数据,内容涵盖政策监测、企业动态、行业数据、企业排行、产品价格变化、投融资概览、市场机遇及风险分析等。

智 研 产 研 中 心
深度剖析 全景思维 优质服务










部分案例







智 研 咨 询 优 势
专业 严谨 权威 客观

15年产业研究经验

自主研发数据库

10000+客户选择

100+团队成员

质量领先保障

精密准确的研究方法

权威资质

99.9%客户满意率

完善的售后保障

文章转载、引用说明:
智研咨询推崇信息资源共享,欢迎各大媒体和行研机构转载引用。但请遵守如下规则:
1.可全文转载,但不得恶意镜像。转载需注明来源(智研咨询)。
2.转载文章内容时不得进行删减或修改。图表和数据可以引用,但不能去除水印和数据来源。
如有违反以上规则,我们将保留追究法律责任的权力。
