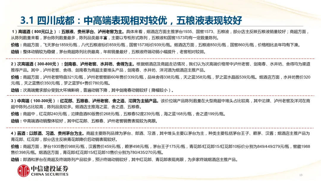
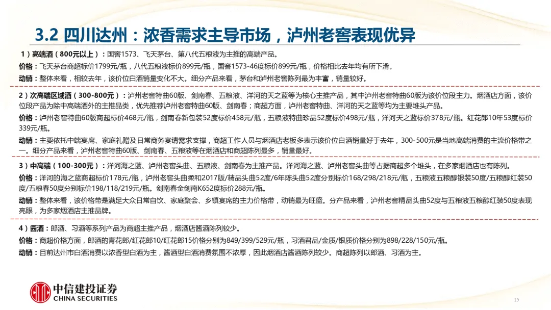
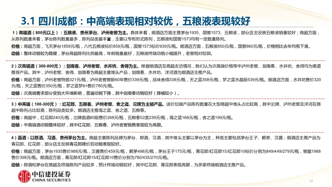
发布信息

2026年白酒行业:春节白酒动销全景——茅五亮眼,结构分化-中信建投

作者:本站编辑      2026-02-27 09:13:21     5
2026年白酒行业:春节白酒动销全景——茅五亮眼,结构分化-中信建投
中信建投 2026 年 2 月 23 日发布的 2026 年春节白酒行业动销研报指出,本次春节白酒行业核心关键词为 “分化” 与 “触底”,行业整体动销略有下滑但符合预期,头部酒企风险降低,同时消费端的跨区域流动和零售餐饮数据表现亮眼,投资层面建议把握龙头与区域酒企两条主线。

————

全文获取见文末

需要下载完整版报告的朋友,可以扫下方优惠券付费成为会员,(现在加入仅需26/年)200000+份报告,随意下载,不受限制,(支持PC端/APP),星球保持每日更新。客服微信:SCBGK567

↓微信扫码领优惠加入星球↓

相关内容 查看全部