
3月30日—4月1日,北京国际现代设施农业博览会即将在北京国家会议中心举办。五大同期活动——现代设施农业大会、采购商专场对接会、中俄产业合作推介会、创新品牌推介活动、智能农业机器人创新应用大会,覆盖产业全链。
本届博览会将汇聚工程公司、合作社、种植户、农场、经销商等全产业链专业人士。预登记显示,超66%观众携明确采购计划,需求集中于智能监测、温室建造、精准灌溉与环境控制等方向。
对带着采购计划而来的您,有一项新技术值得重点关注——清华大学李振瑜工作室研发的“农用软水机”,专门解决北方井灌区高硬度地下水问题,与精准灌溉需求高度契合。
♥
硬水带来的三个麻烦
01
滴灌频繁堵塞
管道结垢、维修费上涨,精准灌溉系统发挥不出应有作用。
02
补钙始终无效
大棚蔬菜叶片黄化、脐腐病高发,钙肥投入打了水漂。
03
磷肥白白浪费
土壤检测有效磷偏低,施肥不见效,投入产出比上不去。


问题根源:硬水中碳酸氢钙进入作物体内,分解成固体钙颗粒,堵塞钙传输通道,导致缺钙;当水pH>7.2,90%以上速效磷与钙生成沉淀,作物吸收不到。
仿珊瑚技术:不加盐、无废水、吨水成本0.1元
清华团队从珊瑚虫获得灵感——珊瑚虫能分解海水中碳酸氢钙,构建珊瑚礁。团队仿照其表面微构造,研发出“仿珊瑚笼蔽微构造过滤材料”。
硬水流过滤料,发生“笼蔽效应”:
碳酸氢钙被分解,水垢生成物去除
分解产生二氧化碳,自然将水pH降至6.0-7.1弱酸性范围
YSS-12T型农用软水机专为农业设计:
处理能力:12吨/天
运行成本:吨水电耗0.45度,制水费用0.1-0.3元/吨
维护:无需加药、不产生废水、滤料不需再生


实地数据:用了能增收多少?


从安徽到陕西,从宁夏到山东,软水灌溉在蔬菜、花卉等多品类中均表现出显著增产、减病、提质效果。
技术成熟度与应用场景
该技术已申请多项专利,滤料实现批量化生产。设备在十余个省市高硬度地下水区测试,适用于:
北方黄淮海平原、东北平原、西北内陆干旱区高硬水
西南喀斯特地区岩溶硬水
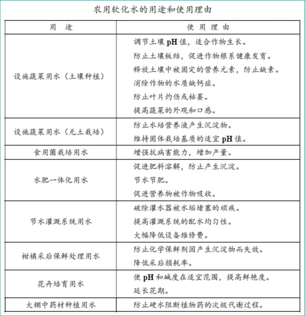
设施蔬菜、食用菌、无土栽培、花卉、柑橘采后保鲜等

农用软化水不增加钠离子,保留钙等有益元素,处理后水质符合《生活饮用水卫生标准》。
对工程公司:可集成到温室建造、精准灌溉系统,提升项目技术附加值对种植户和合作社:直接转化为增收,蔬菜进高端渠道、花卉延长花期、管道永不结垢对经销商:具备差异化竞争力的新产品,填补市场空白

END
北京国际现代设施农业博览会
聚焦现代设施农业最新成果
构建全球设施农业未来科技互联
2026年3月30日-4月1日
北京 · 国家会议中心
诚邀您的莅临!
参展咨询电话
0991-3638135
13319889802(同微信)
预约登记看展享福利
1.减少现场注册排队等候时间,预约绿色通道,快速入场;
2.预约到场免费获取展会电子会刊;
3.提前获取展会市场商机、优惠的招商政策;
长按下方扫码,即可预登记

特别提示:
参观展会提前预约实名登记,领取参观门票
应相关部门对大型活动管理要求,参加展会活动需提前预约实名登记。
扫一扫 了解更多

时间丨2026年3月30日-4月1日
地点丨北京·国家会议中心
