鄂尔多斯市鄂托克旗木凯淖尔镇人民政府关于本镇政府未发布“100MW分布式光伏及工商业光伏项目总承包招标公告、中标候选人公示”的严正声明。
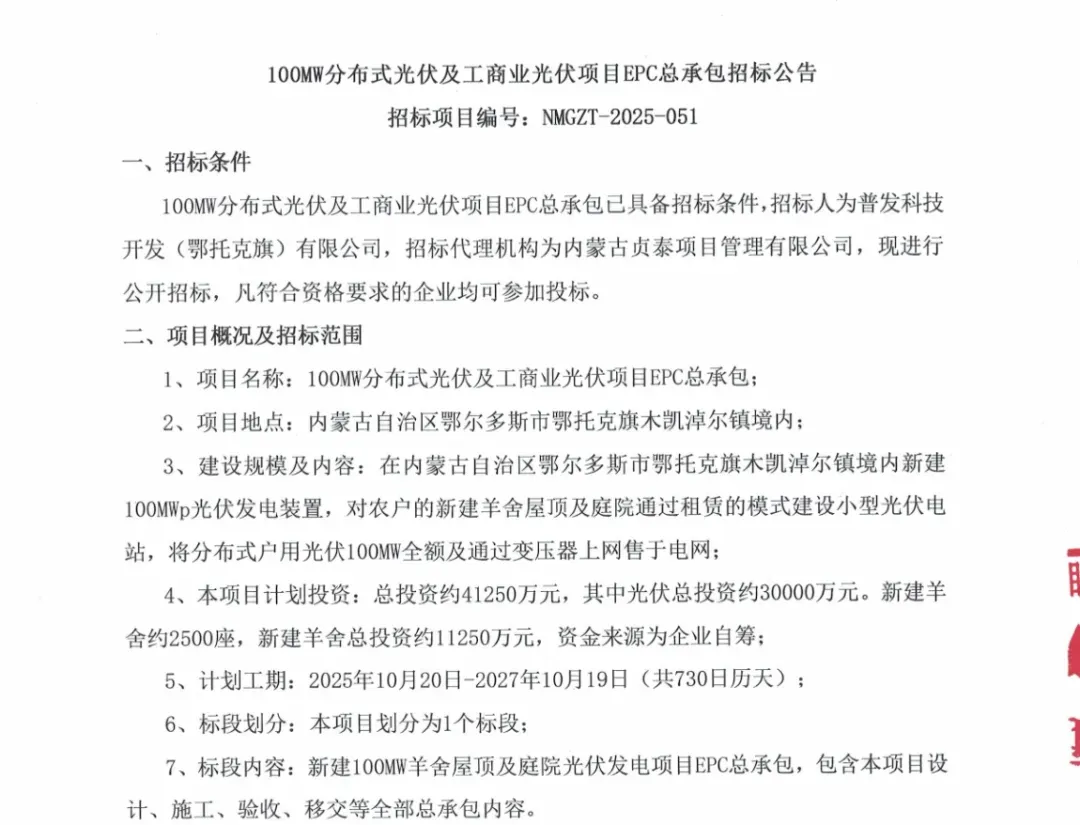
近期,本政府关注到社会上有机构以项目名称为“100MW分布式光伏及工商业光伏项目总承包”,项目地点为“内蒙古自治区鄂尔多斯市鄂托克旗木凯淖尔境内”,项目编号为“NMGZT—2025—051”,进行分布式光伏及工商业光伏项目EPC总承包招标活动。为避免社会公众误解,防范经济诈骗行为,维护正常市场秩序,我镇人民政府特此郑重声明如下:
一、截至本声明发布之日,木凯淖尔镇人民政府从未立项、审批或授权任何单位或企业,在我镇辖区内开展“100MW分布式光伏及工商业光伏项目总承包”的招投标工作。任何以该项目名义发布的招标公告、中标通知或签订的合同,均与本政府无关。
二、本政府已就此事向鄂托克旗人民政府及相关主管部门进行了正式汇报与核实,确认上述项目并非旗级规划及批准的官方项目。相关机构从未发布该招标项目信息,此事件与木凯淖尔镇人民政府及下辖各嘎查村、社区无任何关联。
三、请各市场主体、金融机构及社会各界人士提高警惕,务必通过“全国公共资源交易平台”或属地发展改革委官网等法定媒介核实项目信息真实性,审慎评估风险,切勿轻信来源不明的招标信息,以避免不必要的经济损失。如发现涉嫌诈骗行为或如已遭受经济损失或其他侵害,请立即向公安机关报案。
四、对于任何冒用本政府名义进行虚假宣传、招标及商业合作的行为,本政府保留依法追究法律责任的权利。
特此声明。
鄂尔多斯市鄂托克旗木凯淖尔镇人民政府
2025年10月20日
截图来源:中国招标投标公共服务平台
平台网址:中国招标投标公共服务平台
相关链接:
招标公告链接:全国招标公告公示搜索引擎-中国招标投标公共服务平台
中标候选人公示链接:全国招标公告公示搜索引擎-中国招标投标公共服务平台


来源:鄂托克旗木凯淖尔镇政府


