


作者:公用二部 | 付国晶 史瑞瑞 周春云

2025年以来,城投行业监管政策围绕“去平台、控债务、市场化”部署,“十五五”规划建议明确提出要统筹推进地方政府债务等风险有序化解;中央政治局会议提出要有力有序有效推进地方融资平台出清,城投企业进入出清倒计时;同时城投转型及相关产业类公司的组建速度加快,城市运营与产业投资成为新的增长点。2025年内,城投企业债券发行量同比下降,净偿还规模有所扩大,在防范风险化债过程中,城投企业更加依赖于间接融资;城投企业信用分化进一步加剧,仍需关注地方经济财政实力偏弱、债务压力偏高或债务管控能力不强的区域融资环境。2026年对城投企业而言将是转型加速、信用分化、市场化转型的关键一年,预计短期内,融资环境整体维持偏紧,新增融资持续严控,资金将更明显地流向财政实力强、转型清晰的优质区域与平台,导致行业信用分化前所未有地加剧;债务化解与产业转型将是中长期主旋律,“政府信用背书”将逐步转向“市场化信用”。

01
行业供给能力分析
2025年,化债工作整体延续前期严基调、实举措、强有力特征,“十五五”规划建议明确提出要统筹推进地方政府债务等风险有序化解,地方政府债务问题的定位已从“局部风险管控”升级为“事关全局的系统性工程”,城投企业需加快转型步伐。
2025年是“十四五”规划收官之年,国务院总理李强3月5日在政府工作报告中指出要高质量完成“十四五”规划目标任务,为实现“十五五”良好开局打牢基础,其中稳妥化解地方政府债务风险为2025年重点工作之一。2025年以来,地方政府债务风险化解延续前期严基调、实举措、强有力特征,监管部门在债务风险化解、稳定房地产市场以及稳定宏观经济发展等方面政策频出。
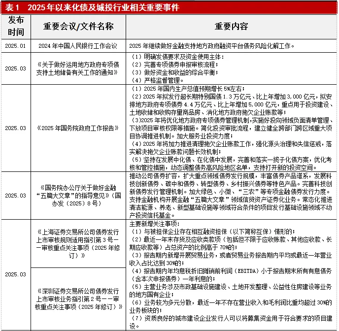
2025年1月,中国人民银行工作会议指出继续做好金融支持化债工作。3月,政府工作报告指出坚持在发展中化债、在化债中发展,拟安排地方政府专项债券4.4万亿元,重点用于投资建设、土地收储和收购存量商品房、消化地方政府拖欠企业账款等。2025年以来,浙江发行用于收购存量商品房的专项债,湖南省人大常委批准发行专项债用于解决拖欠企业账款问题,政策的逐步落地,为城投企业化债工作提供了一定支持。随后,上海证券交易所和深圳证券交易所先后发布公司债券发行上市审核重点关注事项,对地方政府融资平台在经营过程中暴露的资产流动性弱、利润对政府补助依赖程度高、互保、通过贸易业务做大营业收入规模等问题做出约束,倒逼地方政府融资平台整改以适应融资要求。2025年5月,中国人民银行、国家金融监督管理总局、中国证券监督管理委员会负责人共同对“一揽子金融政策支持稳市场稳预期”进行介绍,金融政策组合拳的出台落实了降准及降息方案,释放了稳增长、稳房地产、稳市场等积极信号,此举有利于进一步稳定房地产及各地土地市场,为各地政府及城投企业盘活存量土地、消化存量房地产项目及商品房提供前提条件。


2025年7月,中央政治局会议提出要“积极稳妥化解地方政府债务风险,严禁新增隐性债务,有力有序有效推进地方融资平台出清”,城投企业进入出清倒计时。8月,中共中央、国务院发布《关于推动城市高质量发展的意见》,其中明确指出要建立可持续的城市建设运营投融资体系,加快融资平台改革转型,坚决遏制新增地方政府隐性债务,进一步明确城投企业需加快剥离政府融资功能,从传统政府融资平台转变为城市综合运营服务商或产业投资平台。2025年10月,党的二十届四中全会审议通过的《中共中央关于制定国民经济和社会发展第十五个五年规划的建议》中明确提出要统筹推进地方政府债务等风险有序化解,意味着中央对地方政府债务问题的定位已从“局部风险管控”升级为“事关全局的系统性工程”,化解债务不再仅仅是缓解地方财政压力,更是实现“高质量发展和高水平安全良性互动”的前提,直接关系到经济社会的整体稳定。2025年12月召开的中央经济工作会议中,首次明确提出“多措并举化解地方政府融资平台经营性债务风险”,债务化解将逐步从地方政府隐性债务化解延伸至市场主体经营性债务化解,体现了“全面化债、精准化债、长效化债”的政策导向。
02
行业需求匹配能力分析
从需求端来看,依靠大规模举债进行城市开发建设的模式已经基本结束,城投公司更多地依托当地产业优势转型发展。但各区域之间财政实力、负债水平差距较大,东部沿海城市财政实力强,城投公司更能充分挖掘资本和人才优势满足转型需求;而中西部区域财政压力大、债务负担重,迫切的转型需求受到债务压力管控的严格限制,不同区域城投公司在发展与化债之间的聚焦点出现差异。
2.1 区域经济环境
2025年,我国经济平稳运行,国民经济发展态势良好,稳增长政策效应不断显现,但投资对经济的拉动作用减弱,房地产开发投资继续下降;财政收支方面,2025年,全国一般公共预算收入同比小幅下降,前三季度全国各省份之间一般公共预算收入规模及增速差异仍较大;各省之间地方政府负债水平差距较大,部分省份已率先退出债务高风险省份,化债取得阶段性进展;2026年,货币政策适度宽松,财政政策更加积极,积极的财政政策将进一步加大财政赤字,预计我国地方政府债务余额仍将保持较快增长。
稳增长政策效应的不断显现:面对复杂的国内外经济环境,2025年,我国经济平稳运行,主要经济指标增速处于合理区间,国民经济发展态势良好。经初步核算,2025年,我国实现国内生产总值140.19万亿元,按不变价计算同比增长5.0%,达到全年国内生产总值增长5.0%的经济增长目标,其中第一产业增加值9.33万亿元,同比增长3.9%,第二产业增加值49.97万亿元,同比增长4.5%,第三产业增加值80.89万亿元,同比增长5.4%。分省份看(含自治区与直辖市,下同),广东省与江苏省GDP总量超14万亿元,山东省GDP总量超10万亿元,各省份GDP均保持正增长。
投资对经济的拉动作用减弱,房地产开发投资继续下降:2025年,全国固定资产投资(不含农户)48.52万亿元,同比下降3.8%,其中分领域看,工业投资同比增长2.6%,工业投资驱动效应凸显;基础设施投资(不含电力、热力、燃气及水生产和供应业)同比下降2.2%,房地产开发投资下降17.2%;伴随着大规模设备更新政策显效发力,设备工器具购置投资增速始终保持10%以上。从各省份看,2025年1~9月,18个省份固定资产投资增速高于全国平均增速,其中西藏、北京增速分别为18.6%和9.0%,在“两重”政策推动之下,重点领域投资增长较快,推动传统产业转型升级;但同时,13个省份的固定资产投资为负增长,多数省份房地产开发投资完成额增速仍为负。

区域差异较大,政府性基金预算收入仍面临较大的不确定性:2025年,全国一般公共预算收入21.60万亿元,同比下降1.7%。2025年前三季度全国一般公共预算收入16.39万亿元,同比增长0.5%;从各省一般公共预算收入规模及增速来看,2025年前三季度,全国各省份之间一般公共预算收入规模及增速差异仍较大,收入规模超过6,000亿元的省份集中在华南以及华东地区,除陕西、山西、内蒙古和青海之外,其余省份增速均为正,20个省份增速较去年同期有所增长。2025年前三季度,全国一般公共预算支出20.81万亿元,同比增长3.1%,除天津和浙江外,全国共29个省份一般公共预算支出为正增速。此外,由于房地产市场低迷,房地产开发企业拿地意愿下降,2025年,全国政府性基金预算收入同比下降7%。随着扩内需、促消费等政策相互配合作用下,预计2026年全国一般公共预算收入将继续保持平稳,受制于土地市场回暖进度,政府性基金预算收入仍面临较大的不确定性,积极的财政政策将进一步加大财政赤字。

地方政府负债水平差距大,部分省份化债取得阶段性进展:近年来,全国地方政府债务规模持续增长,从全国各省地方政府负债率看,各省之间地方政府负债水平差距较大,个别省份地方政府负债率很高。2025年末,地方政府负债率(债务余额/GDP)为39.11%,较2024年末的地方政府负债率35.24%进一步增加;2024年末,全国21个省的地方政府负债率高于全国地方政府负债率水平,其中,吉林、甘肃、海南、黑龙江、新疆、云南的地方政府负债率高于50.00%,青海省、贵州省和天津市地方政府负债率分别为90.45%、77.37%和74.36%。对前述省份的地方政府债务风险需要特别关注。2025年1月“99号文”明确地方政府退出重点省份的条件,2025年以来,内蒙古、宁夏、吉林已符合退出债务高风险省份的条件,其中内蒙古已率先退出,化债取得阶段性进展。
2025年,全国人大批准安排新增地方政府债务限额5.20万亿元,其中专项债务额度4.40万亿元;2025年10月,中央财政从地方政府债务结存限额中安排5,000亿元下达地方,用于补充地方政府综合财力,支持地方化解存量政府投资项目债务、消化政府拖欠企业账款、以及精准支持扩大有效投资。2025年,全国发行新增地方政府债券5.38万亿元,其中专项债券4.61万亿元,全国发行再融资债券4.93万亿元,根据Wind数据整理,其中特殊再融资债券2.31万亿元,完成全年2万亿元额度。融资成本方面,2025年,地方政府债券平均发行利率1.97%,同比下降0.32个百分点。整体来看,2025年隐债置换进度快,地方政府债券是我国化解地方政府隐性债务,缓解地方经济财政压力的有力举措,同时也是扩大有效投资、稳定宏观经济的重要手段。
2025年12月中央经济工作会议在财政与地方债务方面的任务部署,2026年,将延续积极财政政策基调,加大逆周期和跨周期调节力度,通过适度赤字安排、专项债优化使用、税收政策进一步调整等,多措并举为明年经济平稳运行提供坚实支撑。同时,财政部提前下达2026年新增地方政府债务限额,货币政策适度宽松,财政政策更加积极,预计2026年,我国地方政府债务余额仍将保持较快增长,在经济转型的大背景之下,高技术制造业或将继续保持高速发展,但同时需关注新兴产业的孵化、成果产出以及对我国经济的实际推动效果。
2.2 城投债务压力
2026年底前到期债券规模较大,其中主体信用等级为AA+城投企业占比最大,重点省份中重庆、天津城投债年内集中到期压力相对较大,需关注债券续发情况。
截至2026年1月13日,根据Wind行业分类,城投债余额合计99,337.74亿元,其中2026年末前到期的城投债券金额合计24,137.30亿元,到期规模较大,占存量城投债的比重24.30%。

2026年底前到期债券中AA+城投企业占比最大,为11,298.01亿元1,其次为AA及AAA城投企业,到期债券规模分别为7,222.05亿元和5,407.38亿元。AA以下信用等级城投债到期规模156.66亿元,主要分布区域为江苏省、浙江省、四川省等。
【1】本数据口径不含无最新主体评级的对应城投债。

从各省份来看,2026年底前江苏省城投债到期规模最大,重点化债省份中重庆、天津集中到期压力相对较大。同期,其他省份中,浙江省到期债券规模为3,661.32亿元;湖北省、湖南省、四川省、安徽省、重庆、江西省和山东省到期债券规模均在1,000~1,500亿元之间。从重点化债省份来看,重庆、天津到期债券规模位于前两位,分别为1,126.38亿元和822.59亿元,城投债2026年内集中到期压力相对较大,需关注债券续发情况。

03
行业的产业链分析
城投公司长期凭借其与地方政府的特殊关系,依托政府背书,在与银行、施工单位以及供应商等产业链中获取优势。对于城投公司而言,融资和项目建设是其主要的职能,从各地基建需求中获得项目,立足于本地需求展业。随着城投公司业务转型,其经营模式逐步从政府付费向经营性收费转变,在城市供水、供气、污水处理、公共交通等公用事业领域拥有强定价能力或依托政府管制定价,而在充分竞争领域的转型则通过其自身运营水平及供需关系获取经营性收益。另外,城投公司存量债务的偿还以及新的业务开展仍需资金,融资仍是其业务开展中的重要一环。
3.1 资金来源分析
政策严控债券和非标增量背景下,城投公司银行借款增加,在防范风险化债过程中,更加依赖于间接融资。
城投公司的融资渠道多样,主要集中于银行借款、应付债券和非标融资,近年来非标压降力度加大,银行借款和应付债券占比规模更大。以截至2026年1月13日有存续债的城投企业为样本,2023~2024年末及2025年6月末城投公司长短期借款2持续增加,应付债券持续减少,城投公司的资金来源逐步从债券市场向银行借款转移,这也是政策严控债券和非标增量带来的直观变化,城投平台再融资转向银行渠道,这一结构性调整也反映出在防范风险化债过程中,城投公司融资结构有所调整,更加依赖于间接融资。
【2】长期借款和应付债券均不包含一年内到期部分。

3.2 债券发行情况
2025年,城投企业债券发行量同比下降,净偿还规模有所扩大;城投债发行仍主要集聚在东部经济财政实力较强省份,高级别城投主体仍是城投债发行的主力,新发债品种以公司债、中期票据及短期融资券为主,债券融资成本整体下行;发债期限趋于中长期化。预计2026年,在化债工作从过去的应急处置向现在的主动化解转变的背景下,城投债债务置换持续推进,城投债供给或将进一步缩减。
2025年,城投企业3债券发行金额为3.26万亿元,同比下降14.27%,净融资额为-6,291.02亿元,仍表现为净偿还,且净偿还规模有所扩大,城投债供给仍在持续收紧。
【3】本文所指城投企业是按照大公国际的分类标准划分,下同。

从发行品种来看,2025年,在发行审核趋严背景下,城投企业各类型债券发行规模均同比有所收缩,发行债券品种仍以公司债、中期票据和短期融资券为主,占比分别为47.52%、25.77%和14.81%,发行规模分别同比下降8.25%、20.20%、15.53%。受企业债发行注册职责划转等相关政策影响,企业债发行规模大幅收缩,同比下降79.78%。发行成本方面,2025年,城投企业平均发行利率为2.47%,同比下降32.74BP,债券融资成本整体下行;其中短期融资券平均发行利率由2024年的2.33%降至1.96%,公司债平均发行利率由2024年的2.98%降至2.66%。

从发行主体区域分布来看,2025年,城投债发行仍主要集聚在东部经济财政实力较强省份,江苏、浙江、山东城投债发行量仍远超其他省份,合计占城投债发行总规模的比重为43.22%,重庆、湖北、江西及湖南紧随其后。全国大部分省份城投债发行规模同比均有不同程度的下降,其中江苏、浙江、天津同比下降规模较大,分别下降2,327.45亿元、1,760.75亿元和996.35亿元。从各省净融资额来看,2025年,22个省为净偿还,其中江苏、浙江、湖南和四川净偿还额较大,分别净偿还2,749.75亿元、1,236.53亿元、594.02亿元、436.79亿元;净融入规模较大的省份有湖北、广东和河北,净融资入金额分别为328.82亿元、260.20亿元和167.50亿元。同期,12个重点省份净偿还规模合计为1,307.57亿元,其中甘肃、云南及内蒙古表现为净融入。

从发债城投企业主体信用评级分布来看,2025年,城投债发行仍然集中在AA+城投企业,AA+主体发行规模为1.65万亿元,同比减少13.14%;规模占总发行规模的比重为50.67%,较2024年基本持平。整体来看,2025年,高级别城投主体仍是城投债发行的主力,但发行债券规模缩量仍较为明显。

从发行城投债期限结构来看,2025年,城投债发行期限为3~5年(含5年)及5年以上期限的城投债发行规模合计占比为51.95%,同比上升3.05个百分点,3年期以上城投债发行规模占比进一步增加,发债期限趋于中长期化,城投债发行期限的拉长,有利于城投企业调整债务结构,一定程度上缓解短期偿债压力。

2025年,在稳增长、一揽子化债政策陆续实施等背景下,城投企业发债数量及净融资规模同比均有所下降。同时,发债期限趋于中长期化,发债期限结构有所改善。预计2026年,在化债工作从过去的应急处置向现在的主动化解转变以及城投加速转型的背景下,城投债债务置换持续推进,城投债供给或将进一步缩减。
04
行业创新能力分析
政策调整与监管趋严的背景下,各地城投企业声明为市场化经营主体和退平台快速推进,城投转型及相关产业类公司的组建速度加快。
2024年8月27日,人民银行等四部门联合发布《关于规范退出融资平台公司的通知》(银发[2024]150号)(下称“150号文”),要求在2027年6月份之前,地方政府的融资平台清零,地方政府隐性债务清零,城投公司退出融资平台名单,剥离政府投融资职能。在此背景下,各地开始加速城投“退平台”行动步伐。地方政府通过合并重组等方式分类处置,业务逐步聚集,引导城投从融资平台向市场化经营主体转变。
根据企业预警通公开数据统计,2025年,全国有375家城投企业声明为市场化经营主体,数量同比增加67家。从城投企业所属省份来看,声明市场化经营主体主要集中于江苏省、浙江省,分别涉及城投企业95家、60家,其余主体主要分布为山东省31家、重庆市28家、四川省18家、河南省17家等;声明描述包括:企业为市场化经营主体,地方政府不对企业的债务承担责任;企业已剥离政府融资功能;主营业务市场化运作,不承担地方政府融资职能;企业不涉及地方隐性债务、企业为自主经营、自担风险的市场化经营主体等。

35号文的发布以及“331名单”、“3899名单”等的统计掀起了“退平台”的热潮,“退平台”是指名单内城投企业通过公告宣布退出政府融资平台名单或不再承担政府融资职能,一方面落实压降融资平台数量的政策要求,另一方面避免融资受限。根据企业预警通公开数据统计,2025年,发债城投企业退平台数量为225家,数量同比下降85家。从城投企业所属省份来看,退平台城投主体主要集中于山东省及江苏省,分别涉及城投企业39家和33家,其余主体主要分布于浙江省21家、广东省13家、四川省12家、河南省12家、重庆市11家、安徽省11家等。城投企业退出平台原因主要包括隐性债务已清零、不属于政府融资平台或已退出政府融资平台,不承担政府融资职能、融资平台整合、公司自主经营、自担风险、市场化转型效果较好、代建业务占比持续降低等。

2025年7月30日召开的中央政治局会议提出“有力有序有效推进地方融资平台出清”,这意味着无法转型的融资平台将被彻底清退,在此背景下,城投企业声明为市场化经营主体和退平台快速推进,城投转型及相关产业类公司的组建速度加快,根据预警通数据显示,截至2026年1月27日,城投下辖子公司中,属于发债产业主体的有759家,其中国标行业大类主要为商务服务业,主营业务涉及房地产、商品销售、资产出租、燃气、水务等,转型方向多样。
政策导向与区域经济转型升级需求共同驱动城投平台的主业发生转变,传统基建业务增长放缓,城市运营与产业投资成新增长点。
2025年8月,中共中央 国务院发布《关于推动城市高质量发展的意见》,提出建立可持续的城市建设运营投融资体系,加快融资平台改革转型,坚决遏制新增地方政府隐性债务。2025年内,各地方层面相继出台相关转型指导政策,广东要求推动县属城投向产业投资公司转型,提升经营性资产比重,部分区域将专项债与文旅融合、“两重一新”等领域绑定,为城投公司转型提供项目支撑。借助政策支持,城投公司可通过经营性资产投入、盘活存量资产、参与公用事业运营、布局产业类业务、投资产业基金等方式获得可持续的经营性收入和现金来源,同时通过REITs、产业基金等方式拓展市场化融资渠道。基建需求方面,传统的道路、桥梁等基建项目受地方债务控制以及投资能力限制而增长乏力,基建投资增速放缓。截至2025年末,发债城投企业退平台数量已达到3,600多家,其中2023年以来退平台数量超过1,000家,在监管政策引导和基建需求减少背景下,城投公司逐步从城市建设者向城市运营商转变,通过产业园区建设、片区开发等方式服务当地产业发展,城市运营与产业投资成新增长点。
05
行业信用评级情况分析
5.1 级别调整情况
2025年,46家城投企业主体级别或展望发生调整,其中41家主体评级上调,5家主体评级下调,上调数量同比增加,下调数量同比大幅减少,同时12家城投企业评级展望仍维持负面或首次评级展望为负面;江苏省、浙江省、湖南省和广东省等区域经济财政实力较强地区的主体信用等级上调较多,同时评级下调或仍维持负面的弱资质主体集中于贵州省等债务化解难度较大地区,城投企业信用分化进一步加剧。
根据Wind公开数据统计,2025年,46家城投企业主体级别或展望发生调整4,数量同比增加1家;12家城投企业主体级别未发生调整,但评级展望仍维持负面或首次评级展望为负面,数量同比减少14家。
【4】统计口径为2025年同一评级机构对同一主体,在上次评级有效期及期满一年内的评级调整情况。
从上调情况来看,2025年,各家评级机构对41家(上年同期为33家)城投企业累计进行46次5评级上调,其中45次为信用等级上调,1次为评级展望上调。从评级调整分布来看,信用等级从AA+上调至AAA、AA上调至AA+及AA+/负面上调至AA+/稳定的城投企业分别为21家(25次)、19家(20次)和1家(1次)。从城投企业所属省份来看,评级上调的主体分布于江苏省、浙江省和湖南省各5家,广东省4家,河北省3家,北京市、上海市、山东省和四川省各2家,安徽省、福建省、湖北省、广西壮族自治区、海南省、吉林省、江西省、内蒙古自治区、山西省、西藏自治区和云南省各1家。评级上调理由主要体现在外部环境、政府支持力度、平台地位战略地位、业务范围、经营业绩、资本实力及财务状况等方面,具体包括:区域经济财政实力增强;当地资产及资源整合,企业区域战略地位及重要性显著提升,能够获得当地政府及股东多方面的有力支持;得益于资产注入并表或股权划转,企业业务多元化发展,可持续性增强,并保持区域专营优势或业务范围进一步扩充,同时资产规模、资本实力及利润水平显著提升。
【5】Wind公开数据对担保人评级和发行人委托评级中级别调整均计入调整次数。
从下调情况来看,2025年,各家评级机构对5家(上年同期为12家)城投企业累计进行5次评级下调,包括4次信用等级下调6、1次展望下调。从评级调整分布来看,信用等级从AA下调至AA-和AA-下调至A+的城投企业分别为3家和1家;展望由AA-/稳定调整为对应级别负面的城投企业为1家。从城投企业所属省份来看,评级下调的主体仍主要集中于贵州省,涉及城投企业共4家,其余1家分布于云南省。评级下调理由主要体现在短期偿债压力、或有负债风险、重大负面舆情、债务履约情况和资产流动性等方面,具体包括:企业非受限货币资金对短期有息债务覆盖程度很低,短期偿债压力进一步加大;企业部分被担保企业存在重大负面舆情,或有风险进一步加大,且履约能力不佳并对再融资能力形成较大冲击;企业新增负面事项或持续发生票据逾期及被执行等情况;企业应收类款项回收不确定性加大,资产流动性较弱且面临较大的资金压力;多家子公司相继划出,职能定位有所弱化,且完工项目回款滞后,业务可持续性不足。
【6】其中3次为展望由负面调整至稳定(未在上调情况中体现),1次为展望维持稳定。
从评级展望来看,2025年,12家(上年同期为26家)城投企业主体级别未发生调整,但评级展望仍维持负面或首次评级展望为负面,其中评级维持AA+/负面、AA/负面和AA-/负面的城投企业分别为5家、3家和3家,首次评级为AA/负面的为1家。从城投企业所属省份来看,评级展望维持负面或首次评级展望为负面的主体分布于贵州省共5家,广西壮族自治区3家,甘肃省、山东省、山西省和云南省各1家。评级展望维持负面的理由主要体现在融资环境、再融资能力、负面舆情及资产流动性等方面,具体包括:区域再融资环境处于修复期;企业及重要子公司存在债务逾期、诉讼舆情等负面事项,再融资能力及偿债能力受到不利影响,且多笔对外担保逾期,企业面临较大的代偿风险;债务风险防范化解压力大,且部分项目建设进展放缓及前期沉淀资金及时回收存在一定难度,流动性承压,业务持续性较弱。
5.2 非标风险事件
2025年,城投非标风险事件主要集中在地方经济财政实力偏弱、债务压力偏高或债务管控能力不强的区域,其中陕西省发生非标风险事件3例,需加强对区域融资环境的关注;发生非标风险事件的高评级城投数量同比有所下降;未来仍需关注城投非标违约事件的处置进度以及区域债务风险缓释进程。
根据企业预警通公开数据统计,2025年,城投非标风险事件共发生20例7,数量同比减少20例,涉及主体18家,非标产品类型涉及信托计划、定向融资、期货资管等,其中已违约9例、已偿还7例、风险提示4例,涉及担保方包含城投的共8例。
【7】统计口径仅含融资方为城投公司的事件,不含担保方亦为城投公司的事件。
从区域分布来看,城投非标风险事件主要集中在地方经济财政实力偏弱、债务压力偏高或债务管控能力不强的区域,需加强对区域融资环境的关注。2025年,非标风险事件主要集中在山东省(7例)、贵州省(5例)和云南省(4例)。受2021年城投融资政策收紧影响,山东省开始发生城投非标违约,2025年分别涉及潍坊市4例、青岛市3例;2018年以来,贵州省每年均存在城投非标违约,2025年分别涉及遵义市2例,黔南布依族苗族自治州、六盘水市、安顺市各1例;云南省2025年发生非标风险事件4例,其中昆明市和红河哈尼族彝族自治州蒙自市各2例。此外,陕西省和四川省分别发生非标风险事件3例和1例。

从城投融资方评级分布来看,2025年,非标风险事件涉及的融资主体共18家,同比减少11家;其中信用等级分布为无评级812家,AA-评级1家,AA评级4家,AA+评级1家(2024年为无评级13家,AA评级11家,AA+评级4家,AAA评级1家)。2025年,发生非标风险事件的高评级城投数量同比有所下降,其中分布于云南省、山东省和陕西省的AA及以上评级的城投融资方分别为1家、2家和2家。同时,发生非标风险事件的无评级/低评级城投融资方略有下降,仍需关注尾部城投的非标风险。
【8】系指2025年无最新评级信息或无历史评级信息。

2025年,山东区域的非标风险事件仍有发生,违约主体多集中于潍坊市。潍坊市的经济实力整体位于省内靠前水平,同时潍坊财政自给率水平较高,但区域内城投债务规模大且非标占比较高,债务衍生问题相对较多,区域信用环境较差。2025年,山东省、潍坊市层面继续深入执行“三债9统管”政策,并就债务管控、风险缓释等方面做出表态并陆续出台相关意见与实施办法,建立债务防范机制等化债举措,积极行动修复区域信用环境。2025年6月10日,山东省人民政府官网发布《山东省人民政府关于推进财政科学管理的意见》文章,文章对地方化债做出工作部署,“严格落实一揽子化债方案,确保2028年年底前存量隐性债务‘清零’”;2025年4月16日,山东省委书记林武在潍坊市调研主持召开工作推进会时指出要持续抓好地方政府隐性债务置换,进一步做好债券发行使用,提高债券资金效益,加强债券资金监管,严禁新增隐性债务。
【9】政府债务、隐性债务、城投债务。
贵州区域城投非标风险事件数量同比大幅下降,涉及融资主体数量共5家,同比减少3家。贵州省地方政府负债率始终较高,区域债务压力偏高,债务风险化解一直备受市场关注。近年来,从中央到省级政府对于贵州债务问题极度重视,积极采取多重路径帮助贵州省化解存量隐性债务,具体化债措施包括金融支持化债、特殊再融资债券和特殊新增专项债、盘活国有资产等。从财政资源来看,贵州作为化债重点省份,在政府债务额度上获得倾斜;从金融资源来看,贵州省金融机构资金投放力度大,区域经济社会发展对信贷融资依赖较大。
云南省城投非标风险事件数量与涉及融资主体数量均同比增长,分别增加2例、1家。云南省经济发展不平衡,财政自给率较低,对中央财政转移支付的依赖较大,地方政府债务规模处于全国中上游,同时经济总量与一般公共预算收入处于中下游水平,近年来债务问题凸显。中央和云南省就化解地方债务风险出台多项举措,如积极争取中央财政转移支付,优化财政支出结构,在政策引导下发行特殊再融资债券、再融资专项债券置换存量债务等。2025年8月21日,云南省人民政府发布《云南省人民政府关于全面深化财税体制改革加快建设“五个财政”的实施意见》文章,文章指出“统筹各类资金资源资产,用好用足增量政策,全力化解隐性债务,坚决遏制新增隐性债务”。
整体来看,山东省、贵州省和云南省非标债务风险仍较为突出,其在债务管控和化解工作上施行的相关举措有效性如何,仍需要时间和市场检验,未来仍需关注城投非标违约事件的处置进度以及区域债务风险缓释进程。
06
行业发展展望
根据2025年的政策定调以及2027年6月份之前地方政府融资平台清零的时限倒逼,2026年对城投企业而言将是转型加速、信用分化、市场化转型的关键一年。
政策层面,随着隐性债务化解进入冲刺窗口期,监管重点将逐步转向对存量经营性债务的管理与化解。融资环境预计整体维持偏紧,新增融资持续严控,资金将更明显地流向财政实力强、转型清晰的优质区域与平台,导致行业信用分化前所未有地加剧。
转型方面,兼并整合将全面加速,区域内平台数量会大幅缩减,主流路径包括转型为城市综合运营商或国有产业投资主体。城市综合运营商方面,城投企业通过将业务范围延伸至停车场、充电桩、农贸市场等市政设施的运营,参与保障性租赁住房、社区养老、产业园区等项目的长期运营管理,或通过获取污水垃圾处理、城市供热等特许经营权获得稳定收益。国有产业投资主体方面,通过市场化资本运作,引导和培育地方主导产业或战略新兴产业,设立和运营产业投资基金,进行战略性股权投资,分享增长红利,目前一些先进地区的城投也已成功投资布局新能源、数字经济等赛道。
未来,资产空心化、转型缓慢的尾部平台债务或将继续依赖借新还旧,经营性现金流入不敷出,面临流动性等危机。城投平台或将形成新的格局,省市级重点平台有望通过资源整合升级为区域运营商;而多数区县级平台则需深耕本地特色业务,寻求差异化生存;转型失败者或将面临合并、重组。“政府信用背书”将逐步转向“市场化信用”。
附件1 2025年城投企业非标风险事件梳理


版权与免责声明
凡本微信公众号(“大公国际”)发布的所有文字、图片和音视频资料等内容,其版权均属于大公国际资信评估有限公司(简称“大公国际”)所有。未经大公国际授权,任何单位和个人不得擅自使用(包括但不限于汇编、修改、分发、转载、复制、传播、发表、许可、摘编、仿制)或许可他人使用本微信公众号中的所有内容。已经大公国际授权使用的,应在授权范围内使用,并注明“来源:大公国际”。否则,大公国际将依法追究其法律责任。
本微信公众号涉及的所有观点、结论、建议仅供参考,不构成对任何单位或个人的投资性建议或意见。对于因直接或间接使用本微信公众号发布、转载的内容或者据此进行投资所造成的一切后果或损失,大公国际概不负责。
关于大公国际
大公国际资信评估有限公司(以下简称“大公国际”)成立于1994年,是中国人民银行和原国家经贸委共同批准成立的全国性信用评级机构,拥有政府监管部门批准的全部评级资质,能够对中国资本市场所有债务工具和参与主体进行信用评级。
大公国际是中国国新控股有限责任公司的控股子公司,总部位于北京。现有从事评级作业和研究的专业分析师162人,99%具有硕士、博士学历。
成立30余年来,大公国际独立研究制定国家、地方政府和行业的信用评级标准,推动国内债务工具的创新设计与推广应用,先后对31个省(自治区、直辖市)和香港特别行政区、70多个行业的近万家企业进行信用评级。


地址 |
北京市西城区
三里河二区甲18号
电话 |
010-67413300
