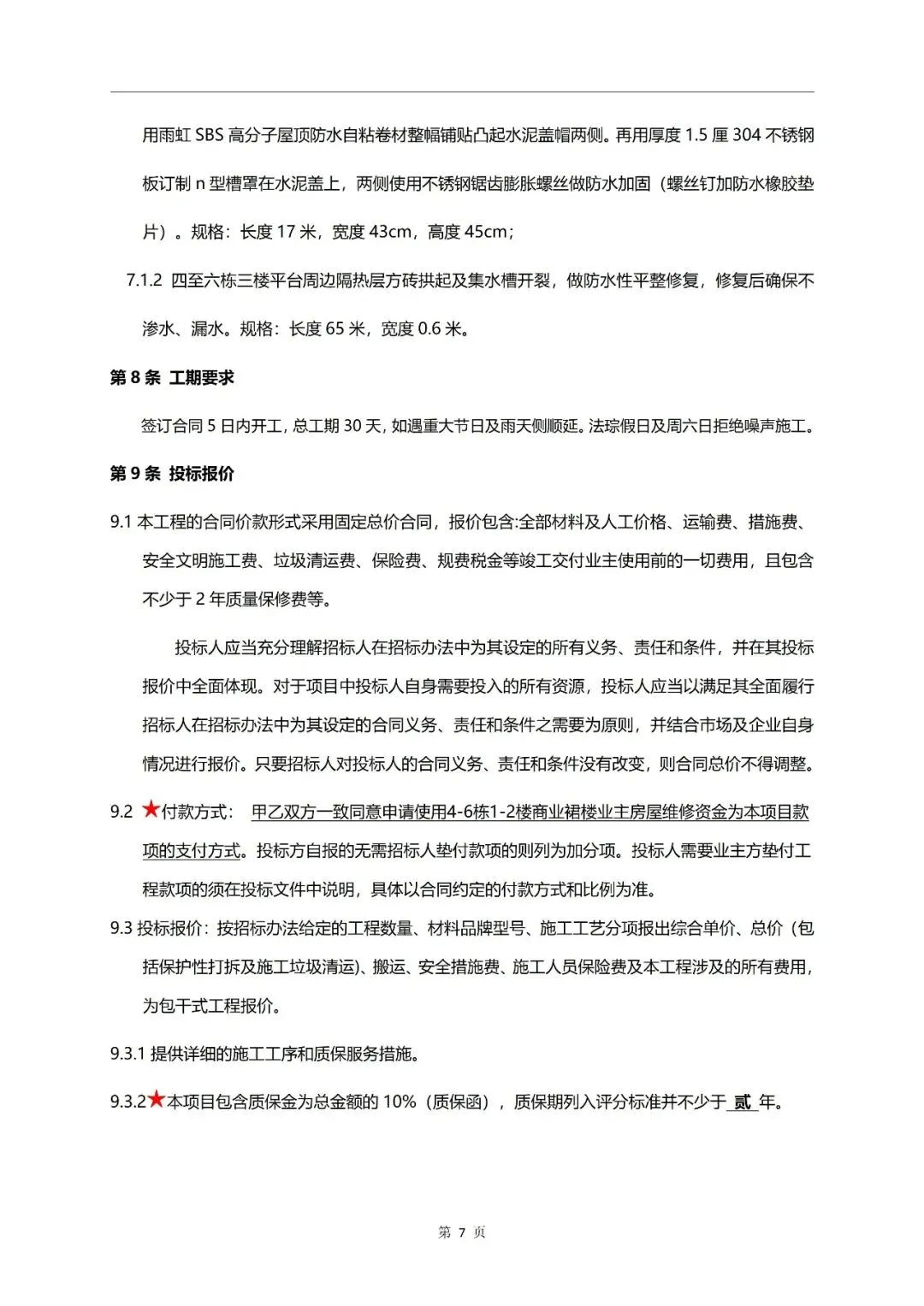
发布信息
登陆/注册
搜索
搜索
导航
首页
产品供应
产品求购
企业库
酒业展会
行业资讯
认证会员
站内搜索
行业企业
当前位置:
首页
行业企业
正文
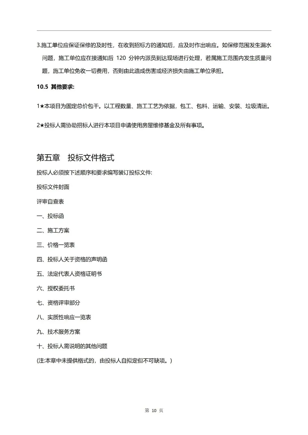
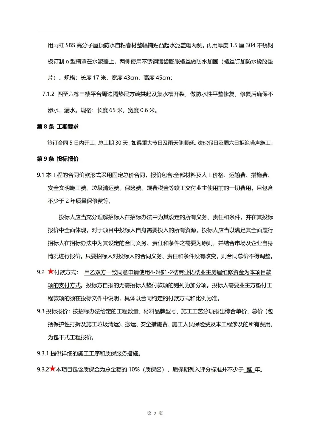
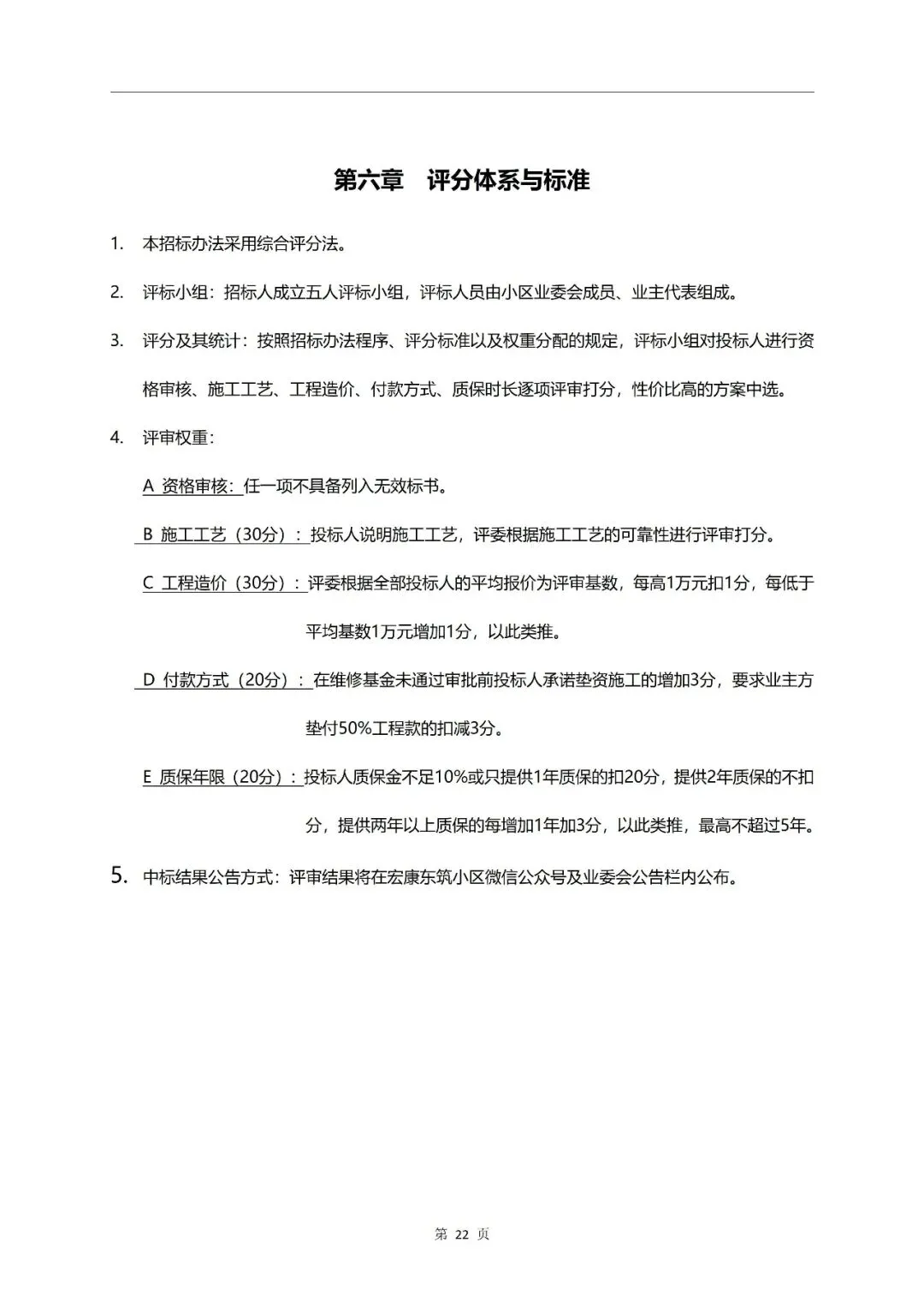
宏康东筑4-6栋三楼平台防水补漏项目招标公告(BH-HKDZ-ZB-2026002)
作者:本站编辑
2026-02-12 14:32:01
0
宏康东筑4-6栋三楼平台防水补漏项目招标公告(BH-HKDZ-ZB-2026002)
下一篇:
头条 | 第三届全球数字贸易博览会“人间天堂 数贸之夜”在杭州大会展中心举行 刘捷致辞
上一篇:
【会展湾新港广场】一手写字楼出售
相关内容
查看全部
广西机电设备招标
2026-02-12 14:37
中国设备维修安装
2026-02-12 14:26
OpenAI 狂招 AI
2026-02-12 14:24
火炬园优秀科创企
2026-02-12 14:23
三宝钢铁被评定为
2026-02-12 14:22
【访企拓岗大调研
2026-02-12 14:21
关于召开2026中国
2026-02-12 14:20
2026年全球重载工
2026-02-12 14:19
很比u提否 #工业
2026-02-12 14:12
建设1条钢渣加工
2026-02-12 14:11