

锂电行业概述
锂电是锂电池的简称,是一类由锂金属或锂合金为正/负极材料、使用非水电解质溶液的电池。锂电池主要分为锂金属电池和锂离子电池。锂金属电池一般是使用二氧化锰为正极材料、金属锂或其合金金属为负极材料、使用非水电解质溶液的电池。锂离子电池一般是使用锂合金金属氧化物为正极材料、石墨为负极材料、使用非水电解质的电池。


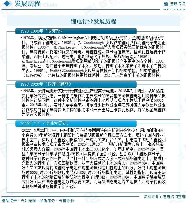
锂电行业发展历程
2018年7月15日,从科达煤炭化学研究院获悉,一种由纯碳作为主要成分的高容量高密度锂电池用特种碳负极材料在该院问世,这种由全新材料制备的锂电池可以实现汽车续航里程突破600公里。2018年10月,南开大学梁嘉杰、陈永胜教授课题组与江苏师范大学赖超课题组合作成功制备了具有多级结构的银纳米线—石墨烯三维多孔载体,并负载金属锂作为复合负极材料。2022年9月22日上午,由中国航天科技集团四院自主研制并合格交付用户的国内首个直径3.0米新能源锂电铜箔核心装备阴极辊新产品在西安面市,填补了国内行业技术空白,实现了大直径阴极辊的月产能力突破百台大关,标志着中国超大直径阴极辊制造技术实现了重大突破。2025年1月13日,国新办新闻发布会上,海关总署相关负责人介绍,2024年中国锂电池出口39.1亿个,创历史新高。2025年2月,复旦大学高分子科学系彭慧胜/高悦团队提供了全新路径,创新设计出锂载体分子,这种分子可像药物一样,以“打一针”的方式注入废旧或衰减的锂电池中,精准补充损失的锂离子,实现容量恢复,从而大幅延长电池的寿命。2025年8月,中国科研人员突破现有传统锂离子电池在能量密度和应用性能上的瓶颈,研制出能量密度超过600瓦时/公斤的软包电芯和480瓦时/公斤的模组电池,其性能指标比现有主流锂离子电池的能量密度和续航能力提高了2至3倍。2025年10月,中国科学院金属研究科研团队在固态锂电池领域取得突破,为解决固态电池界面阻抗大、离子传输效率低的关键难题提供了新路径。


锂电行业政策
在“双碳”战略目标的引领下,中国持续完善锂电产业政策体系,通过财政补贴、技术研发支持与行业标准建设等多重举措,为锂电产业链的持续创新与市场应用提供了强有力的制度保障与发展动能。例如,2024年11月,工业和信息化部等四部门印发《国家锂电池产业标准体系建设指南(2024版)》,到2026年,新制定国家标准和行业标准100项以上,引领锂电池产业高质量发展的标准体系更加健全,标准服务行业巩固优势地位的作用持续增强。开展标准宣贯和实施推广的企业超过1000家,标准服务企业创新发展的成效更加突显。参与制定国际标准10项以上,我国锂电池标准的国际影响力进一步提升。2025年2月,工信部等八部门印发《新型储能制造业高质量发展行动方案》,加快锂电池等成熟技术迭代升级,支持颠覆性技术创新,提升高端产品供给能力。


锂电出海行业发展背景
锂电池,一种以锂金属或锂合金为正/负极材料,配合非水电解质溶液的电池,凭借其高能量密度、长循环寿命、快速充电能力以及环保特性,在全球范围内受到广泛关注。随着全球碳中和趋势的推进和新能源汽车渗透率的迅速提高,锂电行业持续保持繁荣。中国不仅大力推动锂电产业的发展,更是将其作为实现能源转型、达成“双碳”战略目标的关键环节。中国的崛起使动力锂电池的技术创新已由政策驱动转向市场驱动,中国也因此成为全球最大的锂电池生产制造基地、消费市场,以及重要的生产国和出口国。从产量来看,工信部数据显示,中国锂电池产量从2020年的157GWh增长至2024年的1170GWh,年复合增长率为65.22%。2025年1-4月,全国锂电池总产量超过473GWh,同比增长68%。锂电产量的强劲增长为中国锂电出海奠定了坚实的供给基础,推动中国锂电技术与产品加速融入全球能源体系。

相关报告:智研咨询发布的《中国锂电出海市场现状分析及投资潜力研判报告》

锂电出海行业发展现状
在当前全球能源转型的背景下,锂电池因其显著的能量密度和充电效率优势,已成为新能源汽车等领域的核心动力来源。我国锂电池产业凭借完整的产业链体系、稳定的材料供给和成熟的技术积累,在全球电池领域确立了重要地位。随着国内产能的持续扩大,积极拓展国际市场成为行业发展的必然路径。面对日益增长的海外需求,中国电池企业正通过海外建厂等方式,逐步推进全球化布局。例如,2023年7月27日,亿纬锂能宣布与Energy Absolute Public Company Limited签订谅解备忘录,双方拟在泰国共同组建合资公司,并以其为实施主体建设至少6GWh的电池生产基地。2023年8月9日,欣旺达宣布,为进一步深化全球化战略布局,其子公司欣旺达动力科技股份有限公司通过其下属子公司匈牙利欣旺达动力科技有限公司,在匈牙利投资人民币约19亿元,建设新能源汽车动力电池工厂一期。2024年12月10日,宁德时代与Stellantis集团共同宣布——双方将各持股50%成立一家合资企业,在西班牙萨拉戈萨建设一座大型磷酸铁锂电池工厂,投资高达41亿欧元。该工厂计划于2026年底开始生产,规划年产能可达50吉瓦时。同时,该工厂将按照完全碳中和标准设计,目前该投资计划正稳步推进中。容百科技、新宙邦也在2025年4月公布了海外投资计划。其中容百科技将在波兰投建年产2.5万吨正极材料生产基地,投资金额不超过17.05亿元;新宙邦将在马来西亚吉打州建设锂离子电池电解液等电子化学品生产基地,项目计划总投资不超过2600万美元。2025年6月,中科电气宣布将在阿曼投建年产20万吨锂离子电池负极材料一体化基地项目,总投资额不超过80亿元。项目将分两部分建设,第一部分及第二部分产能规划均为10万吨/年。同月,天赐材料公告将在摩洛哥投资建设电解液与原材料一体化项目,年产15万吨电解液产品及其关键原材料,项目总投资额预计为25.76亿摩洛哥迪拉姆(约合2.8亿美元)。目前锂电产业链已经出现产能过剩情况,电池库存也比较高,出海是解决产能过剩的途径之一。
得益于新能源汽车出口量大幅度增长,以及国外储能市场的旺盛需求,我国锂电池出口量持续攀升。数据统计,2019-2022年中国锂电池出口量整体呈现逐年增长的态势,2023年和2024年受碳酸锂价格大幅波动影响出现阶段性调整。2024年中国锂电池出口量为39.14亿只,同比增长8.09%。2025年前三季度,中国锂电池出口量为33.99亿只,同比增长19.14%。未来,随着全球电动化进程加速和储能应用场景不断拓展,海外市场对中国高性价比锂电池产品仍将保持强劲需求,出口量有望实现持续增长。
得益于完善、高效的产业体系,我国锂电企业近年来按下出海加速键,海外市场逐步发展成为新的增长极。数据显示,2016-2024年中国锂电池出口额从67.8亿美元增长至611.2亿美元,年复合增长率为31.63%。其中,2024年全球经济形势的不确定、国际贸易摩擦加剧、全球电动化进程趋缓等多重因素,造成各国对电池的需求增长不及预期。叠加锂电价格下降,导致我国锂电池出口额有所下滑。2025年以来,锂电行业虽处于持续磨底阶段,但产业链出海热情依旧高涨,海外建厂消息不断传来,有效带动了出口规模的提升。2025年前三季度,中国锂电池出口额为553.8亿美元,同比增长26.75%。

越南是我国锂电池出口量最大的市场,2025年前三季度出口量为81661.11万个,同比增长35.04%,占我国锂电池出口量的24.03%。主要是越南正加速新能源转型,电动汽车渗透率提升政策推动锂电池需求增长。第二大市场为印度,2025年前三季度出口量为70725.51万个,同比增长23.75%,占我国锂电池出口量的20.81%。中国香港为第三大出口市场,出口量为24089.57万个,同比增长3.57%,占我国锂电池出口量的7.09%。前十五大出口目的地中,同比增幅最大的有匈牙利、法国和西班牙。

德国从5月份开始已经取代美国成为我国锂电池第一大出口市场,2025年前三季度出口金额为102.65亿美元,同比增长29.87%,占我国锂电池出口总额的18.5%。第二大市场为美国,2025年前三季度出口总金额为89.1亿美元,同比下降11.83%,占我国锂电池出口额的16.1%。美国市场的下滑与近期中美贸易政策的博弈相关,特别是高额关税的影响,极大削弱了中国产品的价格竞争力。美国《大而美法案》取消新能源补贴(如电动车税收抵免),直接抑制了终端市场对锂电池的需求。中国锂电企业的海外本土化产能布局将是核心应对策略。这意味着,虽然直接从中国出口到美国的电池可能会减少,但中国企业的全球市场份额将通过其在海外设立的工厂得以维持甚至扩大。越南为第三大出口市场,出口金额为31.86亿美元,同比增长14.59%,占我国锂电池出口额的5.7%。前十五大出口目的地中,同比增幅最大的有智利、沙特阿拉伯、澳大利亚。


锂电出海行业企业格局和重点企业分析
当前中国锂电出海呈现多元化竞争格局,各类企业通过差异化路径拓展国际市场。部分企业专注动力电池领域,积极布局海外生产基地;另有企业深耕储能赛道,在特定市场建立竞争优势;上游材料企业则加速海外产能建设,完善全球供应链布局。这种多层次、多路径的出海模式,正推动中国锂电产业从产品输出向技术标准和产业链输出的深度转型。目前,中国锂电出海企业主要包括宁德时代、亿纬锂能、国轩高科、蜂巢能源、远景动力、中创新航、孚能科技、蔚蓝锂芯、欣旺达、豪鹏科技、派能科技、天赐材料、容百科技、中科电气、新宙邦、瑞浦兰钧等。

1、宁德时代新能源科技股份有限公司
宁德时代新能源科技股份有限公司是全球领先的新能源创新科技公司,主要从事动力电池、储能电池的研发、生产、销售,以推 动移动式化石能源替代、固定式化石能源替代,并通过电动化和智能化实现市场应用的集成创新。截至 报告期末,公司已在全球设立六大研发中心、十三大电池生产制造基地,并覆盖全球最广泛的动力与储 能客户群体。 公司在锂电池领域深耕多年,具备了全链条自主、高效的研发能力,在电池材料、电池系统、电池 回收等产业链领域拥有核心技术优势及前瞻性研发布局,通过材料及材料体系创新、系统结构创新、绿 色极限制造创新及商业模式创新为全球新能源应用提供一流的解决方案和服务,已形成全面、先进的产 品矩阵,可应用于乘用车、商用车、表前储能、表后储能等领域,以及工程机械、船舶、航空器等新兴 应用场景,能够全方位满足不同客户的多元化需求,开拓全球零碳新经济。公司动力电池产品包括电芯、模组/电箱及电池包。公司可提供磷酸铁锂电池、三元高压中镍电池、三元高镍电池、钠离子电池、M3P电池、凝聚态电池等覆盖不同能量密度区间的多种化学体系产品系列,能满足快充、长寿命、长续航、高安全、宽温度适应性等多种功能需求。据统计,2025年上半年,宁德时代动力电池系统营业收入为1316亿元,同比增长16.87%。

2、惠州亿纬锂能股份有限公司
惠州亿纬锂能股份有限公司的主要业务是消费电池(包括锂原电池、小型锂离子电池、圆柱电池)、动力电池(包括新能源车电池及其电池系统)和储能电池的研发、生产和销售。消费电池主要服务于消费与工业领域,服务的市场包括智能表计、智慧生活、汽车电子、智能安防与资产追踪、智慧医疗、资源监测、3C 数码、电动工具、电动两轮车、清洁电器、便携式储能、BBU(数据中心备电)、低空经济、两足/四足机器人等,是支持万物互联的关键能源部件之一。动力电池主要服务于新能源车用领域,服务的市场包括新能源乘用车、商用车、工程机械等,涵盖12V、48V、高压动力电池等,是支持绿色出行、低碳交通的重要环节。储能电池主要服务于储能领域,服务的市场包括电力储能、工商业储能、户用储能、通信储能、数据中心备电、船舶动力等,是支持能源互联网的重要能源系统。据统计,2025年上半年,亿纬锂能动力电池营业收入为127.48亿元,同比增长41.74%;储能电池营业收入为102.98亿元,同比增长32.47%;消费电池营业收入为50.79亿元,同比增长4.74%。


锂电出海行业发展趋势
1、出海模式从产品输出到全价值链本土化
建立覆盖研发、生产、服务的本地化价值链体系将成为主流。锂电出海企业将通过海外建厂、设立研发中心和构建区域供应链,实现从简单的产品出口到深度本地化运营的转变。这种模式不仅能更好地适应不同市场的法规标准和消费需求,还能有效规避贸易壁垒,提升市场响应速度。未来,锂电出海企业将更加注重与当地产业生态的融合,建立包括人才培养、技术适配、售后服务在内的完整本土化体系,从而在全球化竞争中建立可持续的竞争优势。
2、技术路线从标准化制造到差异化创新
技术创新将从规模化制造转向个性化解决方案的突破。随着全球市场对锂电池性能要求的不断提高,锂电出海企业将聚焦固态电池、钠离子电池等前沿技术的产业化应用,同时在能量密度、快充性能、循环寿命等关键指标上实现突破。针对不同应用场景的特殊需求,如极端气候条件下的电池稳定性、高安全性的储能解决方案等,企业将开发更具针对性的产品,实现从提供标准化产品向输出定制化技术解决方案的转型升级。
3、市场布局从重点区域到全球网络构建
建立多元化、均衡化的全球市场网络将成为战略重点。在深耕欧洲、东南亚等现有市场的基础上,锂电出海企业将加速开拓北美、中东、非洲等新兴市场,形成更加均衡的全球布局。同时,应用领域将从动力电池为主,向储能系统、电动船舶、航空动力等更广泛的场景扩展。这种多区域、多领域的立体化布局策略,将帮助企业增强抗风险能力,捕捉不同市场的增长机遇,实现全球业务的稳健发展。
●以上数据及信息可参考智研咨询(www.chyxx.com)发布的《中国锂电出海市场现状分析及投资潜力研判报告》。
● 您可以关注【智研咨询】公众号,每天及时掌握更多行业动态。
往期推荐


中国专业的产业咨询服务平台
智研咨询(www.chyxx.com)专注产业咨询十五年,是中国产业咨询领域专业服务机构。公司以“用信息驱动产业发展,为企业投资决策赋能”为品牌理念。为企业提供专业的产业咨询服务,主要服务包含精品行研报告、专项定制、月度专题、市场地位证明、专精特新申报、可研报告、商业计划书、产业规划等。提供周报/月报/季报/年报等定期报告和定制数据,内容涵盖政策监测、企业动态、行业数据、企业排行、产品价格变化、投融资概览、市场机遇及风险分析等。

智 研 产 研 中 心
深度剖析 全景思维 优质服务










部分案例







智 研 咨 询 优 势
专业 严谨 权威 客观

15年产业研究经验

自主研发数据库

10000+客户选择

100+团队成员

质量领先保障

精密准确的研究方法

权威资质

99.9%客户满意率

完善的售后保障

文章转载、引用说明:
智研咨询推崇信息资源共享,欢迎各大媒体和行研机构转载引用。但请遵守如下规则:
1.可全文转载,但不得恶意镜像。转载需注明来源(智研咨询)。
2.转载文章内容时不得进行删减或修改。图表和数据可以引用,但不能去除水印和数据来源。
如有违反以上规则,我们将保留追究法律责任的权力。
