发布信息
登陆/注册
搜索
搜索
导航
首页
产品供应
产品求购
企业库
酒业展会
行业资讯
认证会员
站内搜索
行业企业
当前位置:
首页
行业企业
正文
政府采购非招标采购方式法条释解与疑难问题:精准全解析,疑难全搞定!
作者:本站编辑
2026-02-11 06:12:42
0
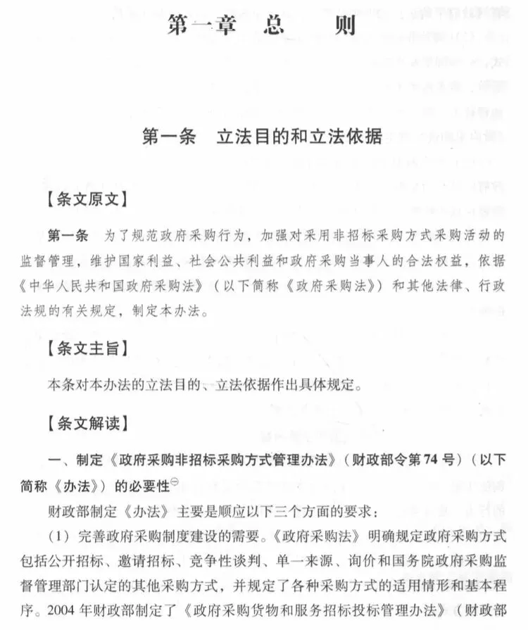
政府采购非招标采购方式法条释解与疑难问题:精准全解析,疑难全搞定!
政府采购非招标采购方式法条释解与疑难问题
完整电子版~欢迎领取!?
下一篇:
【2026广西展讯】2026年广西南宁全行业展会信息表(2026年1月-12月份广西南宁全会展信息排期表第一弹)2026广西展览会/南宁会展预报
上一篇:
整个行业都在演:企业演给客户看,机构演给认监委看,审核员演给自己看…直到某天,戏崩了
相关内容
查看全部
把讯飞的AI产品拆
2026-02-11 08:25
【招聘】寿光汇强
2026-02-11 08:24
2026GEO行业爆发
2026-02-11 08:04
从2026年3月1日起
2026-02-11 07:45
企业数字化转型,
2026-02-11 07:16
国家平台|落实《
2026-02-11 06:57
重庆机场集团电商
2026-02-11 06:56
【竹产业之城】贵
2026-02-11 06:50
2026年GEO服务商
2026-02-11 06:29
PCB行业业绩炸裂!
2026-02-11 06:28