

热固性粉末涂料行业相关概述
热固性粉末涂料是指以热固性树脂作为成膜物质,加入起交联反应的固化剂经加热后能形成不熔的质地坚硬涂层。温度再高该涂层也不会像热塑性涂层那样软化,而只能发生分解。由于热固性粉末涂料所采用的树脂为聚合度较低的预聚物,分子量较低,所以涂层的流平性较好,具有较好的装饰性,而且低分子量的预聚物经固化后,能形成网状交联的大分子,因而涂层具有较好防腐性和机械性能。故热固性粉末涂料发展尤为迅速。

相关报告:智研咨询发布的《中国热固性粉末涂料行业市场供需态势及投资机会研判报告》

热固性粉末涂料行业产业链
从产业链来看,上游为原材料及生产设备,热固性粉末涂料主要由四类关键原材料构成,各自发挥着不可或缺的作用:1)树脂基料:常见类型有环氧树脂、聚酯树脂、丙烯酸树脂等。树脂基料是涂料的基础,决定了涂料的基本性能,如附着力、柔韧性等。2)固化剂:包括酚类固化剂(如双氰胺)、酸酐类、异氰酸酯类等。固化剂的作用是使树脂发生交联反应,形成三维网状结构,从而使涂料固化成膜。 3)颜填料:如钛白粉、炭黑、硫酸钡、云母粉等都属于颜填料。它们不仅可以赋予涂料颜色和遮盖力,还能改善涂料的物理性能,如硬度、耐磨性等。4)功能性助剂:流平剂、消泡剂、增光剂、紫外线吸收剂等都在此列。功能性助剂能够优化涂料的施工性能和使用性能,提升涂层的质量。中游为热固性粉末涂料生产制造,热固性粉末涂料经过预混、挤出、压片、粉碎四道纯物理生产工艺,全程无溶剂添加,因此无废气、废水、废渣产生,对人体、空气、水源及土壤均无害,对环境友好。下游为热固性粉末涂料应用领域,适用于金属、塑料、木材等多种材质的表面涂装,广泛应用于家电、汽车、建筑、家具等行业。

原材料的价格直接影响着热固性粉末涂料的生产成本,2021年粉末涂料几乎所有原材料成本较2020年都有比较明显的增长,价格难以向下传导,利润空间受到了明显压缩;随后2022-2024年原材料价格回落,带来成本压力缓解,热固性粉末涂料行业整体毛利率水平有所改善。2024年粉末涂料用环氧树脂、助剂价格分别下滑至13.0元/kg、25.9元/kg。


热固性粉末涂料行业发展现状
1、市场销售量
粉末涂料可分为热固性粉末涂料和热塑性粉末涂料,即发生了化学反应为热固性粉末涂料,没有发生化学反应的即为热塑性粉末涂料。热固性粉末涂料在粉末涂料市场中占据绝对主导地位,2024年销量占比超98%。而热塑性粉末涂料应用领域相对较窄,应用规模较小。

2016-2024年期间,中国热固性粉末涂料销售量仅有2022年受房地产调控及出口波动影响出现短暂下滑,但随着环保政策落地效果逐步显现与下游应用需求回暖,2023年销量迅速回升,2024年则延续了这一增长势头,2024年我国热固性粉末涂料销量265万吨左右,同比增长6.6%。总体来看,热固性粉末涂料行业仍处于成长期,但粗放式增长阶段已基本结束。

2、产品结构
热固性粉末涂料按树脂类型可分为纯环氧粉末涂料、环氧-聚酯混合型粉末涂料、聚酯-TGIC型粉末涂料、聚酯-HAA型粉末涂料等,其中聚酯-TGIC型粉末涂料为应用规模最大的品种。2024年我国热固性粉末涂料中,纯环氧粉末涂料占比19.2%,环氧/聚酯混合型粉末涂料20.5%,聚酯/TGIC型粉末涂料35.1%,聚酯/HAA型粉末涂料24.3%,其他类型粉末涂料占0.9%。总体来看,各体系之间占比切换主要受成本影响,纯聚酯体系粉末产品对其他常规体系替代进一步加大。

3、应用结构
随着“漆改粉”要求越来越多,工程机械、家具、汽车用涂料、光伏及风力发电铝型材、热敏材料、仪表仪器、电器等领域热固性粉末涂料市场逐年增加,市场空间日趋扩大。在热固性粉末涂料应用领域,2024年建材(含暖通)粉末涂料市场占比27.2%;一般工业用粉末涂料市场占比22.3%;家电粉末涂料市场占比18.8%,其他应用领域包括功能性(防腐)9.5%、农用工程机械及汽车9.4%、家具粉末8.9%、3C产品3.9%。

4、市场规模
伴随着行业整体销量增长,2018-2024年中国热固性粉末涂料市场规模逐渐走高,2024年中国热固性粉末涂料市场规模达487.6亿元,同比增长1.7%,增幅低于销售量增幅主要系产品价格下滑,一方面原材料价格会回落;另一方面,建材粉下行压力不断加大,价格战激烈。


热固性粉末涂料行业企业格局
当前,热固性粉末涂料市场竞争十分激烈,行业集中度较低,主要系:1)由于热固性粉末涂料行业进入门槛相对较低,中小企业众多,市场竞争激烈;2)由于热固性粉末涂料应用场景非常广,参与企业众多,导致市场极度分散;3)由于热固性粉末涂料环保性能、耐用性优异以及应用前景广阔,吸引了大批新的企业纷纷布局。不过,以阿克苏诺贝尔、PPG涂料、爱粤金属粉末、万安实业为代表的头部企业凭借其在资金、技术、品牌、资源、服务等方面的优势,处于行业领先地位,不断扩大市场份额。此外,艾格玛新立材料、华彩新材料、涂亿装饰材料等第二梯队企业也在加快追赶,加速构建自身优势。


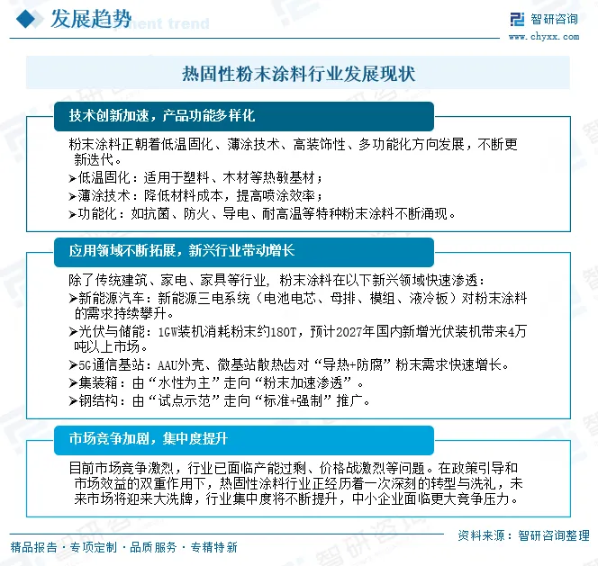
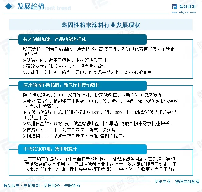
热固性粉末涂料行业发展现状
未来,热固性粉末涂料将朝着低温固化、薄涂技术、高装饰性、多功能化方向发展,不断更新迭代。同时,除了传统建筑、家电、家具等行业,粉末涂料将在新能源、5G通信基站、集装箱等新兴领域加速渗透。此外,目前市场竞争激烈,已面临产能过剩、价格战激烈等问题。在政策引导和市场效益的双重作用下,热固性涂料行业正经历着一次深刻的转型与洗礼,未来市场将迎来大洗牌,行业集中度将不断提升。

●以上数据及信息可参考智研咨询(www.chyxx.com)发布的《中国热固性粉末涂料行业市场供需态势及投资机会研判报告》。
● 您可以关注【智研咨询】公众号,每天及时掌握更多行业动态。
往期推荐


中国专业的产业咨询服务平台
智研咨询(www.chyxx.com)专注产业咨询十五年,是中国产业咨询领域专业服务机构。公司以“用信息驱动产业发展,为企业投资决策赋能”为品牌理念。为企业提供专业的产业咨询服务,主要服务包含精品行研报告、专项定制、月度专题、市场地位证明、专精特新申报、可研报告、商业计划书、产业规划等。提供周报/月报/季报/年报等定期报告和定制数据,内容涵盖政策监测、企业动态、行业数据、企业排行、产品价格变化、投融资概览、市场机遇及风险分析等。

智 研 产 研 中 心
深度剖析 全景思维 优质服务










部分案例







智 研 咨 询 优 势
专业 严谨 权威 客观

15年产业研究经验

自主研发数据库

10000+客户选择

100+团队成员

质量领先保障

精密准确的研究方法

权威资质

99.9%客户满意率

完善的售后保障

文章转载、引用说明:
智研咨询推崇信息资源共享,欢迎各大媒体和行研机构转载引用。但请遵守如下规则:
1.可全文转载,但不得恶意镜像。转载需注明来源(智研咨询)。
2.转载文章内容时不得进行删减或修改。图表和数据可以引用,但不能去除水印和数据来源。
如有违反以上规则,我们将保留追究法律责任的权力。
