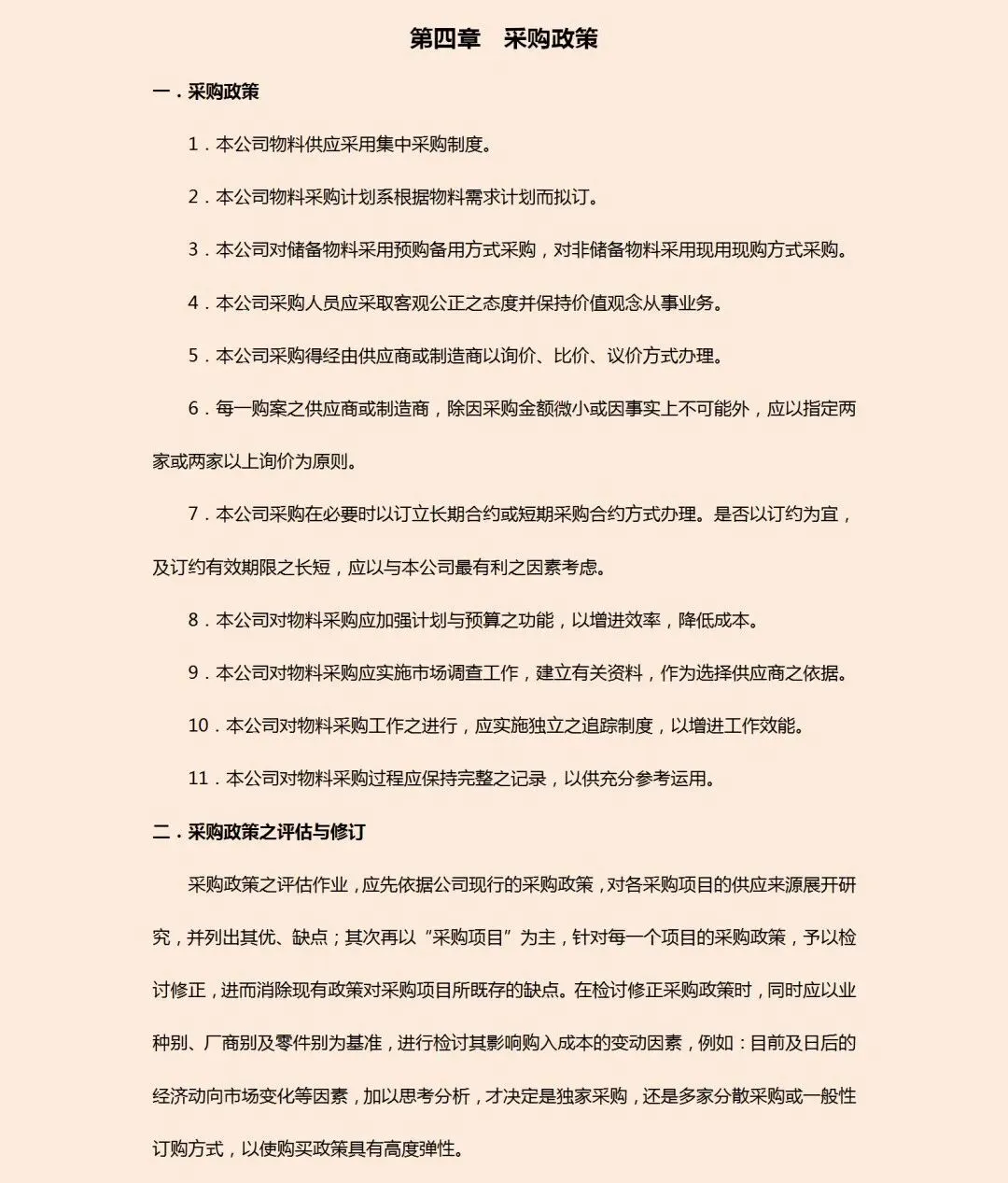
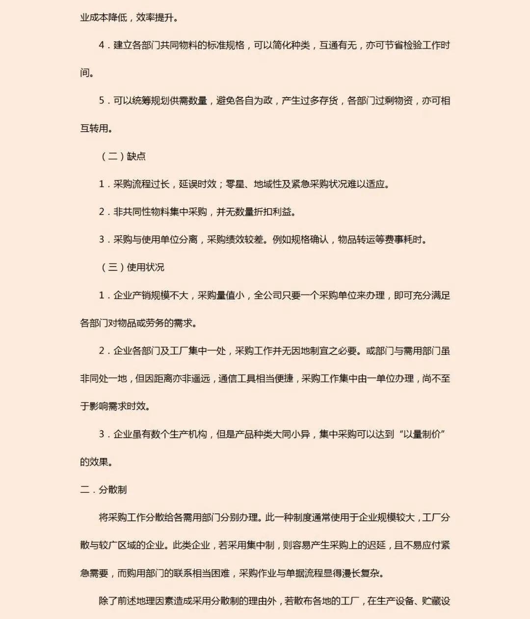
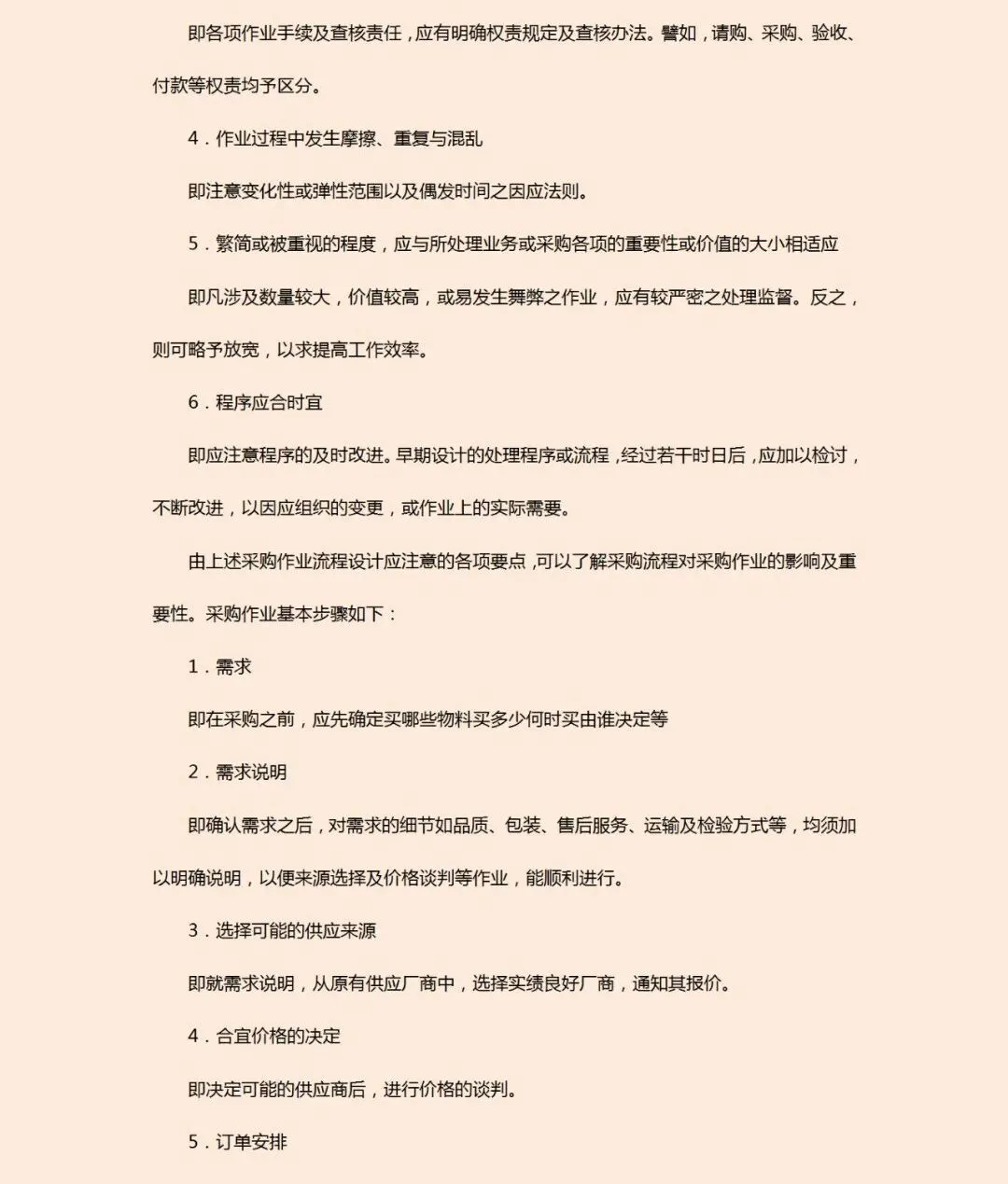
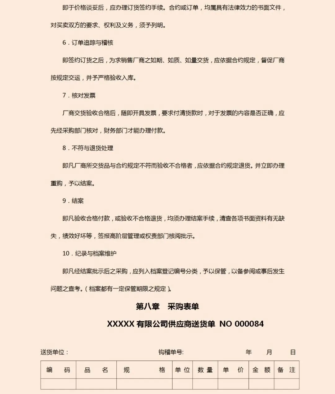
在日益复杂的市场环境中,一套系统、规范的采购管理体系是组织稳健运营与成本控制的基石。《采购手册》正是这一体系的集中体现,它不仅是操作指南,更是战略落地的保障。今天,我们将深入探讨一份完整的采购手册应包含的22个核心章节,助你构建专业、高效的采购运作机制。





















如何获取更多资料下载?

·加入方式
立即扫码

在日益复杂的市场环境中,一套系统、规范的采购管理体系是组织稳健运营与成本控制的基石。《采购手册》正是这一体系的集中体现,它不仅是操作指南,更是战略落地的保障。今天,我们将深入探讨一份完整的采购手册应包含的22个核心章节,助你构建专业、高效的采购运作机制。






















·加入方式
立即扫码
