点击蓝字 关注轧钢之家




2025-12-04
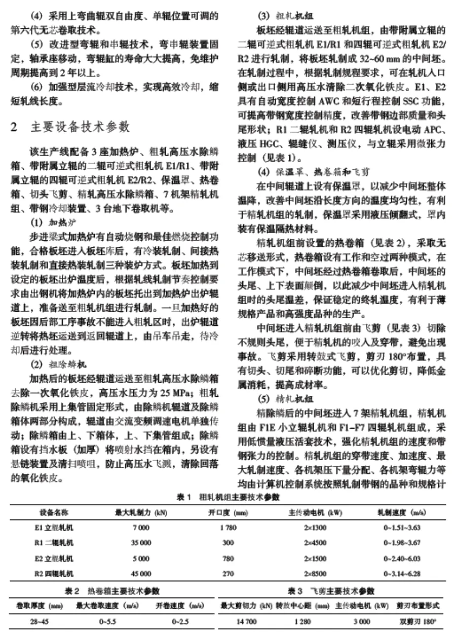
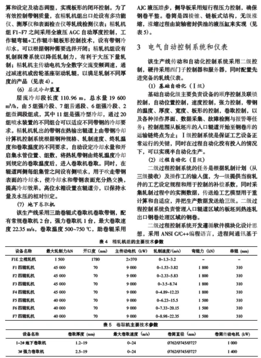
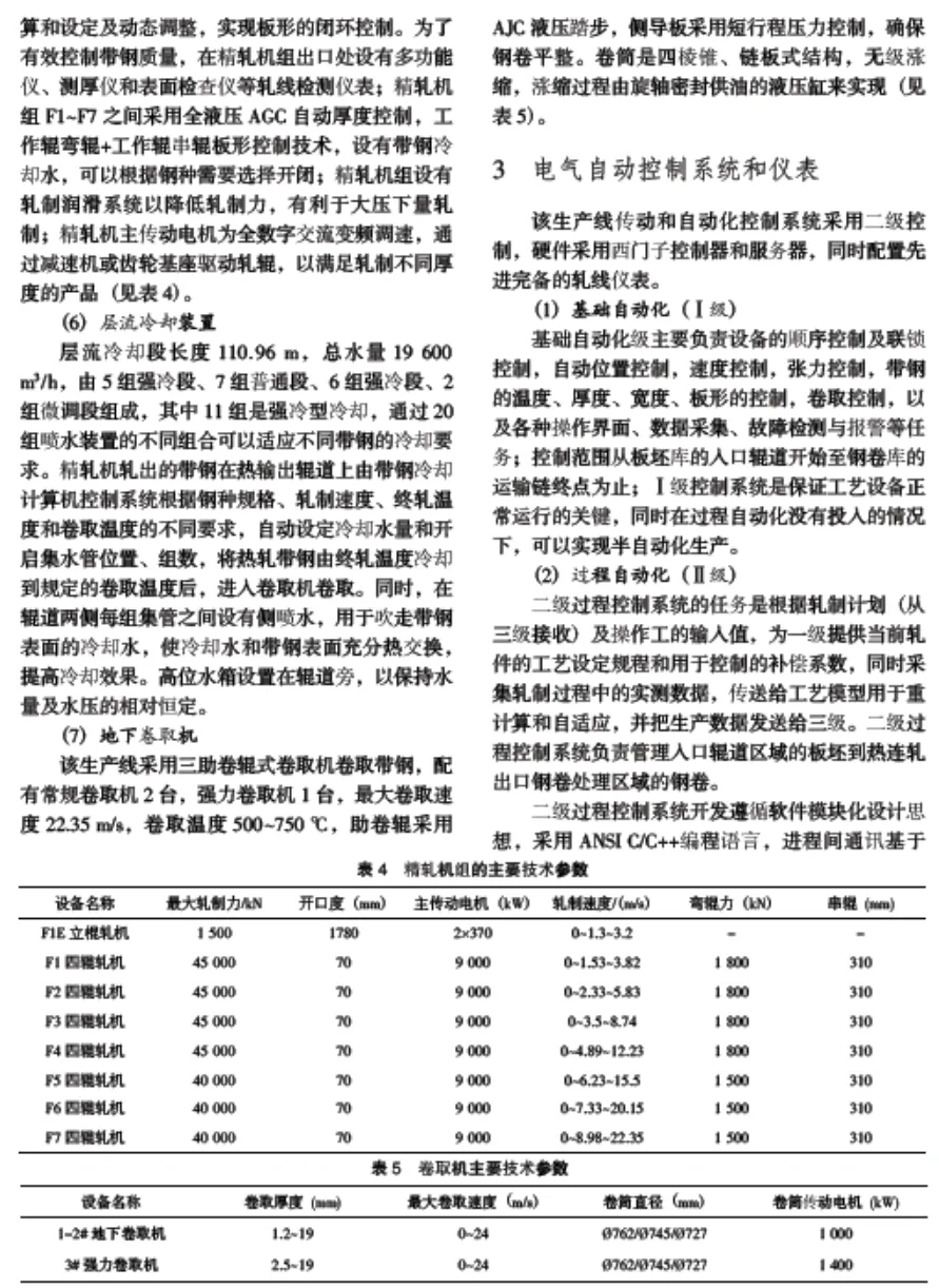
2025-10-09
2025-09-12
2025-06-26
2025-06-24
工程机械用钢 | 管线钢 | 结构钢 | 风电钢 | 船板海工板 | 复合板 | 耐磨钢 | 桥梁钢 | 锅炉容器钢 | 原油储罐用钢 | 核电钢 | 水电钢 | 模具钢 | 镍系低温钢 | 耐腐蚀板 | 双相钢 | 非调质钢 | 铁路用钢 | 轴承钢 | 弹簧钢 | 齿轮钢 | 链条钢 | 耐磨球钢 | 能源用钢 | 易切削钢 | 冷镦钢 | 300系不锈 | 金属覆膜板 | 球扁钢 | 药芯焊丝钢 | 不锈耐酸钢 | 共析钢 | 电工钢 |
2025-08-23

点击“阅读原文”,查看更多精彩内容!
