优秀的采购管理,远不止是谈判压价或下单跟催。它是一套深度融合战略分析、流程优化与关系管理的系统工程。对于力求供应链卓越的企业而言,采购职能的价值体现于如何通过系统性的策划与执行,将成本控制、质量保证与供应稳定性转化为企业的核心竞争力。

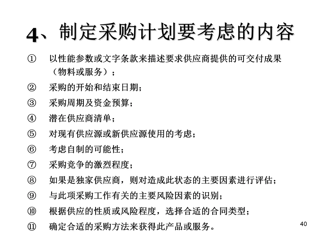
采购管理的起点在于战略策划。这要求我们超越日常操作,从宏观经济、行业趋势入手,进行前瞻性布局。有效的策略,如集中采购以提升议价能力,或与核心供应商建立战略联盟而非简单的交易关系,能从根本上优化供应链结构。流程的精细化同样关键,通过电子商务工具、经济批量计算以及跨部门流程再造,可以剔除不必要的环节与隐形成本。

采购人员的角色也需重新认知。他们不仅是谈判专家,更应是具备财务、法律知识的业务伙伴,能理解公司战略与客户需求,为研发、生产等部门提供最优的物料选择方案。这背后需要清晰的绩效评估体系作为支撑,将质量、交期、成本控制量化为具体指标,驱动采购行为与企业目标对齐。

供应商管理是采购价值落地的核心。从严格的入网评估到持续的绩效考评,目的并非打压供应商,而是通过科学的标准筛选伙伴,并通过激励与辅导机制,构建双赢的合作关系。在特定条件下,实施JIT准时化采购或VMI供应商管理库存,能显著降低链条总库存,实现效率飞跃。正如丰田生产方式所揭示,强大的伙伴关系能在危机中转化为惊人的协同恢复能力。

































如何获取更多资料下载?

·加入方式
立即扫码

