本期目录
Catalogue of this issue
1.免费获取报告方式
2.报告简介
3.报告预览
4.数据库会员服务介绍
5.客服咨询
免费下载报告方法
1
关注小程序

2
分享推文

3
极风数据官网
https://www.fastnewdata.com/#/report
Detail/720574
极风数据分享群
每日固定研报 / 文章推送、行业知识干货分享、客户好评 / 使用案例同步

【行业简报】
《“人工智能+制造”专项行动实施意见》发布,多家中国企业亮相CES展会(报告编号:720574)
报告简介
报告题目:《“人工智能+制造”专项行动实施 意见》发布
报告页数:9
报告编号:720574
报告时间:2026年1月13日
报告简介:
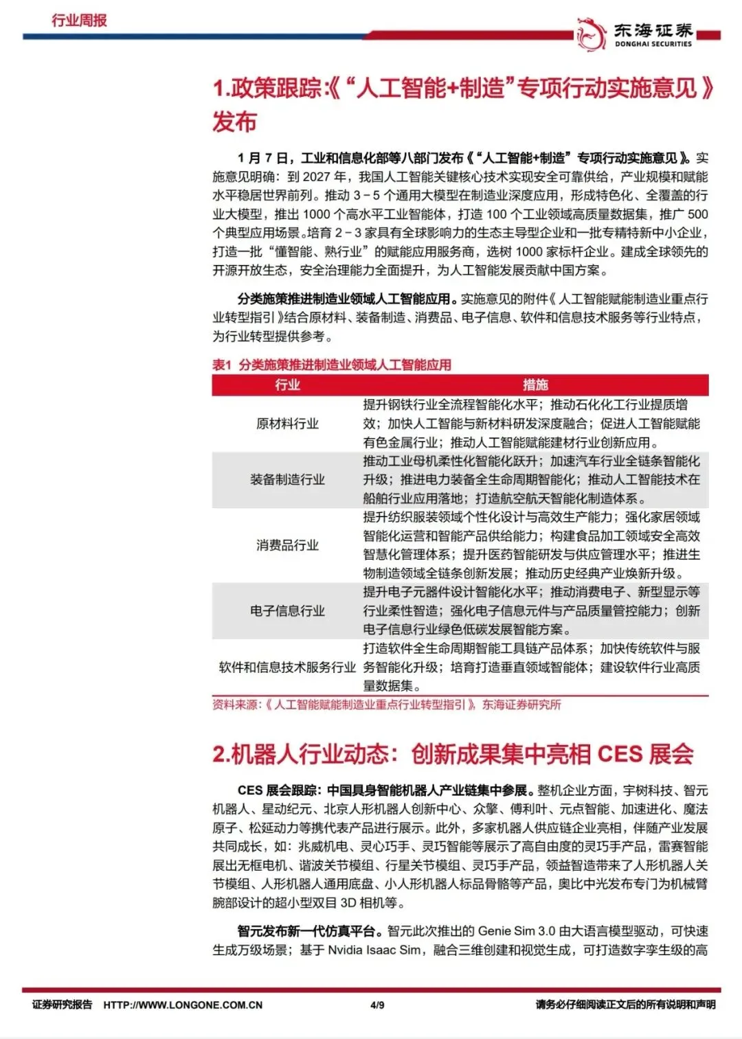
本文为机械设备行业周报(20260105-20260111),由分析师王敏君撰写,核心聚焦行业政策与前沿动态。本周八部门发布《“人工智能 + 制造” 专项行动实施意见》,明确 2027 年行业发展目标,推动人工智能与制造业深度融合。CES 展会期间,中国具身智能机器人产业链集中亮相,智元、宇树科技等企业展示核心产品,智元出货量居全球首位,海外企业也推出多款场景化机器人产品。同时,简要跟踪巨星科技、杰克科技等出口链公司动态,并回顾行业行情,提示宏观景气度、技术研发等相关风险,为行业投资提供参考。
内容预览
注意
内容预览提供4页预览,观看完整版需要购买或者分享。




阅读注意
本资源来源于互联网,仅限于科研使用,
请勿恶意复制用于其他用途。
如有侵权,请联系本号删除。
数据库会员服务
购买方式
观看完整版需要购买或者分享,请添加极风数据客服。

数据库会员服务
扫码了解极风小程序

普通会员: 每月 1 次免费下载, 每月1号更新;
高级会员: 每日 6 次免费下载,能享高级会员专享数据
加入极风数据高级会员,您将获得:
1、公众号和小程序资源持续更新,会员可以第一时间获取(无需分享、无需等待),还有会员专享资源。
2、已推送的海量学术资源可以每天可下载6次,没有总量限制,会员专享数据每周可下载1份。资源包括:包括年鉴类、各类数据整理的面板数据类、监测调查的微观数据类、学习教程类、生物信息类。
3、每年定期更新已有的各类资源
4、定制数据可享受8折优惠!
注意事项
付费后,请添加微信号"fastnewdata",我们拉您入群
报名之前必备正确填写微信号,报名成功后,小编将主动加您微信,拉您入群。如有遗漏,请添加小编微信(fastnewdata).
感谢您的信任和支持!

