

过程控制系统行业相关概述
过程控制系统(Process Control System)是用于监测、控制和优化工业过程的自动化系统,广泛应用于化工、石油、电力、制药、食品加工等领域。其中PLC(可编程逻辑控制器)、DCS(分散控制系统)是两种常见的控制系统。它们各自有着独特的特点和优势,适用于不同的工业环境和需求。PLC是一种数字运算操作的电子系统,专为在工业环境下应用而设计。它采用可编程的存储器,存储执行逻辑运算、顺序控制、定时、计数和算术运算等操作的指令,并通过数字或模拟的输入/输出控制各种类型的机械或生产过程。PLC的主要特点是可靠性高、编程简单、适应性强、易于扩展等。它广泛应用于各种工业自动化领域,如机械制造、电力、化工等。DCS是一种基于微处理器的多级计算机系统,用于对生产过程进行集中监视、操作、管理和分散控制。它将一个大型控制系统分解成若干个独立的子系统,每个子系统都具有独立的处理能力和控制能力,从而实现分散控制。DCS的主要特点是系统配置灵活、控制功能强大、易于维护、安全可靠等。它适用于大型、复杂的工业生产过程,如石油化工、电力、钢铁等。

过程控制系统产业链涉及环节多,上游为核心软硬件,包括传感器、变送器、控制器、执行器、人机界面(HMI)等,上游软硬件的性能直接关系着系统的及时性、准确性及精准性。中游为过程控制系统服务商。下游为过程控制系统应用领域,广泛用于石油化工、电力、机械制造、食品等领域。

相关报告:智研咨询发布的《中国过程控制系统行业市场研究分析及发展趋势研判报告》

过程控制系统行业发展背景
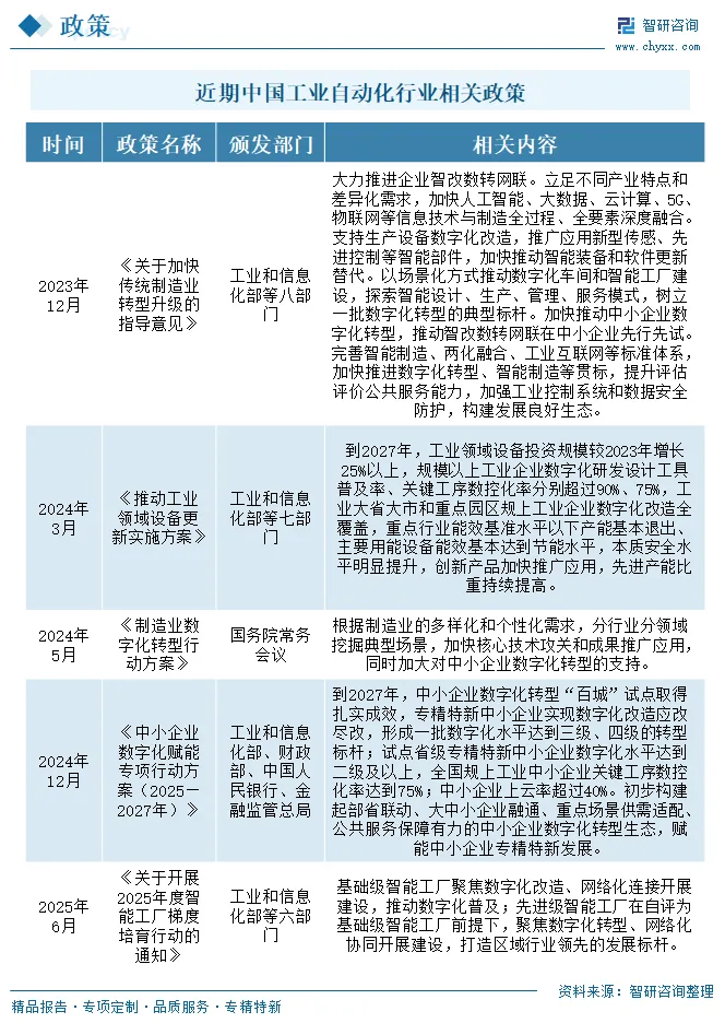
伴随工业4.0的蓬勃发展,全球智能制造和工业自动化行业变革提速。中国高度重视智能制造和工业自动化发展。国务院、工信部、发改委、科技部等有关部门陆续出台了一系列政策鼓励和支持行业发展。如《制造业数字化转型行动方案》要求根据制造业的多样化和个性化需求,分行业分领域挖掘典型场景,加快核心技术攻关和成果推广应用,同时加大对中小企业数字化转型的支持。《中小企业数字化赋能专项行动方案(2025—2027年)》提出到2027年,中小企业数字化转型“百城”试点取得扎实成效,专精特新中小企业实现数字化改造应改尽改,形成一批数字化水平达到三级、四级的转型标杆;试点省级专精特新中小企业数字化水平达到二级及以上,全国规上工业中小企业关键工序数控化率达到75%;中小企业上云率超过40%。初步构建起部省联动、大中小企业融通、重点场景供需适配、公共服务保障有力的中小企业数字化转型生态,赋能中小企业专精特新发展。利好政策频出为过程控制系统行业提供了良好的发展环境。

在全球产业升级与科技革新的浪潮下,工业自动化已成为推动工业提质增效、实现智能化转型的核心驱动力。几乎各行各业的生产企业都在逐步取代传统的人工或机械的方式。通过自动控制来完成那些需要反复操作的环节,实现自动化加工与连续生产,提升机械设备的生产效率与质量,发挥出最大的生产力。2024年我国工业自动化市场在面对出口承压、国内产能过剩等不利因素下,延续2023年下跌趋势,2024年跌幅约1.7%,为2859亿元。


过程控制系统行业市场现状
1、全球市场
过程自动化系统是实现生产全流程智能优化运行的基础,其不仅要求工序内各单元/设备的控制回路具有很好的性能,确保各单元/设备的工艺参数在目标值范围内,而且要按过程优化运行的指令与上下游工序的过程控制系统实现一体化协同控制,从而实现整个生产系统的产品质量、产量、消耗及成本等综合生产指标的优化控制。近年来,全球过程控制系统市场规模逐步扩大,2024年全球过程控制系统行业市场规模约59.4亿美元,2025年市场规模增长至61.73亿美元,同比增长3.9%。

其中DCS解决方案约占市场的46%,主要应用于石油天然气、电力及化工领域。其次PLC占比38%,广泛用于离散和批处理生产过程,在汽车和包装领域近50%部署了PLC。包括SCADA和混合控制系统等在内的其他类型占比16%。

过程控制系统应用场景日益丰富,其中石油和天然气、化工、汽车、食品及饮料为过程控制系统主要应用领域,2024年应用占比分别为29%、22%、14%、13%。

2、中国市场
21世纪以来,随着我国工业化进程的加速,计算机技术、通信技术和网络技术的应用与集成推动过程自动化发生质的飞跃。新一代人工智能、大数据、物联网及云计算等技术,不仅推动了企业朝网络化、数字化和智能化方向建设智能工厂,而且改变了过程控制系统、生产管理系统、经营决策系统的软硬件形态。主流自动化系统供应商推出了“无界自动化”、“工业自主化”等各具特色的过程自动化解决方案。近年来,中国过程自动化的产业规模随智能制造迭代升级而快速扩大。数据显示,2025年中国过程控制系统市场规模约43.4亿元。

与美国、德国及日本等国家知名的自动化公司相比,我国过程自动化起步较晚,早期产品的可靠性与国际知名公司存在较大差异。经过多年来的发展,我国自动化行业厂商的技术水平和产品质量都得到持续提升,已缩小了与国外品牌的差距,并借助国内制造业产业升级的机遇,加快对国外品牌产品的替代速度,国内厂商的市场份额持续扩大。当前,国内厂商除头部企业外,大多规模偏小,技术力量薄弱,在部分关键自动化产品上还难以与国际知名厂商相竞争,为用户提供全过程的研发、设计、制造及服务的能力也有待提升。


过程控制系统行业发展趋势
过程自动化系统正处于一个快速发展的时期,机遇与挑战并存,人工智能、机器视觉和机器人的高速发展, 将推动流程企业走向深度智能化,并拓展过程自动化的边界。从流程工业本身来看,将自动化技术(AT)、信息技术(IT)、工艺技术(PT)、运营技术(OT)及设备技术(ET)等深度融合,构建企业智能运行管理与控制系统,是过程自动化发展的未来方向。此外,为增强我国产业链供应链安全保障能力,自主可控的科技创新是必由之路。 过程自动化装备的全面国产化必将随着国内信息电子产业的持续发展而逐步变成现实。

●以上数据及信息可参考智研咨询(www.chyxx.com)发布的《中国过程控制系统行业市场研究分析及发展趋势研判报告》。
● 您可以关注【智研咨询】公众号,每天及时掌握更多行业动态。
往期推荐


中国专业的产业咨询服务平台
智研咨询(www.chyxx.com)专注产业咨询十五年,是中国产业咨询领域专业服务机构。公司以“用信息驱动产业发展,为企业投资决策赋能”为品牌理念。为企业提供专业的产业咨询服务,主要服务包含精品行研报告、专项定制、月度专题、市场地位证明、专精特新申报、可研报告、商业计划书、产业规划等。提供周报/月报/季报/年报等定期报告和定制数据,内容涵盖政策监测、企业动态、行业数据、企业排行、产品价格变化、投融资概览、市场机遇及风险分析等。

智 研 产 研 中 心
深度剖析 全景思维 优质服务










部分案例







智 研 咨 询 优 势
专业 严谨 权威 客观

15年产业研究经验

自主研发数据库

10000+客户选择

100+团队成员

质量领先保障

精密准确的研究方法

权威资质

99.9%客户满意率

完善的售后保障

文章转载、引用说明:
智研咨询推崇信息资源共享,欢迎各大媒体和行研机构转载引用。但请遵守如下规则:
1.可全文转载,但不得恶意镜像。转载需注明来源(智研咨询)。
2.转载文章内容时不得进行删减或修改。图表和数据可以引用,但不能去除水印和数据来源。
如有违反以上规则,我们将保留追究法律责任的权力。
