
如何科学核算会展活动的碳足迹,又该如何有效推进会展活动的碳中和实施?推荐一份最新标准,和一份56页的会议碳中和PPT:
一、最新标准
广东省市场监督管理局发布了《会展活动碳足迹核算与碳中和实施指南》(DB44/T 2783—2025),该标准自2026年3月10日起正式实施,为广东省会展活动的绿色低碳发展提供了系统性指导。
点此下载完整版标准及56页PPT
该指南适用于广东省各类会展活动的碳足迹核算与碳中和实施工作,明确了完整性、准确性、科学性和透明性四大基本原则。完整性要求覆盖核算边界内所有直接与间接温室气体排放;准确性强调数据客观可核查,减少偏差与不确定性;科学性体现在核算边界、方法、数据及排放因子的合理选择;透明性则要求全面记录并公开碳足迹核算与碳中和实施的相关信息,确保过程可追溯。
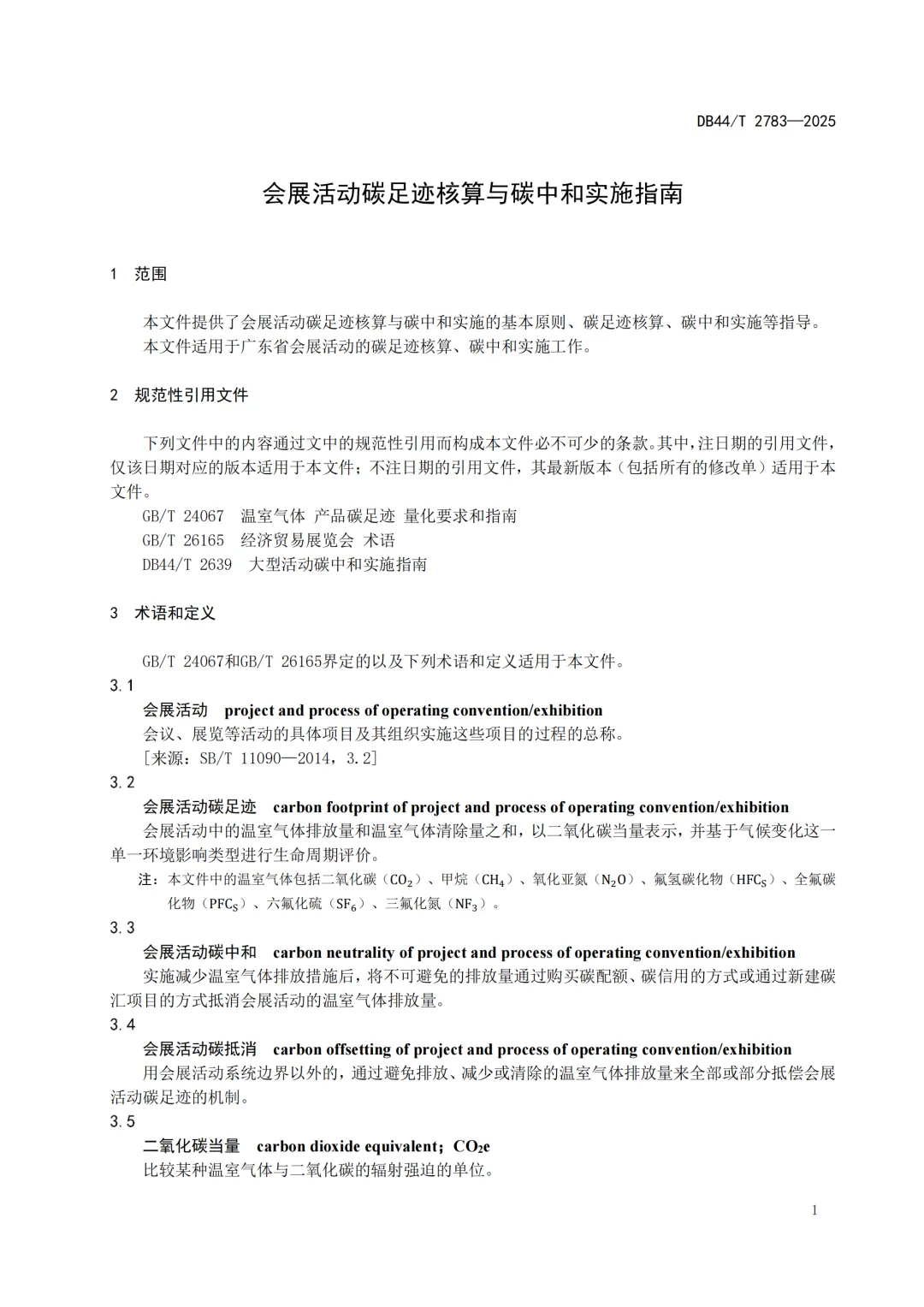
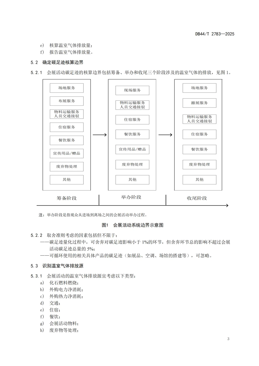
碳足迹核算作为指南的核心内容,流程清晰规范,涵盖确定核算边界、识别排放源、收集活动数据、选择排放因子、核算排放量及报告结果六个环节。核算边界包括会展活动的筹备、举办和收尾三个阶段,需综合考虑各阶段的排放影响,同时遵循“对碳足迹影响小于1%的环节可舍弃,但总舍弃影响不超过5%”的取舍准则。排放源识别需覆盖化石燃料燃烧、外购电力热力、交通、住宿、餐饮、物料及废弃物处理等类型,确保无重要排放环节遗漏。




在碳中和实施方面,指南提出了从制定计划到确认实现的完整路径。会展活动组织者需在筹备阶段制定碳中和实施计划,明确核算边界、减排措施及碳抵消方式,并通过媒介向社会发布。
减排措施可从场地选择、物料使用、能源管理、交通优化等多维度推进,如优先选择绿色认证场地、采用模块化可循环搭建材料、推广绿色出行等。对于不可避免的排放量,可通过购买碳配额、核证自愿减排量(CCER)或碳普惠核证减排量等方式进行抵消,最终通过自我承诺或第三方评估确认碳中和实现,助力会展行业向低碳化转型。
二、56页会议碳中和PPT
《会议碳中和与零碳公共机构》PPT,分析了应对气候变化的背景、会务活动碳中和实践及零碳公共机构创建路径,为绿色低碳发展提供了行动指引。时间虽然是2020年的,但内容仍然有很高的参考价值!





会务活动碳中和是应对气候变化的重要实践。碳足迹指企业、活动或个人产生的温室气体排放集合,碳中和则通过计算排放总量,再通过碳汇、购买碳信用等方式抵消排放。国际上,2006年都灵奥运会、2014年APEC会议等大型活动已实现碳中和;国内从2011年全国林业厅局长会议到2019年G20杭州峰会,也积累了丰富经验。2019年生态环境部发布《大型活动碳中和实施指南(试行)》,从制定计划、实施减排到抵消排放,为大型活动碳中和提供了标准化路径。












零碳公共机构创建是绿色发展的重要抓手。公共机构作为使用财政资金的国家机关、事业单位等,其节能工作强调提高能源效率、规范制度建设并发挥表率作用。各地已涌现出一批示范案例,如广东省立中山图书馆通过照明和空调系统改造,2016年人均综合能耗较2013年下降21.92%;深圳市市民中心实施光伏发电等改造,2016年用能总量较2014年显著下降。创建零碳公共机构需从摸清排放现状、分析趋势、挖掘减碳潜力入手,综合运用节能技术与碳中和机制,推动公共机构成为低碳发展的先行者。
点此下载完整版标准及56页PPT


