发布信息

重磅整理!全国各地招投标,政府采购负面清单大汇总!

作者:本站编辑      2026-02-03 10:41:44     10
重磅整理!全国各地招投标,政府采购负面清单大汇总!

点击蓝字 关注我们

近年来,“负面清单”在政府采购领域逐渐成为热点词汇,尽管财政部并未出台统一的政府采购负面清单,但地方实践已先行一步。

    目前,众多省、市财政厅(局)纷纷出台了适用于本地区的政府采购负面清单,旨在清晰界定采购人、代理机构、供应商及评审专家在政府采购活动中不得触碰的红线,明确哪些行为属于违规操作,必须严格禁止。

在此汇总了全国各地政府采购清单,汇总成文,文中附下载链接,以供参考学习。

全国各地政府采购负面清单汇总

省份名称文件编号信息来源备注
北京市京财采购〔2020〕1345号
https://czj.beijing.gov.cn/zwxx/tztg/202007/t20200730_1966489.html
京津冀将实行统一政府采购负面行为清单,已于2024年12月完成征求意见稿公示
天津市津财规〔2020〕2号
https://cz.tj.gov.cn/zwgk_53713/zcwjx/zcwjst/202012/t20201225_5169301.html
河北省
山西省晋财购〔2018〕44号
https://www.sxftc.edu.cn/zcgl/info/1004/1355.htm

内蒙古自治区内财购〔2020〕1323 号
https://www.nmgacc.cn/wlcb/news8981.html

辽宁省辽财采〔2021〕283号
http://www.fsggzyjy.cn/zcwj/zfcg/202401/t20240108_4975913.html

吉林省吉财采购〔2022〕1029号
http://czt.jl.gov.cn/zwgk/zzfg/202302/t20230215_2203679.html

黑龙江省黑财规审〔2022〕10号
https://zcc.hict.org.cn/detail/1211/6121.htm

上海市-青浦区青财采〔2023〕119号
https://www.shqp.gov.cn/shqp/zwgk/zxgk/20231227/1153093.html

江苏省-南京市宁财购〔2022〕125号
https://gzc.njfu.edu.cn/xgxz/gzxz/20230704/i275934.html

浙江省/
http://www.ccgp-zhejiang.gov.cn/site/detail?categoryCode=zjcgCategory12&parentId=600002&articleId=SiV2QZ2lgMybP14Bhpvaww==

/
https://czt.zj.gov.cn/art/2023/4/3/art_1164164_58926369.html
政府采购禁止行为清单指引(一)
安徽省皖财购〔2022〕694号
https://mpa.ah.gov.cn/public/4140867/121412311.html

福建省-福州市榕财采〔2021〕29号
https://www.fvti.cn/cgzb/2021/0429/c3990a135796/page.htm

江西省赣财购〔2022〕14号
https://ncx.nc.gov.cn/ncxrmzf/cgzcq/202305/a8dd1ebd906d4a5b93cb4d6a4f8aa4b2.shtml

山东省鲁财采〔2020〕24号 
http://czt.shandong.gov.cn/art/2020/5/29/art_17628_9162551.html

河南省-郑州市郑财购〔2022〕9号
https://public.zhengzhou.gov.cn/D0107Y/6881875.jhtml

湖北省鄂财采发〔2019〕6号
https://czt.hubei.gov.cn/zfxxgk_GK2020/zc_GK2020/gfxwj_2020/201910/t20191031_840658.shtml

湖南省-长沙市长财采购〔2024〕10 号
http://changs.ccgp-hunan.gov.cn/gp/showNotice.html?basicId=308839&basicArea=changsha

广东省粤财采购〔2023〕9号
https://gdgpo.czt.gd.gov.cn/freecms/site/guangdong/893/info/2023/11004708.html

广西壮族自治区-柳州市柳政管发〔2022〕11号
http://wsbs.liuzhou.gov.cn/xwzx/dtgg/202207/t20220721_3100844.shtml

海南省琼财采〔2021〕311号
https://mof.hainan.gov.cn/sczt/0503/202106/774285b7382c438cbd5fc8634ec9b9b6.shtml

四川省川财采〔2022〕90号
https://cdcz.chengdu.gov.cn/cdsczj/c152751/2023-02/03/content_b329661e7e3846c981bbf52aec3805b2.shtml

贵州省-贵阳市筑财采〔2024〕12号
https://czj.guiyang.gov.cn/new_site/xwdt/tzgg_5908369/202407/t20240717_85126197.html

云南省-昆明市昆财采〔2019〕20号 
https://caigou2003.com/web/news/20220419/568840118429941760.html

重庆市渝财采购〔2022〕7号
https://czj.cq.gov.cn/zwgk_268/zfxxgkml/zcwj/qtwj/202206/t20220610_10801678.html

西藏自治区藏财采办〔2021〕177号
http://www.ccgp-xizang.gov.cn/freecms/site/xizang/xzzcfg/info/2021/52410.html

陕西省陕财办采〔2018〕18号
https://ccgp-shaanxi.gov.cn/freecms/site/shaanxi/ggxx/info/oldweb/8a85be3565216c7101653297ada00021.html

甘肃省甘财采〔2022〕18号
http://125.74.7.179/web/article/402882818256e0b3018256ebcdc9003c.html

青海省青财采字〔2020〕346号
http://www.ccgp-qinghai.gov.cn/site/detail?categoryCode=PolicyRules&parentId=4192&articleId=FTy2tgbkCc/HSNnFITiZKw==&utm=site.site-PC-43173.1045-pc-wsg-mainSearchPage-front.2.e0c7ee10b2d211ef9567ffae7ae77b96

宁夏回族自治区银财发〔2019〕7号
https://www.yinchuan.gov.cn/xxgk/bmxxgkml/sczj/xxgkml_2101/bmqtwj_2109/201901/t20190107_1243309.html

新疆维吾尔自治区兵财库〔2020〕102号
https://bingtuan.caigou2003.com/web/news/20220209/543862916353359873.html

政府采购负面清单示例

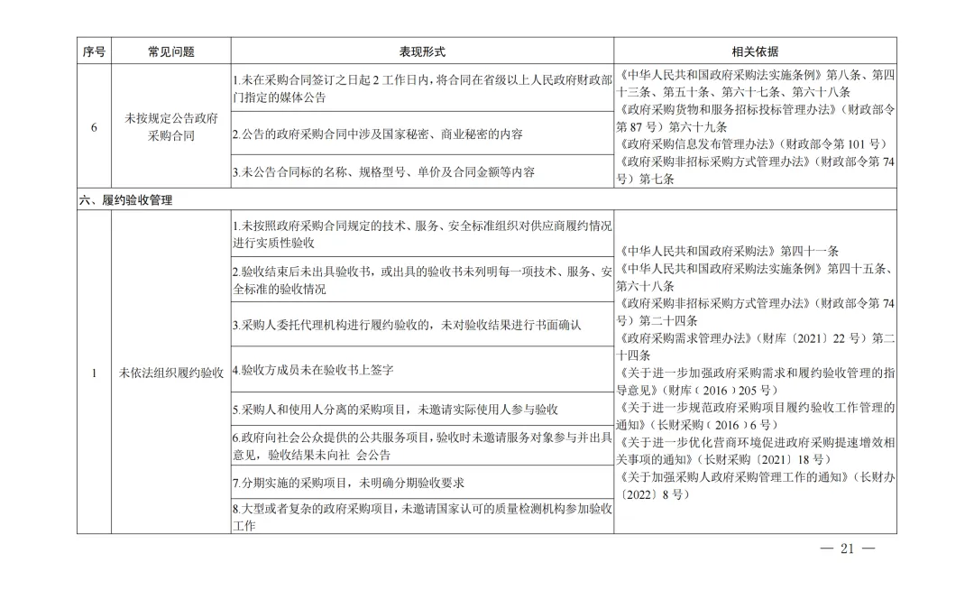
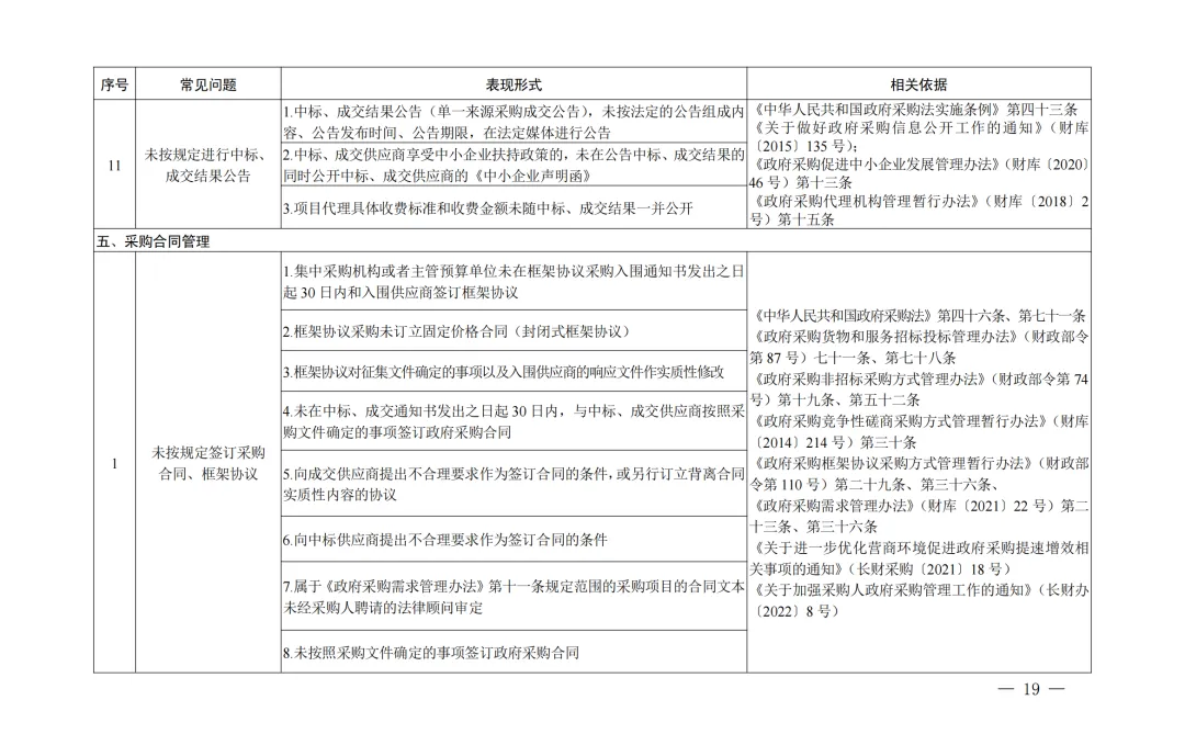
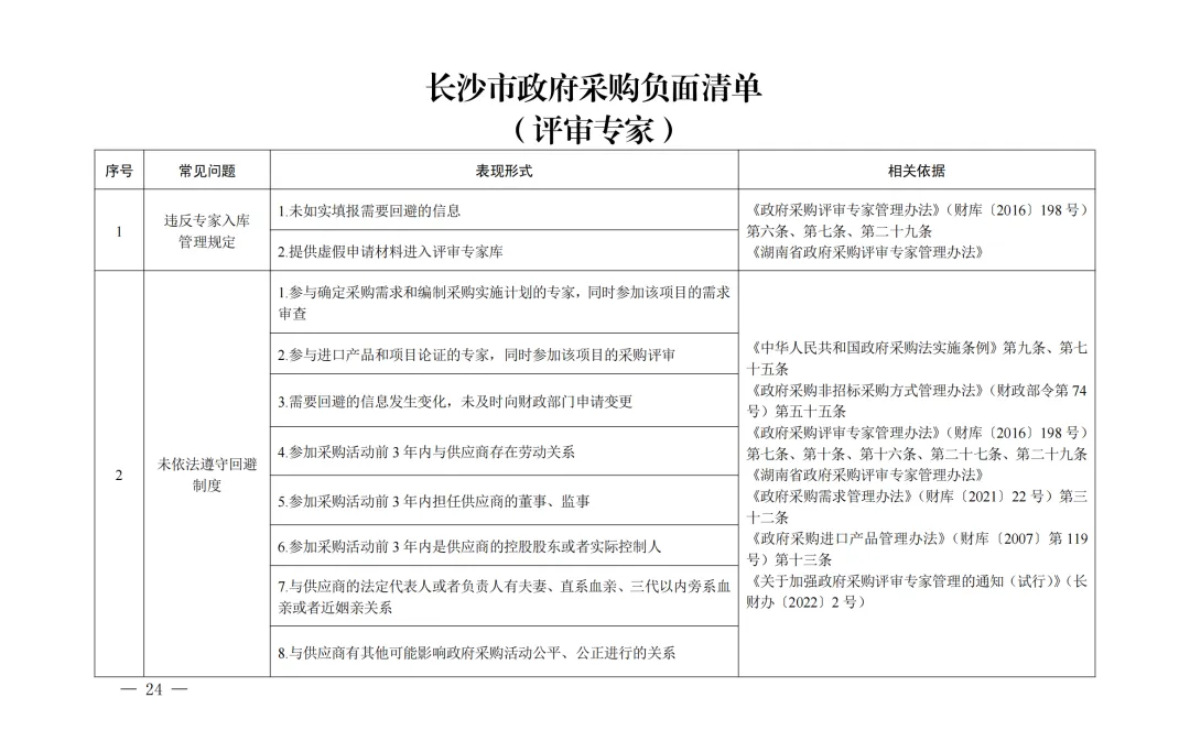
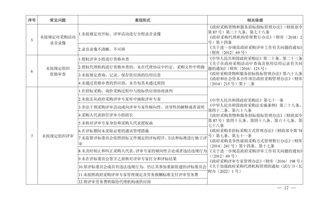
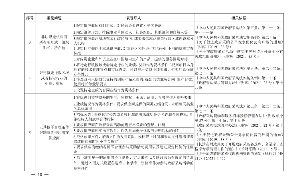
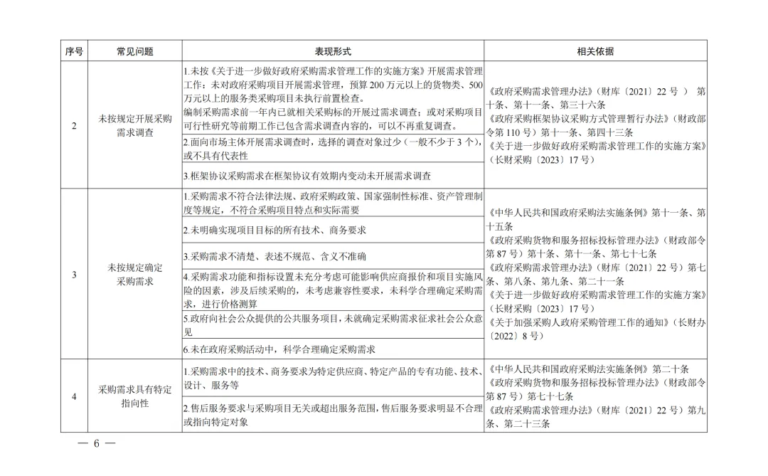
为帮助大家更直观地理解政府采购负面清单的内容及效力,本文选取长沙市近期发布的《长沙市政府采购负面清单》进行示范说明。


    该文件中其中详细列明了四类主体在编制采购文件、组织采购活动、合同签订验收、依法提供材料等环节中严格禁止的行为事项清单,并针对每项禁止行为的具体内容、法律依据进行了阐述。

适用主体:采购人、代理机构

适用主体:评审专家

适用主体:供应商

来源|北京市财政局官网、天津政务网等全国各地政务官网

往期精选

投标文件中的偏离表怎么填写?这样填,通过率直接翻倍|新手也能零踩坑!
收藏参考!公开招标、竞争性谈判、竞争性磋商的差异!
最全标书制作流程(2026年版)

点赞

分享

喜欢

留言

相关内容 查看全部