成都海关支持2026年第114届
全国糖酒商品交易会便利措施
一、制定通关指南
制定《2026年第114届全国糖酒商品交易会成都海关通关指南》《2026年第114届全国糖酒商品交易会检验检疫限制清单》《2026年第114届全国糖酒商品交易会检验检疫禁止清单》,为境外参展商提供详细指引。
二、指定服务机构
指定成都海关所属天府新区海关作为海关服务2026年第114届全国糖酒商品交易会管理机构,做好糖酒会海关服务保障工作。
三、便利暂时进出境货物通关
暂时进出境货物免于交验许可证件,我国缔结或参加的国际条约、协定以及国家法律、行政法规和海关总署规章另有规定的除外;免申报前确认申请,企业可直接向主管地海关申报暂时进出境货物。
四、设置专门通道办理手续
在主要口岸为糖酒会设置进境展览品报关专用窗口和查验专用通道,优先办理申报、查验、抽样、检测等海关手续,实行即到即查,根据主办方需求为糖酒会参会人员按规定提供口岸通关便利。
五、参展食品简化入境手续
仅供展览的预包装食品免予加贴中文标签和抽样检验,免予核查收发货人备案证明。
六、优化展品出境手续
糖酒会暂时进境展览品(ATA单证册项下暂时进境展览品除外)在糖酒会结束后,结转到海关特殊监管区域和保税监管场所的,准予核销结案。
政策依据
《中华人民共和国海关法》
《中华人民共和国进出口商品检验法》
《中华人民共和国进出境动植物检疫法》
《中华人民共和国国境卫生检疫法》
《中华人民共和国食品安全法》
《中华人民共和国关税法》
《中华人民共和国知识产权海关保护条例》
等法律法规
注意事项
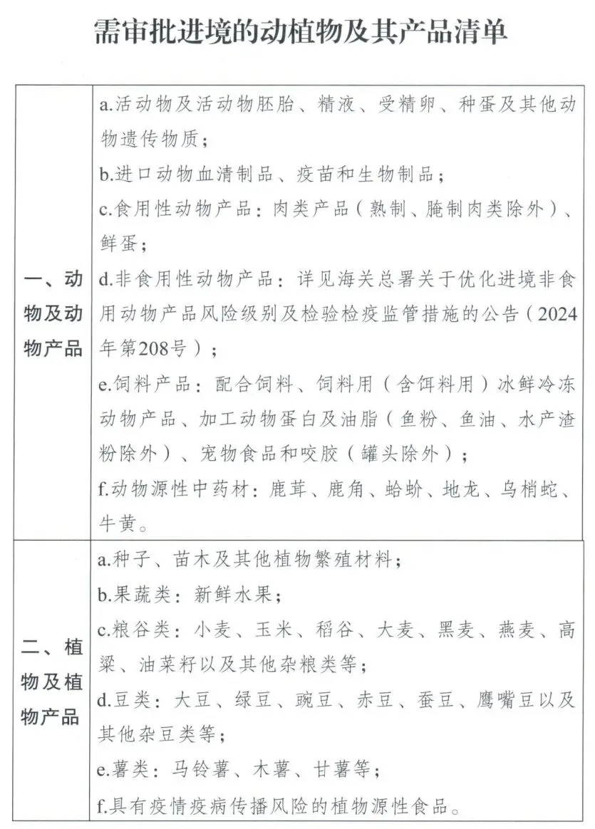
进境动植物及其产品等展览品需办理检疫审批的,进境前参展商应当提前申请办理检疫审批手续。


展览品应当遵守《2026年第114届全国糖酒商品交易会检验检疫限制清单》规定及要求





以及《2026年第114届全国糖酒商品交易会检验检疫禁止清单》规定及要求。


咨询方式
口岸监管处,028-85390747(口岸监管)
口岸监管处,028-85391179(口岸监管)
动植物和食品检验检疫处,028-85391153
(食品检验检疫)
天府新区海关,028-85390460(展会备案)
天府新区海关,028-85390811(现场通关)
成都双流机场海关,028-63073045(现场通关)
青白江海关,028-67990193(现场通关)
青白江海关,028-67990080(监管查验)
供稿:监管处 动植食处 法综处 天府新区海关
编辑:谯杨
