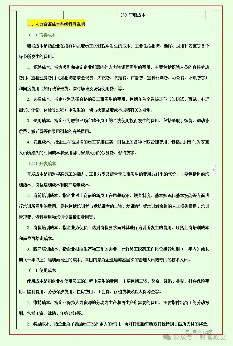
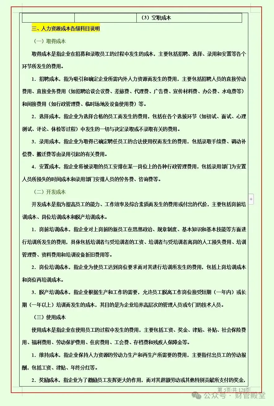
通用版企业成本费用控制精细化管理方案及实施流程,共7.4万字,含生产成本控制流程、采购成本控制流程、销售费用控制流程等,可编辑修改!
这套成本费用控制管理方案包含了:人力资源成本构成分析方案、人力资源成本预算管理制度、生产成本管理控制制度、生产成本核算管理办法、采购成本构成分析方案、物流成本构成分析方案、销售费用、销售费用构成分析方案、管理费用构成分析方案、财务费用构成分析方案等详细内容。财务管理人员需要参考借鉴的,可以拿去直接编辑修改套用。
通用版企业成本费用控制精细化管理方案及实施流程










END


