01
文章摘要
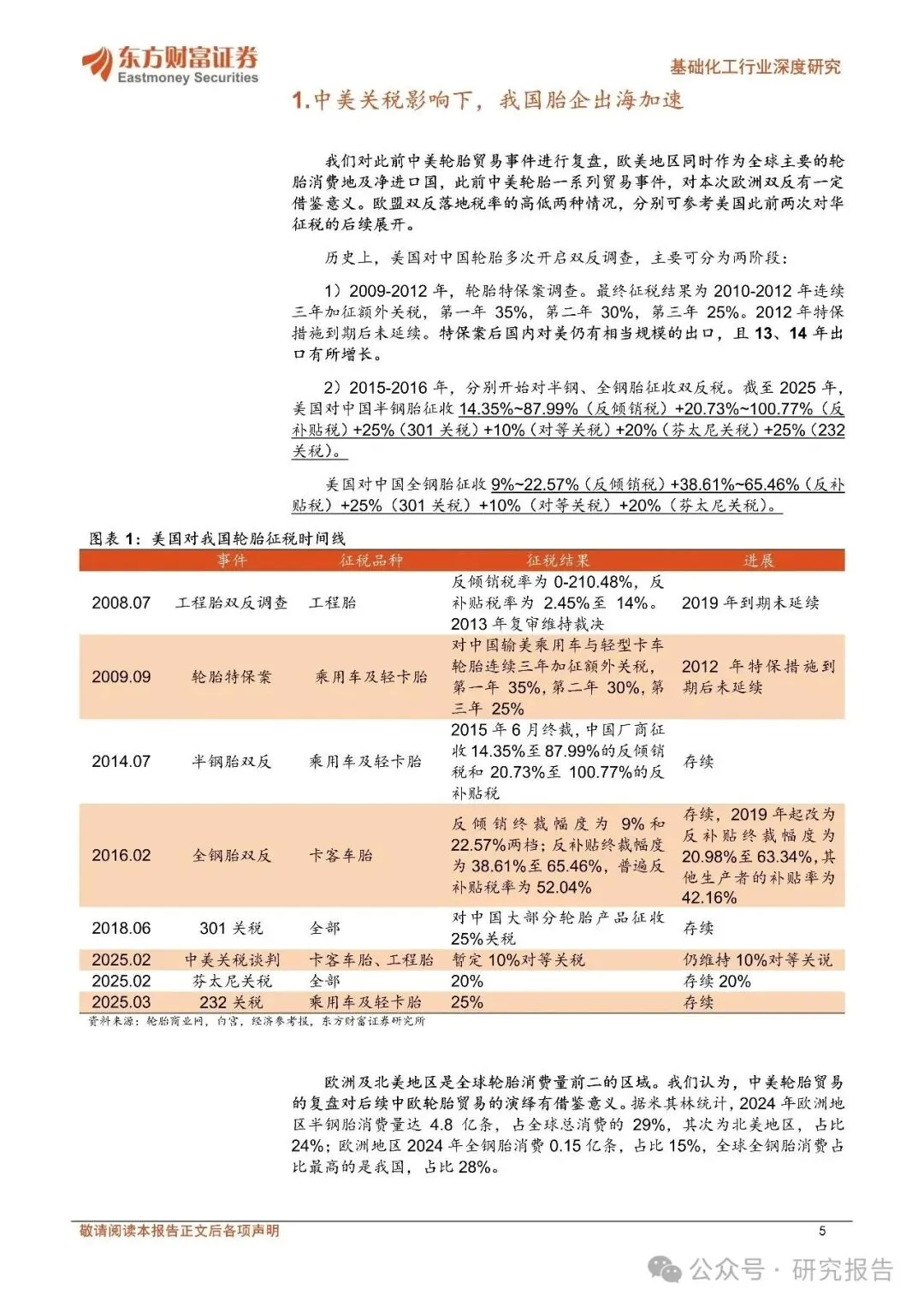
欧美地区同时作为全球主要的轮胎消费地及净进口国,此前中美轮胎一系列贸易事件,对本次欧洲双反有一定借鉴意义。若欧洲最终执行较低税率,可参考此前特保案时期,国内仍维持一定量的出口,且出口价格提升。若执行较高税率,可参考 2015 年的贸易流向,叠加多重关税后,半钢胎综合税率最高超 269%、全钢胎超 143%,此后我国对美出口几乎停滞。
02
文章内容








文琳编辑
免责声明:转载内容仅供读者参考,观点仅代表作者本人,不构成投资意见,也不代表本平台立场。若文章涉及版权问题,敬请原作者添加wenlin-swl 微信联系删除。
为便于研究人员查找相关行业研究报告,特将2018年以来各期文章汇总。欢迎点击下面红色字体查阅!

提供每日最新财经资讯,判断经济形势,做有价值的传播者。欢迎关注
提供宏观经济下的行业现状及区域地方经济发展机遇的信息;分享案例,为就业与创业的选择、定位解决疑惑,并提供帮助。 点击下方可看


